Прилог 1.
КРИТЕРИЈУМИ ЗА КЛАСИФИКАЦИЈУ И ОБЕЛЕЖАВАЊЕ СУПСТАНЦИ И СМЕША
ДЕО 1.
ОПШТИ ПРИНЦИПИ КЛАСИФИКАЦИЈЕ И ОБЕЛЕЖАВАЊА
1.0. Дефиниције
Гас је супстанца која:
1) на 50 °С има напон паре већи од 300 kPa (апсолутни) или
2) је у потпуности гасовита на 20 °С при нормалном притиску од 101,3 kPa.
Течност је супстанца или смеша која:
1) на 50 °С има напон паре једнак или мањи од 300 kPa (3 бара);
2) није у потпуности гасовита на 20 °С при нормалном притиску од 101,3 kPa и
3) има тачку топљења или почетну тачку топљења на 20 °С или мање при нормалном притиску од 101,3 kPa.
Супстанца или смеша у чврстом стању је супстанца или смеша која не испуњава услове из дефиниција за гас или течност из ст. 1. и 2. овог одељка.
1.1. Класификација супстанци и смеша
1.1.0. Коришћење података који нису добијени применом прописаних метода из члана 8. став 3. Правилника
1.1.0.1. Употреба постојећих података
1.1.0.1.1. Подаци о физичко-хемијским својствима добијени испитивањима која нису извршена у складу с добром лабораторијском праксом или методама испитивања из члана 8. став 3. Правилника користе се у поступку класификације супстанци и смеша ако:
1) су подаци одговарајући за класификацију и обележавање, односно процену ризика;
2) је достављена одговарајућа документација за утврђивање квалитета података;
3) се подаци односе на циљни показатељ испитивања и ниво квалитета истраживања је прихватљив.
1.1.0.1.2. Подаци о својствима која утичу на здравље људи и животну средину из истраживања која нису извршена у складу с добром лабораторијском праксом или методама испитивања из члана 8. став 3. овог правилника користе се у поступку класификације ако:
1) су подаци одговарајући за класификацију и обележавање, односно процену ризика;
2) испитивање обезбеђује поуздане податке о кључним параметрима који се одређују и у одговарајућим методама испитивања из члана 8. став 3. овог правилника;
3) је трајање излагања слично или дуже него код одговарајућих метода испитивања из члана 8. став 3. овог правилника, ако је трајање излагања релевантан параметар;
4) је достављена одговарајућа и поуздана документација о испитивању.
1.1.0.1.3. У поступку класификације узимају се у обзир постојећи подаци о ефектима на људе, као што су епидемиолошке студије о изложеним популацијама, подаци о случајној или професионалној изложености и клиничке студије.
Квалитет података о одређеном ефекту на здравље људи зависи и од врсте испитивања и обухваћених параметара, као и од јачине и специфичности одговора, односно од предвидљивости ефекта. Квалитет података је одговарајући ако је:
1) правилан избор и карактеризација изложених и контролних група;
2) одговарајућа карактеризација изложености;
3) период посматрања је довољно дуг да се уочи могућа појава болести;
4) валидност методе за посматрање ефекта;
5) узете су у обзир могуће грешке (биас) и збуњујући фактори;
6) статистичка поузданост је довољна да се оправда закључак.
Достављена документација садржи одговарајуће и поуздане податке.
1.1.0.2. Квалитет података
Подаци добијени из више независних извора, на основу којих се може претпоставити или закључити да супстанца има или нема одређено опасно својство, могу имати довољан квалитет, чак и ако подаци из сваког од тих извора засебно нису довољни за такав закључак или претпоставку.
Подаци на основу којих се може закључити да супстанца има или нема одређено опасно својство могу имати довољан квалитет и ако су добијени употребом нових метода испитивања које још увек нису обухваћене чланом 8. став 3. овог правилника или употребом међународно признатих метода испитивања.
Ако подаци који указују на присуство или одсуство одређеног опасног својства имају довољан квалитет:
– одустаје се од даљих испитивања тог својства на кичмењацима;
– може се одустати од даљих испитивања тог својства на безкичмењацима.
Достављена документација садржи одговарајуће и поуздане податке.
1.1.0.3. Квалитативни или квантитативни однос структуре и активности ((Q)SAR)
Резултати добијени из валидних модела квалитативног или квантитативног односа структуре и активности (Quantitative structure-activity relationship – (Q)SAR, у даљем тексту: (Q)SAR) могу указати на присуство или одсуство одређеног опасног својства. (Q)SAR резултати замењују испитивање ако:
– су резултати добијени на основу научно заснованог модела (Q)SAR,
– се на супстанцу може применити одређени (Q)SAR модел,
– су подаци одговарајући за класификацију и обележавање, односно процену ризика и
– је достављена одговарајућа и поуздана документација о примењеној методи.
1.1.0.4. In vitro методе испитивања
Резултати добијени одговарајућим in vitro методама могу указати на одређено опасно својство хемикалије или бити важни у погледу одређивања механизма, што може бити важно за процену опасности. У овом смислу: „одговарајућеˮ су оне in vitro методе које су добро осмишљене, у складу с међународно признатим критеријумима (нпр. критеријуми за сврставање метода испитивања у предвалидациони поступак Европског центра за валидацију алтернативних метода (ECVAM)).
Ако резултати добијени применом in vitro метода не указују на одређено опасно својство, ипак треба спровести релевантно испитивање како би се потврдио негативни резултат.
Од потврђивања негативног резултата може се одустати ако:
– су резултати добијени in vitro методом чија је научна утемељеност потврђена валидацијом, у складу с међународно признатим валидационим принципима;
– су резултати одговарајући за класификацију и обележавање, односно процену ризика;
– је достављена одговарајућа и поуздана документација о примењеној методи.
1.1.0.5. Приступ груписања и аналогијски приступ
Супстанце код којих се на основу структурне сличности може очекивати да имају слична физичко-хемијска, токсиколошка и екотоксиколошка својства, односно да одговарају одређеном обрасцу, могу се сматрати групом или „категоријомˮ супстанци. Концепт групе се може применити ако се физичко-хемијска својства, ефекти на здравље људи и животну средину, односно судбина у животној средини одређене супстанце из групе супстанци могу предвидети интерполацијом из података за једну или више референтних супстанци из те групе (аналогијски приступ). У том случају није потребно испитати сваку супстанцу за сваки циљни показатељ испитивања.
Сличности се могу заснивати на:
1) заједничкој функционалној групи;
2) заједничким прекурсорима и/или вероватноћи заједничких производа разградње у физичкохемијским или биолошким процесима, при чему настају структурно сличне хемикалије;
3) устаљеном обрасцу промене интензитета својстава унутар категорије.
Ако се примењује приступ груписања, супстанце се класификују и обележавају у складу с тим.
У сваком случају, потребни резултати су: одговарајући за класификацију и обележавање, односно процену ризика; обезбеђују довољну и поуздану покривеност кључних параметара из одговарајућих метода испитивања и обухватају сличан или дужи период излагања него код одговарајућих метода испитивања ако је трајање излагања релевантни параметар.
Документација о примењеној методи треба да буде довољна и поуздана.
1.1.1.Улога и примена стручнe процене и утврђивања квалитета података
1.1.1.1. Када се критеријуми не могу непосредно применити на доступне податке или када су доступни само подаци из члана 6. став 5. овог правилника, потребно је утврдити квалитет података на основу стручне процене, а у складу са чланом 9. ст. 3. и 4. овог правилника.
1.1.1.2. У поступку класификације смеша користе се стручне процене из различитих области како би се омогућила класификација на основу постојећих података за што већи број смеша са циљем да се обезбеди заштита здравља људи и животне средине. Стручна процена може се захтевати за тумачење података приликом класификације опасности супстанци, нарочито тамо где је потребно утврдити квалитет података.
1.1.1.3. Утврђивање квалитета података подразумева разматрање свих доступних података који се односе на одређену опасност, као што су резултати одговарајућих in vitro испитивања; одговарајући подаци добијени испитивањем на животињама; информације добијене применом категоризације (груписање, аналогијски приступ); резултати испитивања (квантитативног) односа структуре и активности ((Q)SAR); искуства о ефектима на људе, као што су подаци о професионалним обољењима и подаци из база података о удесима; епидемиолошке и клиничке студије и добро документовани прикази случаја. Потребно је на одговарајући начин проценити квалитет и поузданост података. Подаци о сличним супстанцама и смешама које се односе и на супстанцу или смешу која се класификује сматрају се прихватљивим, као и резултати студија о механизму, начину или месту њиховог деловања. Приликом утврђивања квалитета података разматрају се и позитивни и негативни резултати.
1.1.1.4. У поступку класификације у односу на опасност по здравље људи (Део 3. овог прилога) уобичајено је да се класификација врши на основу ефеката уочених у одговарајућим испитивањима на животињама или података о ефектима на људе који су у складу са критеријумима за класификацију. Када су истовремено доступни и подаци добијени испитивањем на животињама и подаци о ефектима на људе, а када су ови подаци у супротности, процењују се квалитет и поузданост података из оба извора како би се извршила класификација. Одговарајући, поуздани и научно потврђени подаци о ефектима на људе (укључујући и епидемиолошка испитивања, научно утемељене студије случаја као што је дато у овом прилогу или статистички подаци) имају предност у односу на остале податке. Добро осмишљена и вођена епидемиолошка испитивања могу имати недовољан број испитаних субјеката, тако да се на основу њих не могу уочити релативно ретки, али значајни ефекти који могу утицати на процену података. Због овога се позитивни резултати добијени у добро спроведеним испитивањима на животињама не могу одбацити због недостатка позитивних налаза код људи, али се у том случају процењују потпуност, квалитет и статистички значај података из оба извора.
1.1.1.5. У поступку класификације у односу на опасност по здравље људи (Део 3. овог прилога), кључни чиниоци за одређивање значаја ефеката на људе су подаци о путу излагања, механизму дејства и испитавањима метаболизма. Када овакви подаци, уз услов да постоје докази о њиховој потпуности и квалитету, изазову сумњу о значају ефеката на људе, прихвата се нижи степен класификације. Када постоје научни докази да механизам и начин деловања нису битни за ефекте на људе, супстанцу или смешу не треба класификовати.
1.1.2. Специфичне граничне концентрације, М-фактори и опште граничне вредности
1.1.2.1. Специфичне граничне концентрације или М-фактори користе се у складу са чл. 10. и 11. овог правилника.
1.1.2.2. Граничне вредности
1.1.2.2.1. Граничне вредности одређују када је у поступку класификације супстанце или смеше потребно узети у обзир присуство одређене опасне супстанце која се у њој налази као нечистоћа, адитив или појединачни састојак у складу са чланом 12. овог правилника.
1.1.2.2.2. Граничне вредности из члана 12. Правилника су:
1) за опасност по здравље људи и животну средину из Делова 3, 4. и 5. овог прилога:
– специфична гранична концентрација или одговарајућа општа гранична вредност дата у Табели 1.1. овог прилога, односно она која има нижу вредност, за супстанце за које су дате специфичне граничне концентрације за одговарајуће класе опасности или разлике унутар тих класа у Списку класификованих супстанци или у ЕУ инвентару класификације и обележавања, а те класе опасности или разлике унутар тих класа су наведене у Табели 1.1. овог прилога или
– специфична гранична концентрација дата у Списку класификованих супстанци или у ЕУ инвентару класификације и обележавања, за супстанце за које су дате специфичне граничне концентрације за одговарајуће класе опасности или разлике унутар тих класа у Списку класификованих супстанци или у ЕУ инвентару класификације обележавања и паковања, а те класе опасности или разлике унутар тих класа нису наведене у Табели 1.1. овог прилога или
– општа гранична вредност дата у Табели 1.1. овог прилога, за супстанце за које нису дате специфичне граничне концентрације за одговарајуће класе опасности или разлике унутар тих класа у Списку класификованих супстанци нити у ЕУ инвентару класификације и обележава, а те класе опасности и разлике унутар тих класа су наведене у Табели 1.1. овог прилога или
– општа гранична концентрација дата у одговарајућим одељцима Делова 3, 4. и 5. овог прилога, за супстанце за које нису дате специфичне граничне концентрације за одговарајуће класе опасности или разлике унутар тих класа у Списку класификованих супстанци нити у ЕУ инвентару класификације обележавања и паковања, а те класе опасности или разлике унутар тих класа нису наведене у Табели 1.1. овог прилога;
2) за опасност по водену животну средину из Дела 4. одељак 4.1. овог прилога:
– општа гранична вредност коригована коришћењем прорачуна из Дела 4. одељак 4.1. овог прилога, за супстанце за које је утврђен М-фактор за одговарајуће категорије опасности у Списку класификованих супстанци или у ЕУ инвентару класификације и обележавања или
– одговарајуће опште граничне вредности дате у Табели 1.1. овог прилога, за супстанце за које није утврђен М-фактор за одговарајуће категорије опасности у Списку класификованих супстанци или у ЕУ инвентару класификације и обележавања.
Табела 1.1. Опште граничне вредности
|
Класа опасности |
Опште граничне вредности које треба узети у обзир |
|
Акутна токсичност: – категорије 1‒3 – категорија 4 |
|
|
0,1% |
|
|
1% |
|
|
Корозија коже/иритација коже |
1% (1) |
|
Тешко оштећење ока/иритација ока |
1% (2) |
|
Специфична токсичност за циљни орган, једнократна изложеност, категорија 3 |
1% (3) |
|
Опасност од аспирације |
1% |
|
Опасно по водену животну средину – акутно, категорија 1 – хронично, категорија 1 – хронично, категорије 2‒4 |
|
|
0,1% (4) |
|
|
0,1% (4) |
|
|
1% |
|
|
(1) или < 1% по потреби, видети одељак 3.2.3.3.1. овог прилога (2) или < 1% по потреби, видети одељак 3.3.3.3.1. овог прилога (3) или < 1% по потреби, видети одељак 3.8.3.4.6. овог прилога (4) или < 0,1% по потреби, видети одељак 4.1.3.1. овог прилога |
Напомена: опште граничне вредности изражене су у масеним процентима, осим за смеше у гасовитом стању за оне класе опасности код којих се опште граничне вредности могу најбоље изразити у запреминским процентима
1.1.3. Начела премошћавања за класификацију смеша када нису доступни подаци из испитивања за комплетну смешу
Када нису извршена испитивања саме смеше како би се одредила њена опасна својства, али постоји довољно података за њене појединачне састојке и сличне испитане смеше на основу којих се може правилно проценити опасност смеше, ови подаци се користе у складу са начелима премошћавања који су дати у члану 9. став 4. овог правилника за сваку појединачну класу опасности из Дела 3. и Дела 4. овог прилога, у складу са специфичним одредбама за смеше које су дате за сваку класу опасности.
1.1.3.1. Разблаживање
Уколико је испитана смеша разблажена супстанцом која је класификована у исту или нижу категорију опасности у односу на најмање опасан састојак смеше, а за коју се не очекује да ће утицати на класификацију других састојка смеше, приликом класификације поступа се на следећи начин:
– нова смеша се класификује као и почетна смеша;
– метод који је објашњен у сваком одељку Дела 3. и 4. овог прилога примењује се за класификацију смеша када су доступни подаци за све састојке или за неке од састојака смеше;
– у случају акутне токсичности, примењује се метод за класификацију смеша на основу састојака смеше (адитивна формула).
1.1.3.2. Шаржна производња
Може се сматрати да је категорија опасности једне испитане шарже смеше суштински једнака категорији опасности других шаржи истог комерцијалног производа које нису испитане када их производи или контролише исти снабдевач, осим ако се с разлогом верује да постоји значајна разлика која може довести до промене класификације шарже која није испитана. У том случају, ради се нова процена.
1.1.3.3. Концентрација веома опасних смеша
При класификацији смеша описаних у Делу 3. одељак 3.1, 3.2, 3.3, 3.8, 3.9, 3.10. и Делу 4. одељак 4.1. овог прилога, ако је испитана смеша класификована у највишу категорију или подкатегорију опасности и концентрација састојака испитане смеше који су класификовани у ту категорију или подкатегорију се повећа, нова неиспитана смеша која тако настане класификује се у исту категорију или подкатегорију без додатних испитивања.
1.1.3.4. Интерполација унутар једне категорије опасности
При класификацији смеша описаних у Делу 3. одељак 3.1, 3.2, 3.3, 3.8, 3.9, 3.10. и Делу 4. одељак 4.1. овог прилога, када је реч о три смеше (А, Б и Ц) са истим састојцима, при чему су смеше А и Б испитане и класификоване у исту категорију опасности, а смеша Ц која није испитана има исте опасне састојке као смеше А и Б, али у концентрацијама које су између концентрација тих опасних састојака у смешама А и Б, сматра се да је смеша Ц исте категорије опасности као смеше А и Б.
1.1.3.5. Веома сличне смеше
Aко постоје две смеше од којих свака има два састојка:
1) А+Б,
2) Ц+Б
за које важи следеће:
– концентрација састојка Б је једнака у обе смеше;
– концентрација састојка А у смеши из тачке 1) једнака је концентрацији састојка Ц у смеши из тачке 2);
– подаци о опасности састојака А и Ц су доступни и једнаки нпр. они спадају у исту категорију опасности и не очекује се да би могли утицати на класификацију састојка Б.
Ако је једна од смеша из става 1. тач. 1) или 2) већ класификована на основу података добијених испитивањем онда се и друга смеша класификује у исту категорију опасности.
1.1.3.6. Преиспитивање класификације у случају промена у саставу смеше
Дефинисана су следећа одступања од почетне концентрације ради примене члана 16. став 2. тачка 1) овог правилника:
Табела 1.2. Начела премошћавања у случају промена у саставу смеше
|
Опсег почетних концентрација састојака |
Дозвољена одступања од почетних концентрација састојака |
|
< 2,5% |
± 30% |
|
2,5 < C < 10% |
± 20% |
|
10 < C < 25% |
± 10% |
|
25 < C < 100% |
± 5% |
1.1.3.7. Аеросоли
При класификацији смеша описаних у Делу 3. одељак 3.1, 3.2, 3.3, 3.4, 3.8. и 3.9. овог прилога, аеросолни облик смеше класификује се у исту категорију опасности као и испитана смеша која није у облику аеросола, под условом да додати потисни гас (пропелент) не утиче на опасна својства смеше након распршивања.
1.2. Обележавање
1.2.1. Општа правила за постављање и изглед етикете у складу са чланом 32. oвог правилника
1.2.1.1. Пиктограми опасности су квадратног облика, дијагонала постављених хоризонтално, односно вертикално у односу на странице етикете.
1.2.1.2. Пиктограми опасности који су дати у Прилогу 3. овог правилника имају црни сликовни симбол на белој позадини са црвеним оквиром довољне ширине да буде јасно уочљив.
1.2.1.3. Сваки пиктограм опасности заузима најмање једну петнаестину површине етикете која садржи податке из члана 18. овог правилника. Минимална површина сваког пиктограма опасности је 1 cm2.
1.2.1.4. Димензије етикете, која садржи податке из члана 18. овог правилника, и пиктограма опасности дате су у Табели 1.3. која је дата у овом прилогу.
Табела 1.3. Минималне димензије етикете и пиктограма опасности
|
Капацитет паковања |
Димензије етикете која садржи податке из члана 18. овог правилника (у милиметрима) |
Димензије пиктограма (у милиметрима) |
|
Не прелази 3 литра |
уколико је могуће најмање 52 x 74 |
најмање 10 x 10 уколико је могуће бар 16 x 16 |
|
Између 3 и 50 литара |
најмање 74 x 105 |
најмање 23 x 23 |
|
Између 50 и 500 литара |
најмање 105 x 148 |
најмање 32 x 32 |
|
Преко 500 литара |
најмање 148 x 210 |
најмање 46 x 46 |
1.3. Одступања од обележавања у посебним случајевима
У складу са одредбама члана 24. овог правилника, дозвољена су следећа одступања од обележавања:
1.3.1. Преносиви цилиндри за гас
Код преносивих цилиндара за гас капацитета до 150 литара, дозвољено је користити једно од следећих одступања од обележавања:
1) облик и димензије могу бити у складу са стандардом SRPS ISO 7225 („Боце за гас – Етикете за упозорењеˮ). У овом случају, на етикети се може налазити генерички, индустријски или трговачки назив супстанце или смеше ако су опасне супстанце наведене на самој боци и то на јасан и препознатљив начин.
2) елементи обележавања који су наведени у члану 18. овог правилника могу се налазити на трајном информационом диску или на етикети утиснутој на самој боци.
1.3.2. Контејнери за гас намењени за чување пропана, бутана или течног нафтног гаса (ТНГ)
1.3.2.1. Aко се пропан, бутан и течни нафтни гас или смеше које садрже ове супстанце класификоване у складу са критеријумима датим у овом прилогу, стављају у промет у затвореним боцама за вишекратну употребу или у боцама за једнократну употребу (картушама) у складу са стандардом SRPS ЕN 417 („Металне боце (картуше) за течни нафтни гас за једнократну употребу, са или без вентила, намењене за преносиве апарате – Производња, контрола, испитивање и обележавање.ˮ), као гасовита горива која се ослобађају само за сагоревање, овакве боце или картуше треба обележити само одговарајућим пиктограмом и обавештењима о опасности и обавештењима о мерама предострожности која се односе на запаљивост.
1.3.2.2. Није нужно да етикета садржи информације које се односе на ефекте на здравље људи и на животну средину. Уместо тога снабдевач у безбедносном листу пружа информације о ефектима на здравље људи и животну средину даљим корисницима или дистрибутерима.
1.3.2.3. Корисницима се доставља довољно информација на основу којих ће моћи да предузму све неопходне мере за очување здравља и безбедности.
1.3.3. Аеросоли и контејнери са уграђеним запечаћеним распрашивачем који садрже супстанце или смеше које представљају опасност од аспирације
У вези са применом одредби из одељка 3.10.4. овог прилога, супстанце или смеше класификоване у складу са критеријумима датим у одељцима 3.10.2. и 3.10.3. овог прилога не морају да буду обележене за опасност од аспирације када се стављају у промет у контејнерима за аеросоле или у контејнерима са уграћеним запечаћеним распршивачима.
1.3.4. Одливци метала, легуре, смеше које садрже полимере, смеше које садрже еластомере
1.3.4.1. За одливке метала, легуре, смеше које садрже полимере и смеше које садрже еластомере није потребна етикета, у складу са одредбама овог прилога, ако не представљају опасност за здравље људи када се удахну, прогутају или дођу у контакт са кожом и ако не представљају опасност за водену животну средину у облику у коме су стављене у промет, без обзира на то што су класификоване као опасне у складу са критеријумима датим у овом прилогу.
1.3.4.2. Уместо етикете у складу са одредбама овог прилога, снабдевач у безбедносном листу обезбеђује информације даљим корисницима или дистрибутерима.
1.3.5. Експлозиви који се стављају у промет за употребу ради постизања експлозивних или пиротехничких ефеката
Експлозиви из одељка 2.1. овог прилога, који се стављају у промет за употребу ради постизања експлозивних или пиротехничких ефеката, обележавају се и пакују у складу са захтевима који се односе само на експлозиве.
1.3.6. Супстанце или смеше класификоване као корозивне за метале, али не и као корозивне за кожу или тешко оштећење ока (категорија 1)
За супстанце или смеше класификоване као корозивне за метале, али не и као корозивне за кожу или тешко оштећење ока (категорија 1), које су у финалном облику и упаковане за коришћење од стране потрошача, на етикети се не мора наводити пиктограм опасности „GHS05”.
1.4. Употреба алтернативног хемијског назива
1.4.1. Захтев за употребу алтернативног хемијског назива
Захтев за употребу алтернативног хемијског назива из члана 25. овог правилника одобрава се за супстанцу садржану у смеши ако:
1) је супстанца за коју се захтева употреба алтернативног хемијског назива класификована искључиво у једну или више следећих категорија опасности:
– било која категорија опасности из Дела 2. овог прилога;
– акутна токсичност, категорија 4;
– корозија коже/иритација коже, категорија 2;
– тешко оштећење ока/иритација ока, категорија 2;
– специфична токсичност за циљни орган – једнократна изложеност, категорије 2 и 3;
– специфична токсичност за циљни орган – вишекратна изложеност, категорија 2;
– опасност по водену животну средину – хронична, категорије 3 и 4 и
2) за ту супстанцу није прописана гранична вредност изложености у радној средини и
3) произвођач, увозник или даљи корисник докаже да ће се употребом тог алтернативног хемијског назива обезбедити довољно информација о мерама заштите здравља људи и мерама предострожности које треба предузети на радном месту, као и о контроли ризика приликом руковања смешом.
1.4.2. Избор хемијског назива за смеше намењене за употребу у индустрији мирисних екстраката или парфема
За супстанце које се налазе у природи, хемијски назив као што је: „есенцијално уље...ˮ или: „екстракт...ˮ може се користити уместо хемијских назива састојака тог есенцијалног уља или екстракта наведених у члану 19. став 4. тачка 2) овог правилника.
1.5. Изузеци од обележавања и паковања
1.5.1. Изузеци од општих правила за примену етикете из члана 32. овог правилника
1.5.1.1. Када се примењују одредбе из члана 30. став 1. овог правилника, елементи обележавања из члана 18. овог правилника приказују се на један од следећих начина:
1) на пресавијеним етикетама или
2) на привезаној плочици или етикети или
3) на спољашњој амбалажи.
1.5.1.2. Етикета на унутрашњем паковању садржи пиктограм опасности, идентификатор производа из члана 19. овог правилника и име и број телефона снабдевача супстанце или смеше.
1.5.2. Изузеци од примене елемената обележавања из члана 18. овог правилника
1.5.2.1. Обележавање на паковању чији садржај не прелази 125 ml
1.5.2.1.1. Када се примењују одредбе из члана 30. став 2. овог правилника, са етикете се могу изоставити обавештења о опасности и обавештења о мерама предострожности које се односе на доле наведене категорије опасности:
1) ако садржај паковања не прелази 125 ml и
2) ако је супстанца или смеша класификована у једну или више следећих категорија опасности:
– Оксидујући гас, категорија 1;
– Гас под притиском;
– Запаљиве течности, категорија 2 или 3;
– Запаљиве чврсте супстанце и смеше, категорија 1 или 2;
– Самореактивне супстанце или смеше, тип Ц, Д, Е или Ф;
– Супстанце и смеше које се саме загревају, категорија 2;
– Супстанце које у контакту са водом ослобађају запаљиве гасове, категорија 1, 2 или 3;
– Оксидујуће течности, категорија 2;
– Оксидујуће чврсте супстанце или смеше, категорија 2 или 3;
– Органски пероксиди, тип Ц, Д, Е или Ф;
– Акутна токсичност, категорија 4, под условом да супстанце или смеше нису намењене за општу употребу;
– Иритација коже, категорија 2;
– Иритација ока, категорија 2;
– Специфична токсичност за циљни орган – једнократна изложеност, категорија 2 или 3, под условом да супстанца или смеша није намењена за општу употребу;
– Специфична токсичност за циљни орган – вишекратна изложеност, категорија 2, под условом да супстанца или смеша није намењена за општу употребу;
– Опасно по водену животну средину, категорија aкутно 1;
– Опасно по водену животну средину, категорија хронично 1 или 2;
У случају аеросолних распршивача, примењују се и изузеци од обележавања за мала паковања аеросола класификованих као запаљивих који су дати у прописима којима се уређују аеросоли.
1.5.2.1.2. Обавештења о мерама предострожности која се односе на доле наведене класе и категорије опасности могу се изоставити из елемената обележавања из члана 18. овог правилника ако:
1) садржај паковања не прелази 125 ml и
2) ако је супстанца или смеша класификована у једну или више категорија опасности:
– Запаљиви гас, категорија 2;
– Токсичност за репродукцију: ефекти на или преко лактације;
– Опасно по водену животну средину, категорија хронично 3 или 4.
1.5.2.1.3. Пиктограм опасности, реч упозорења, обавештења о опасности и обавештења о мерама предострожности која се односе на доле наведене категорије опасности могу се изоставити из елемената обележавања датих у члану 18. овог правилника ако:
1) садржај паковања не прелази 125 ml и
2) ако је супстанца или смеша класификована као корозивна за метале.
1.5.2.2. Обележавање растворљиве амбалаже намењене за једнократну употребу
Елементи обележавања из члана 18. овог правилника могу се изоставити са растворљиве амбалаже намењене за једнократну употребу ако:
1) садржај у свакој појединачној растворљивој амбалажи не прелази запремину од 25 ml;
2) је садржај у растворљивој амбалажи класификован искључиво у једну или више категорија опасности из одељка 1.5.2.1.1. тачке 2), одељка 1.5.2.1.2. тачке 2) или одељка 1.5.2.1.3. тачке 2) овог прилога и
3) се растворљива амбалажа налази у спољашњој амбалажи која у потпуности испуњава услове из члана 18. овог правилника.
1.5.2.3. Одредбе из одељка 1.5.2.2. овог прилога не примењују се на супстанце или смеше уређене прописима о средствима за заштиту биља или биоцидним производима.
1.5.2.4. Обележавање унутрашњег паковања када садржај не прелази 10 ml
1.5.2.4.1. Елементи обележавања из члана 18. овог правилника могу се изоставити на унутрашњем паковању, ако:
1) садржај унутрашњег паковања не прелази 10 ml;
2) је супстанца или смеша стављена у промет за снабдевање дистрибутера или даљег корисника ради научног истраживања и развоја или анализа у оквиру контроле квалитета; и
3) је унутрашње паковање садржано у спољашњем паковању које је обележено у складу са чланом 18. овог правилника.
1.5.2.4.2. Без обзира на одредбе из одељка 1.5.1.2. и тачке 1.5.2.4.1, етикета на унутрашњем паковању садржи идентификатор производа и где је то одговарајуће, пиктограме опасности: „GHS01”, „GHS05”, „GHS06” и/или „GHS08”. Када је додељено више од два пиктограма опасности, пиктограми „GHS06” и „GHS08” имају предност у односу на „GHS01” и „GHS05”.
1.5.2.5. Одредбе из одељка 1.5.2.4. овог прилога не примењује се на супстанце или смеше уређене прописима о средствима за заштиту биља или прописима о биоцидним производима.
ДЕО 2.
ФИЗИЧКА ОПАСНОСТ
2.1. Експлозиви
2.1.1. Дефиниције
2.1.1.1. У класу експлозива спадају:
1) експлозивне супстанце и смеше,
2) експлозивни производи, осим уређаја који садрже експлозивне супстанце или смеше у таквој количини или таквих својстава да њихово ненамерно или случајно паљење или активирање не може имати никакве ефекте ван самог уређаја, као што су избацивање пројектила, појава ватре, дима, топлоте или буке и
3) супстанце, смеше и производи који нису поменути у тач. 1) и 2), које су произведене ради стварања практичног експлозивног или пиротехничког ефекта.
2.1.1.2. Дефиниције које се односе на класу експлозива:
Експлозивна супстанца или смеша је чврста или течна супстанца или смеша која има својство да сама по себи може довести до хемијске реакције при којој долази до ослобађања гаса такве температуре, притиска и брзине да може проузроковати штету у околини. Пиротехничке супстанце спадају у ову класу и када не ослобађају гасове.
Пиротехничка супстанца или смеша је супстанца или смеша чија је сврха да изазове топлотни, светлосни или звучни ефекат или да произведе гас, дим или њихову комбинацију као резултат недетонирајуће егзотермне хемијске реакције.
Нестабилан експлозив је експлозивна супстанца или смеша која је термички нестабилна и/или исувише осетљива при уобичајеном начину руковања, транспорта и коришћења.
Експлозивни производ је производ који садржи једну или више експлозивних супстанци или смеша.
Пиротехнички производ је производ који садржи једну или више пиротехничких супстанци или смеша.
Наменски експлозив је супстанца, смеша или производ чија је сврха да изазове експлозивне или пиротехничке ефекте.
2.1.2. Критеријуми за класификацију
2.1.2.1. Супстанце, смеше и производи из ове класе класификују се као нестабилни експлозиви на основу шематског приказа датог на слици 2.1.2. у овом прилогу. Методе испитивања описане су у Делу I Приручника за испитивања и критеријуме, Препоруке УН о транспорту опасног терета.
2.1.2.2. Супстанце, смеше и производи из ове класе, који нису класификовани као нестабилан експлозив, класификују се у једну од следећих шест подкласа према типу опасности:
1) Подкласа 1.1 Супстанце, смеше и производи који могу довести до масовне експлозије (масовна експлозија је експлозија која захвата читаву количину у паковању, и то тренутно);
2) Подкласа 1.2 Супстанце, смеше и производи који могу довести до избацивања пројектила, али не могу довести до масовне експлозије;
3) Подкласа 1.3 Супстанце, смеше и производи који могу довести до пожара и слабог ударног таласа или избацивања пројектила, али не и до масовне експлозије и то:
– супстанце, смеше и производи чије сагоревање доводи до ослобађања знатне количине топлоте,
– супстанце, смеше и производи који сагоревају један за другим уз слабе ударне таласе или избацивање пројектила или имају оба ефекта;
4) Подкласа 1.4 Супстанце, смеше и производи који не представљају значајну опасност: супстанце, смеше и производи који представљају само малу опасност у случају паљења или иницијације. Ефекти су у великој мери ограничени на паковање и не треба очекивати избацивање појединачних делова значајне величине или опсега. Екстерни пламен неће изазвати виртуелно тренутну експлозију готово целокупног садржаја у паковању;
5) Подкласа 1.5 Веома неосетљиве супстанце или смеше које представљају опасност од масовне експлозије: супстанце и смеше које представљају опасност од масовне експлозије, али су толико неосетљиве да је веома мала вероватноћа да ће под уобичајеним условима доћи до иницијације или прелаза из пожара у детонацију;
6) Подкласа 1.6 Екстремно неосетљиви производи који не могу да изазову масовну експлозију:
– производи који претежно садрже екстремно неосетљиве супстанце или смеше;
– и који показују занемарљиву вероватноћу да ће доћи до акцидентне иницијације или пропагације.
2.1.2.3. Експлозиви који нису класификовани као нестабилни експлозиви, класификују се у једну од горе наведених шест подкласа на основу серија испитивања, и то од серије 2 до серије 8, које су описане у Делу I Препоруке УН о транспорту опасног терета, Приручника за испитивања и критеријуме, а на основу резултата испитивања датих у Табели 2.1.1. која је дата у овом прилогу.
Табела 2.1.1. Критеријуми за експлозиве
|
Категорија опасности |
Критеријуми |
|
Нестабилни експлозиви или експлозиви из подкласе 1.1‒1.6 |
За експлозиве из подкласе 1.1 до 1.6 врше се следећа основна испитивања: Експлозивност: према Серији испитивања УН број 2 (одељак 12 Препоруке УН о транспорту опасног терета, Приручника за испитивања и критеријуме). Наменски експлозиви не подвргавају се Серији испитивања УН број 2. Осетљивост: према Серији испитивања УН број 3 (одељак 13 Препоруке УН о транспорту опасног терета, Приручника за испитивања и критеријуме). Термичка стабилност: према Серији испитивања УН број 3 (одељак 13.6.1 Препоруке УН о транспорту опасног терета, Приручника за испитивања и критеријуме). Даља испитивања су неопходна да би се правилно одредила припадност одређеној подкласи. |
2.1.2.4. Експлозиви који су распаковани или су препаковани у амбалажу која није оригинална или слична оригиналној, поново се испитују.
2.1.3. Елементи обележавања
Елементи обележавања зa супстанце, смеше или производе који испуњавају критеријуме за класификацију у ову класу опасности дати су у Табели 2.1.2. која је дата у овом прилогу.
Напомена 1: Неупаковани експлозиви или експлозиви који су препаковани у амбалажу која није оригинална или слична, морају да садрже следеће елементе обележавања:
1) пиктограм опасности: бомба која експлодира;
2) реч упозорења: „Опасностˮ и
3) обавештење о опасности: „Eксплозив; опасност од масовне експлозијеˮ,
осим уколико се докаже да опасност одговара једној од категорија опасности датих у Табели 2.1.2. овог прилога, када се додељује одговарајући пиктограм опасности, реч упозорења и/или обавештење о опасности.
Напомена 2: Супстанце и смеше, стављене у промет, са позитивним резултатом у Серији испитивања 2 која је описана у Делу I, одељак 12, Препоруке УН о транспорту опасног терета, Приручника за испитивања и критеријуме, које су изузете од класификације као експлозиви (на основу негативног резултата у Серији испитивања 6 која је описана у Делу I, одељак 16, Препоруке УН о транспорту опасног терета, Приручника за испитивања и критеријуме), и даље имају експлозивна својства. Корисник мора да буде обавештен о овим инхерентним експлозивним својствима јер се она морају узети у обзир приликом руковања, нарочито ако се супстанца или смеша уклања из паковања или се препакује, и складиштења. Из овог разлога, експлозивна својства супстанце или смеше морају се навести у Поглављу 2. (Идентификација опасности) и Поглављу 9. (Физичка и хемијска својства) безбедносног листа, а у другим поглављима безбедносног листа, по потреби.
Табела 2.1.2. Елементи обележавања за експлозиве

2.1.4. Додатна упутства за класификацију
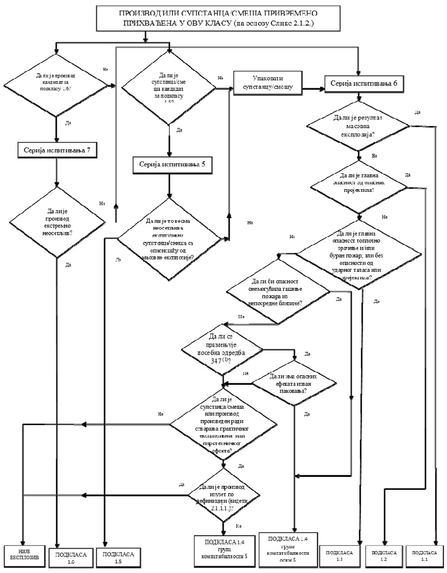
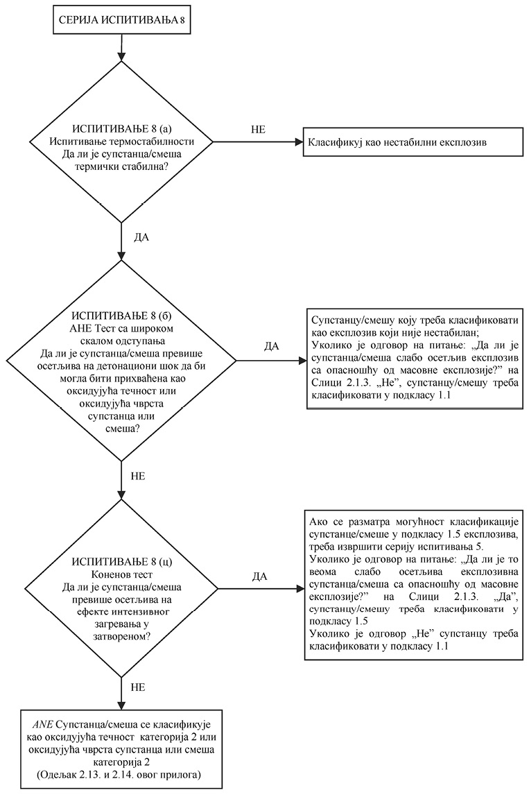
2.1.4.1. Класификација супстанци, смеша и производа у класу експлозива и њихова даља класификација у шест подкласа је веома сложен процес који се састоји од три корака (у складу са Делом I Препоруке УН о транспорту опасног терета, Приручника за испитивања и критеријуме).
Први корак је одређивање да ли супстaнца или смеша има својство експлозивности (Серија испитивања 1). Други корак је примена процедура за прихватање (Серија испитивања 2, 3 и 4). Трећи корак је одређивање подкласе опасности (Серија испитивања 5, 6 и 7). Процена да ли је супстанца или смеша која је кандидат за „амонијум-нитратну емулзију, суспензију или гел, интермедијер за експлозиве са ударним таласом (АNЕ), довољно неосетљива тако да се класификује у оксидујуће течности (одељак 2.13. овог прилога) или оксидујуће чврсте супстанце и смеше (одељак 2.14. овог прилога) утврђује се испитивањима из Серије испитивања 8.
Неке експлозивне супстанце и смеше су наквашене водом или алкохолима, разблажене другим супстанцама, или растворене или суспендоване у води или другим течним супстанцама, да би се сузбила или смањила њихова експлозивна својства. Оне могу бити кандидати за класификацију у десензибилизоване експлозиве (видети одељак 2.17. овог прилога).
Одређене физичке опасности (које су последица експлозивних својстава) могу се изменити разблаживањем, нпр. у случају стабилизованих експлозива, додавањем у смешу или производ, паковањем или на други одговарајући начин.
Извођење закључака у поступку класификације врши се према шематским приказима датим на сликама 2.1.1. до 2.1.4. које су дате у овом прилогу.
Слика 2.1.1. Општа шема поступка за класификацију супстанце, смеше или производа у једну од подкласа експлозива (Класа 1 за транспорт опасног терета)

Напомена (*): видети Препоруку УН о транспорту опасног терета, Модел прописа, 16. рев. изд. одељак 2.1.2.
Слика 2.1.2. Поступак за привремену класификацију супстанце, смеше или производа у класу експлозива (Класа 1 за транспорт опасног терета)

Напомена (*): Класификацију започети Серијом испитивања 2.
Слика 2.1.3. Поступак за сврставање у подкласу класе експлозива (Kласа 1 у транспорту опасног терета)

(1) Видети одељак 3.3. Препоруке УН о транспорту опасног терета.
Слика 2.1.4. Поступак класификације амонијум-нитратне емулзије, суспензије или гела (АNЕ)

2.1.4.2. Скрининг процедура
Својства експлозива повезују се са присуством појединих хемијских група у молекулу које могу реаговати тако да проузрокују веома брз пораст температуре или притиска. Скрининг има за циљ да идентификује присуство таквих реактивних група и потенцијала за брзо ослобађање енергије. Уколико се током скрининга открију супстанце или смеше које могу бити потенцијално експлозивне, примењује се процедура њихове класификације (Методе испитивања дате су у одељку 10.3. Приручника за испитивања и критеријуме, Препоруке УН о транспорту опасног терета.)
Напомена: Уколико је енергија егзотермне разградње органских материјала мања од 800 Ј/g није потребно спроводити испитивање из Серије 1 тип (а) за одређивање ширења детонације, нити из серије 2 тип (а) за одређивање осетљивости на детонациони шок. За органске супстанце и смеше органских супстанци са енергијом разградње од 800 J/g и више, испитивања 1 (a) и 2 (a) не изводе се ако је исход испитивања са балистичким клатном Mk.IIId (F.1), испитивања са балистичким клатном (F.2) или „BAM Trauzl теста” помоћу стандардног детонатора No 8 (видети Додатак 1. Препоруке УН о транспорту опасног терета, Приручника за испитивања и критеријуме): „не”. У том случају резултати испитивања 1 (а) и 2 (а) су: „-”.
2.1.4.3. Процедуру за прихватање у класу „експлозиви” не треба примењивати ако:
1) у молекулу нису присутне хемијске групе које се повезују са експлозивним својствима. Примери група које могу указивати на својства експлозивности су дати у табели А 6.1 у Додатку 6. Препоруке УН о транспорту опасног терета, Приручника за испитивања и критеријуме, или
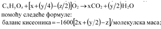
2) супстанца садржи хемијске групе повезане са експлозивним својствима које укључују кисеоник, а израчунати баланс кисеоника је мањи од -200.
Баланс кисеоника се израчунава за хемијску реакцију:

3) код органске супстанце или хомогене смеше органских супстанци које садрже хемијску групу или групе повезане са експлозивним својствима:
– енергија егзотермног распадања је мања од 500 Ј/g, или
– почетак егзотермног распадања је на температури 500 °C или вишој, како је приказано у Табели 2.1.3. која је дата у овом прилогу,
Табела 2.1.3. Одлучивање о примени процедуре прихватања у класу опасности „Експлозиви” за органску супстанцу или хомогену смешу органиских супстанци
|
Енергија распадања (J/g) |
Температура почетка распадања (°C) |
Примена процедуре прихватања (Да/Не) |
|
< 500 |
< 500 |
Не |
|
< 500 |
≥ 500 |
Не |
|
≥ 500 |
< 500 |
Да |
|
≥ 500 |
≥ 500 |
Не |
Енергија егзотермног распадања може се одредити применом одговарајућих калориметријских техника (видети Препоруку УН о транспорту опасног терета, Приручник за испитивања и критеријуме, одељак 20.3.3.3).
4) код смеша неорганских оксидујућих супстанци и органских материјала, концентрација неорганске оксидујуће супстанце је:
– мања од 15% по маси, уколико оксидујућа супстанца припада категоријама 1 или 2;
– мања од 30% по маси, уколико оксидујућа супстанца припада категорији 3.
2.1.4.4. Код смеша које садрже било коју врсту познатог експлозива, примењује се процедура за прихватање.
2.2. Запаљиви гасови
2.2.1. Дефиниције
2.2.1.1. Запаљив гас је гас или смеша гасова која има интервал запаљивости у смеши са ваздухом при температури од 20 °C и нормалном притиску од 101,3 kPa.
2.2.1.2. Самозапаљив гас је запаљиви гас који је подложан да се спонтано запали на ваздуху при температури од 54 °C или нижој.
2.2.1.3. Хемијски нестабилан гас је запаљив гас који може да реагује експлозивно чак и у одсуству ваздуха или кисеоника.
2.2.2. Критериујми за класификацију
2.2.2.1. Запаљиви гас класификује се у категорију 1А, 1Б или 2 у складу са Табелом 2.2.1. која је дата у овом прилогу. Запаљиви гасови који су самозапаљиви и/или хемијски нестабилни увек се класификују у категорију 1А.
Табела 2.2.1. Критеријуми за категоризацију запаљивих гасова
|
Kaтегорија опасности |
Kритеријуми |
||
|
1 А |
Запаљив гас |
Гасови који су при температури од 20 °C и нормалном притиску од 101,3 kPa: (1) запаљиви када су у смеши од 13% или мање по запремини са ваздухом; или (2) имају интервал запаљивости у смеши са ваздухом од најмање 12% поена без обзира на доњу границу запаљивости, осим када подаци показују да они испуњавају критеријуме за категорију 1Б. |
|
|
Самозапаљив гас |
Запаљиви гасови који се спонтано пале на ваздуху при температури од 54 °C или нижој. |
||
|
Хемијски нестабилан гас |
А |
Запаљиви гасови који су хемијски нестабилни при температури од 20 °C и нормалном притиску од 101,3 kPa. |
|
|
Б |
Запаљиви гасови који су хемијски нестабилни при температури вишој од 20 °C и/или притиску већем од 101,3 kPa. |
||
|
1 Б |
Запаљив гас |
Гасови који испуњавају критеријуме запаљивости за категорију 1 А, али који нису самозапаљиви нити хемијски нестабилни, и који имају најмање било: 1) доњу границу запаљивости већу од 6% по запремини у смеши са ваздухом; или 2) основну векторску брзину горења мању од 10 cm/s; |
|
|
2 |
Запаљив гас |
Гасови, другачији од оних из категорије 1A или 1Б, који при температури од 20 °C и нормалном притиску од 101,3 kPa, имају интервал запаљивости у смеши са ваздухом. |
|
Напомена 1: Аеросоли се не класификују као запаљиви гасови; видети одељак 2.3. овог прилога.
Напомена 2: У одсуству података који допуштају класификацију у категорију 1Б, запаљиви гас који испуњава критеријуме за категорију 1А класификује се у категорију 1А.
Напомена 3: Спонтано паљење код самозапаљивих гасова није увек тренутно, већ може бити одложено.
Напомена 4: У одсуству података о њеној самозапаљивости, запаљива смеша гасова класификује се као самозапаљив гас ако садржи више од 1% (по запремини) самозапаљивих компоненти.
2.2.3. Елементи обележавања
Елементи обележавања за супстанце и смеше које испуњавају критеријуме за класификацију у ову класу опасности дати су у Табели 2.2.2. која је дата у овом прилогу.
Табела 2.2.2. Елементи обележавања за запаљиве гасове

Ако је запаљив гас или смеша гасова класификована као самозапаљива и/или хемијски нестабилна, тада се у безбедносном листу наводе све релевантне класификације, а сви релевантни елементи за саопштавање опасности (елементи обележавања) на етикети.
Поступак класификације је утврђен у шематском приказу датом на слици 2.2.1. која је дата у овом прилогу.
Слика 2.2.1. Запаљиви гасови

(1) У одсуству података о самозапаљивости, запаљива смеша гасова класификује се као самозапаљив гас ако садржи више од 1% (запремински) самозапаљивих компоненти.
2.2.4. Додатна упутства за класификацију
2.2.4.1. Запаљивост се одређује испитивањима или, у случају смеша за које је доступно довољно података, израчунавањем у складу са усвојеним ISO методама (видети стандард SRPS ISO 10156 („Гасови и смеше гасова – Одређивање могућности паљења и оксидационе способности при избору испусних вентила за боце”), и, ако се примењује основна векторска брзина горења за категорију 1Б видети SRPS ISO 817 „Расхладни гасови – Одређивање и безбедносна класификација, Прилог Ц: Метода испитивања за мерење векторске брзине горења запаљивих гасова”). Уместо апаратуре за испитивање према ревидираном SRPS ISO 10156, може се користити апаратура за испитивање за методу у цеви у складу са тачком 4.2 ревидираног стандарда SRPS EN 1839 („Одређивање граница експлозивности за запаљиве гасове и паре”).
2.2.4.2. Самозапаљивост се одређује на 54 °C у складу са било IEC 60079-20-1 издање 1.0 (2010-01) „Eксплозивне атмосфере – Део 20-1: Карактеристике материјала за класификацију гасова и пара – Методе испитивања и подаци” или DIN 51794 „Одређивање температуре паљења нафтних производа“.
2.2.4.3. Процедура за класификацију самозапаљивих гасова не мора се примењивати када искуство у производњи и руковању показује да се супстанца не пали спонтано при доласку у контакт с ваздухом на температури од 54 °C или нижој. Запаљиве смеше гасова, које нису испитане у односу на самозапаљивост и садрже више од једног процента самозапаљивих компоненти, класификују се као самозапаљив гас. Стручна процена својстава и физичких опасности самозапаљивих гасова и њихових смеша примењује се за процену потребе за класификацијом запаљивих смеша гасова које садрже један проценат или мање самозапаљивих компоненти. У овом случају, испитивање се разматра само када стручна процена указује на потребу за додатним подацима за процес класификације.
2.2.4.4. Хемијска нестабилност одређује се у складу са методом описаном у Делу 3. Препроука УН за транспорт опасног терета, Приручника о методама испитивања и критеријумима. Ако израчунавања у складу са стандардом SRPS ISO 10156 покажу да смеша гасова није запаљива, није неопходно вршити испитивања ради одређивања хемијске нестабилности за потребе класификације.
2.3. Аеросоли
2.3.1. Дефиниција
Аеросоли, односно аеросолни распршивачи, означавају било који суд направљен од метала, стакла или пластике који се не може поново пунити и који садржи компримовани гас, утечњени гас или гас растворен под притиском, са или без течности, пасте или праха, опремљен уређајем за испуштање који омогућује да његов садржај буде испуштен као чврсте или течне честице суспендоване у гасу, као пена, паста или прах, или у течном стању или у гасовитом стању.
2.3.2. Критеријуми за класификацију
2.3.2.1. Аеросоли се класификују у једну од три категорије у оквиру ове класе опасности, у зависности од њихових запаљивих својстава и њихове топлоте сагоревања. Класификација аеросола у категорију 1 или 2 разматра се ако аеросол садржи више од 1% састојака (масени %) који су класификовани као запаљиви према следећим критеријумима, датим у овом делу:
– запаљиви гасови (одељак 2.2. овог прилога);
– течности са тачком паљења ≤ 93 °C, што укључује запаљиве течности према одељку 2.6. овог прилога;
– запаљиве чврсте супстанце и смеше (одељак 2.7. овог прилога);
или ако је његова топлота сагоревања најмање 20 kJ/g.
Напомена 1: Под запаљивим састојцима не подразумевају се самозапаљиве супстанце и смеше, самозагревајуће супстанце и смеше или супстанце и смеше које у контакту са водом ослабађају запаљиве гасове, с обзиром да се такви састојци никада не користе као састојци аеросола.
Напомена 2: На аеросоле се додатно не примењују одредбе одељака 2.2. (запаљиви гасови), 2.5. (гасови под притиском), 2.6. (запаљиве течности) и 2.7. (запаљиве чврсте супстанце и смеше) овог прилога. У зависности од њиховог садржаја, класификација у друге класе опасности може бити применљива на аеросоле, укључујући елементе обележавања.
2.3.2.2. Аеросол се класификује у једну од три категорије у оквиру ове класе опасности на основу својих састојака, своје хемијске топлоте сагоревања, и уколико је примењиво, на основу резултата испитивања пене (за аеросoл – пена) и на основу испитивања удаљености запаљења и испитивања у затвореном простору (за аеросол – спреј) у складу са сликом 2.3.1. (1) до 2.3.1. (2) које су дате у овом прилогу, и са Делом III, пододељцима 31.4, 31.5 и 31.6 Препорука УН за транспорт опасног терета, Приручника о методама испитивања и критеирјумима. Аеросоли који не испуњавају критеријуме за класификацију у категорију 1 или категорију 2, класификују се у категорију 3.
Напомена: Аеросоли који садрже више од 1% запаљивог састојка или чија је топлота сагоревања најмање 20 kJ/g и на које нису примењени поступци класификације у односу на запаљивост из овог одељка, класификују се као аеросоли, категорија 1.
Слика 2.3.1(1) Аеросоли

Слика 2.3.1(2) Аеросол – спреј

Слика 2.3.1(3) Аеросол – пена

2.3.3. Елементи обележавања
Елементи обележавања за супстанце или смеше које испуњавају критеријуме за класификацију у ову класу опасности дати су у Табели 2.3.1. која је дата у овом прилогу.
Табела 2.3.1. Елементи обележавања за аеросоле

2.3.4. Додатна упутства за класификацију
Хемијска топлота сагоревања (∆Hc), изражена у килоџулима по граму (kЈ/g) је производ теоријске топлоте сагоревања (∆Hcomb) и ефикасности сагоревања, која је обично мања од 1,0 (типична ефикасност сагоревања је 0,95 или 95%).
За сложене формулације аеросола, хемијска топлота сагоревања је збир измерених топлота сагоревања појединачних састојака, као што следи:

при чему су:
∆Hc – хемијска топлота сагоревања (kЈ/g);
wi % – удео масе састојка у производу;
∆Hc(i) – специфична топлота сагоревања (kЈ/g) састојкa у производу.
Хемијска топлота сагоревања може се пронаћи у литератури, израчунати или одредити испитивањем (видети стандард SRPS B.H8.153 – „Стандардна метода за одређивање топлоте сагоревања течних угљоводоничних горива помоћу калориметријске бомбе”, стандард SRPS ЕN ISО 13943, 86.1 до 86.3 – Безбедност од пожара – Речник, и Смернице за производњу и складиштење аеросолних производа – NFРA 30B).
2.4. Оксидујући гасови
2.4.1. Дефиниција
Оксидујући гасови јесу гасови или смеше гасова који, ослобађајући кисеоник, могу да доведу до сагоревања или да допринесу сагоревању другог материјала ефикасније него сам ваздух.
2.4.2. Критеријуми за класификацију
2.4.2.1. Оксидујући гасови се класификују у једину категорију опасности у оквиру ове класе опасности у складу са Табелом 2.4.1. која је дата у овом прилогу.
Табела 2.4.1. Критеријуми за оксидирајуће гасове
|
Категорија опасности |
Критеријуми |
|
Категорија 1 |
Било који гас који, ослобађајући кисеоник, може да доведе до сагоревања или да допринесе сагоревању другог материјала ефикасније него сам ваздух. |
Напомена: „Гасови који проузрокују сагоревање или доприносе сагоревању другог материјала више него сам ваздухˮ јесу чисти гасови или смеше гасова са оксидационим потенцијалом већим од 23,5% одређеним методом дефинисаном у SRPS ISО 10156-2.
2.4.3. Елементи обележавања
Елементи обележавања за супстанце или смеше које испуњавају критеријуме за класификацију у ову класу опасности дати су у Табели 2.4.2. која је дата у овом прилогу.
Табела 2.4.2. Елементи обележавања за оксидујуће гасове

2.4.4. Додатна упутства за класификацију
Да би се класификовао оксидујући гас морају се извршити испитивања или применити метода израчунавања, као што је описано у SRPS ISО 10156 („Гасови и смеше гасова – Одређивање могућности паљења и оксидационе способности при избору испусних вентила за боцеˮ).
2.5. Гасови под притиском
2.5.1. Дефиниције
2.5.1.1. Гасови под притиском су гасови садржани у посудама под притиском који је једнак или виши од 200 kPа на температури од 20 оС, или гасови који су утечњени или утечњени и расхлађени.”.
Гасови под притиском обухватају компримоване гасове, течне гасове, растворене гасове и расхлађене течне гасове.
2.5.1.2. Критична температура јесте она температура изнад које чисти гас не може бити утечњен, без обзира на степен компресије.
2.5.2. Критеријуми за класификацију
Гасови под притиском се класификују према свом физичком стању у паковању у једну од четири групе у складу са Табелом 2.5.1. која је дата у овом прилогу.
Табела 2.5.1. Критеријуми за гасове под притиском
|
Група |
Критеријуми |
|
Компримован гас |
Гас који је, када је упакован под притиском, у потпуности гасовит на ‒50 °C, укључујући и све гасове са критичном температуром ≤ ‒50 °C. |
|
Течни гас |
Гас који је, када је упакован под притиском, делимично течан на температури изнад ‒50 °C. Разликују се: – утечњени гас под високим притиском: гас са критичном температуром између ‒50 °C и +65 °C и – утечњени гас под ниским притиском: гас са критичном температуром изнад +65 °C. |
|
Расхлађен течни гас |
Гас који је, када је упакован, делимично течан због своје ниске температуре. |
|
Растворен гас |
Гас који је када је упакован под притиском, растворен у течној фази растварача. |
Напомена: Аеросоли се не класификују као гасови под притиском, видети одељак 2.3.
2.5.3. Елементи обележавања
Елементи обележавања за супстанце или смеше које испуњавају критеријуме за класификацију у ову класу опасности дати су у Табели 2.5.2. која је дата у овом прилогу.
Табела 2.5.2. Елементи обележавања за гасове под притиском

Напомена: За гасове под притиском не наводи се пиктограм опасности GHS04 ако су наведени пиктограм опасности GHS02 или пиктограм опасности GHS06.
2.5.4. Додатна упутства за класификацију
За ову групу гасова потребно је:
– вредност напона паре на 50 °C;
– физичко стање на 20 °C при стандардном притиску;
– критична температура.
Подаци се могу пронаћи у литератури, израчунати или одредити испитивањем. Већина чистих гасова је већ класификована као што је дато у Препоруци УН за транспорт опасног терета, Модел прописа.
2.6. Запаљиве течности
2.6.1. Дефиниција
Запаљива течност јесте течност чија је тачка паљења једнака или нижа од 60 °C.
2.6.2. Критеријуми за класификацију
Запаљиве течности класификују се у једну од три категорије опасности у оквиру ове класе опасности у складу са Табелом 2.6.1. која је дата у овом прилогу.
Табела 2.6.1. Критеријуми за запаљиве течности
|
Категорија опасности |
Критеријуми |
|
Категорија 1 Категорија 2 Категорија 3 |
Тачка паљења < 23 °C и почетна тачка кључања ≤ 35 °C Тачка паљења < 23 °C и почетна тачка кључања > 35 °C Тачка паљења ≥ 23 °C и ≤ 60 °C* |
|
Напомена (*): Гасна уља, дизел и лака уља за ложење која имају тачку паљења између ≥ 55 °C и ≤ 75 °C могу се класификовати у катерорију 3. |
|
Напомена: Аеросоли се не класификују као запаљиве течности; видети одељак 2.3. овог прилога.
2.6.3. Елементи обележавања
Елементи обележавања за супстанце или смеше које испуњавају критеријуме за класификацију у ову класу опасности дати су у Табели 2.6.2. која је дата у овом прилогу.
Табела 2.6.2. Елементи обележавања за запаљиве течности

2.6.4. Додатна упутства за класификацију
2.6.4.1. За класификацију запаљивих течности неопходан је податак о тачки паљења и почетној тачки кључања. Ови подаци могу се одредити испитивањем, преузети из стручне литературе или израчунати. Уколико подаци нису доступни, тачка паљења и почетна тачка кључања одређују се испитивањем. За одређивање тачке паљења користи се метода испитивања у затвореном суду.
2.6.4.2. У случају смеша(1) које садрже познате запаљиве течности у дефинисаним концентрацијама, без обзира на то што оне могу садржати и неиспарљиве састојке (нпр. полимере, адитиве и др.), тачка паљења не мора се одредити експериментално уколико је тачка паљења смеше израчуната применом методе која је описана у одељку 2.6.4.3. овог прилога, за најмање 5 °C(2) виша од релевантног критеријума за класификацију, под условом да је:
1) познат тачан састав смеше (уколико је састав смеше дат као опсег концентрација, при класификацији треба узети у обзир састав смеше са најнижом израчунатом тачком паљења);
2) позната доња граница експлозивности сваког састојка смеше (одговарајућа корелација примењује се када се ови подаци екстраполирају на температурне вредности различите од оних употребљених при испитивању), као и метода за израчунавање доње границе експлозивности;
3) позната температурна зависност напона паре и коефицијента активности за сваки састојак смеше;
4) течна фаза хомогена.
2.6.4.3. Одговарајућа метода је описана у литератири(3). Код смеша које садрже неиспарљиве компоненте тачка паљења израчунава се на основу испарљивих компоненти. Сматра се да неиспарљива компонента незнатно смањује парцијални притисак растварача и израчуната тачка паљења је незнатно испод одређених вредности.
––––––––
(1) До данас, метода израчунавања је валидирана за смеше које садрже до 6 испарљивих компоненти. Ове компоненте могу бити запаљиве течности као што су угљоводоници, етри, алкохоли, естри (изузев акрилата) и вода. Међутим, још увек није валидирана за смеше које садрже халогенована, сумпорна и/или фосфорна једињења, као и реактивне акрилате.
(2) Уколико је израчуната тачка паљења за мање од 5 °C виша од релевантног критеријума за класификацију, метода израчунавања се не може користити и тачка паљења се одређује експериментално.
(3) Gmehling and Rasmussen, Ind.Eng. Fundament, 21, 186, (1982)
2.6.4.4. Методе испитивања које се користе за одређивање тачке паљења запаљивих течности дате су у Табели 2.6.3. која је дата у овом прилогу.
Табела 2.6.3. Методе за одређивање тачке паљења запаљивих течности:
|
Национални стандард |
Еквивалентан са |
|
SRPS EN ISO 1516 Одређивање „запаљиво/незапаљивоˮ – Метода равнотеже у затвореном суду |
EN ISO 1516 |
|
SRPS EN ISO 1523 Одређивање тачке паљења – Равнотежна метода у затвореној посуди |
EN ISO 1523 |
|
SRPS EN ISO 2719 Одређивање тачке паљења – Метода у затвореном суду по Пенски-Мартенсу |
EN ISO 2719 |
|
SRPS EN ISO 3679 Одређивање тачке паљења – Брза равнотежна метода у затвореној посуди |
EN ISO 3679 |
|
SRPS EN ISO 3680 Одређивање „запаљиво/незапаљивоˮ – Метода брзе равнотеже у затвореном суду |
EN ISO 3680 |
|
SRPS EN ISO 13736 Одређивање тачке паљења – Метода у затвореном суду по Абелу |
EN ISO 13736 |
|
SRPS B.H8.047 Испитивање течних горива и других запаљивих течности – Одређивање тачке паљења у затвореном суду по Абел-Пенском |
DIN 51755 |
2.6.4.5. Течности са тачком паљења вишом од 35 °C и не вишом од 60 °C не морају да буду класификоване у Категорију 3, уколико су при испитивању запаљивости према L2, Део III, одељак 32 Приручника за испитивања и критеријуме, Препоруке УН о транспорту опасног терета, добијени негативни резултати.
2.6.4.6. Методе испитивања које се користе за одређивање почетне тачке кључања запаљивих течности дате су у Табели 2.6.4. која је дата у овом прилогу.
Табела 2.6.4. Методе за одређивање почетне тачке кључања запаљивих течности:
|
Национални стандард или пропис |
Еквивалентан са |
|
SRPS EN ISO 3924 Нафтни производи – Одређивање опсега расподеле кључања – Метода гасне хроматографије |
EN ISO 3924 |
|
– |
EN ISO 3405 |
|
– |
EN ISO 4626 |
|
Пропис којим се уређују методе испитивања опасних својстава хемикалија – Метода испитивања А.2. Температура кључања |
Уредбом Савета (ЕЗ) број 440/2008, Метода испитивања А.2. |
2.7. Запаљиве чврсте супстанце и смеше
2.7.1. Дефиниција
Запаљиве чврсте супстанце и смеше јесу чврсте супстанце и смеше које се лако пале или које услед трења могу изазвати пламен или допринети стварању ватре.
Чврсте супстанце и смеше које се лако пале јесу супстанце или смеше у облику праха, гранула или паста које су опасне ако се лако упале при краткотрајном контакту са извором ватре, као што је запаљена шибица и ако се пламен брзо шири.
2.7.2. Критеријуми за класификацију
2.7.2.1. Супстанце и смеше у облику праха, гранула или пасте (изузев металног праха или легура метала – видети одељак 2.7.2.2. овог прилога) класификују се као брзо запаљиве чврсте супстанце и смеше када је у једном или у више испитивања спроведених у складу са методама описаним у Делу III, одељак 33.2.1 Приручника за испитивања и критеријуме, Препоруке УН о транспорту опасног терета, време њиховог горења краће од 45s или када је брзина сагоревања већа од 2,2 mm/s.
2.7.2.2. Метали у праху или легуре метала класификују се као запаљиве чврсте материје уколико се могу запалити и реакција захвата целокупну дужину узорка (100 mm) у року од 10 минута или мање.
2.7.2.3. Запаљиве чврсте супстанце и смеше се класификују у једну од две категорије опасности у оквиру ове класе опасности на основу методе N.1 која је описана у одељку 33.2.1. Приручника за испитивања и критеријуме, Препоруке УН о транспорту опасног терета, у складу са Табелом 2.7.1. која је дата у овом прилогу.
Табела 2.7.1. Критеријуми за запаљиве чврсте супстанце и смеше
|
Категорија опасности |
Критеријуми |
|
Категорија 1 |
Испитивање брзине сагоревања За супстанце и смеше које нису метални прах: (а) наквашена зона не гаси ватру и (б) време сагоревања < 45 секунди или брзина сагоревања > 2,2 mm/s За метални прах: Време сагоревања ≤ 5 минута |
|
Категорија 2 |
Испитивање брзине сагоревања За супстанце које нису метални прах: (а) наквашена зона престаје да сагорева у року од најмање 4 минута и (б) време сагоревања < 45 секунди или брзина сагоревања > 2,2 mm/s За метални прах: Време сагоревања > 5 минута и ≤ 10 минута |
Напомена:
1) Испитивање супстанце или смеше треба извршити у физичком облику у којем је узорак добијен. Уколико је, на пример, приликом снабдевања или транспорта, иста супстанца присутна у физичком облику различитом од облика у коме је испитивана и сматра се да та промена може значајно да утиче на њену класификацију, супстанца се испитује и у новом облику;
2) Аеросоли се не класификују као запаљиве чврсте супстанце и смеше; видети одељак 2.3. овог прилога.
2.7.3. Елементи обележавања
Елементи обележавања за супстанце или смеше које испуњавају критеријуме за класификацију у ову класу опасности дати су у Табели 2.7.2. која је дата у овом прилогу.
Табела 2.7.2. Елементи обележавања за запаљиве чврсте супстанце и смеше

2.8. Самореактивне супстанце и смеше
2.8.1. Дефиниција
2.8.1.1. Самореактивне супстанце и смеше су термички нестабилне течне или чврсте супстанце или смеше код којих може доћи до јаког егзотермног разлагања, чак и у одсуству кисеоника (ваздуха). Ова дефиниција не обухвата супстанце или смеше које треба класификовати као експлозиве, органске пероксиде или као оксидујуће.
2.8.1.2. За самореактивне супстанце или смеше сматра се да поседују експлозивна својства уколико лабораторијска испитивања покажу да је формулација склона детонацији, брзој дефлаграцији или да бурно реагује при загревању у затвореном простору.
2.8.2. Критеријуми за класификацију
2.8.2.1. Свака самореактивна супстанца или смеша класификује се у оквиру ове класе, изузев:
1) ако је реч о експлозивима који испуњавају критеријуме из одељка 2.1. овог прилога,
2) ако је реч о оксидујућим течностима или оксидујућим чврстим супстанцама и смешама које испуњавају критеријуме из одељка 2.13. или 2.14. овог прилога, са изузетком смеша оксидујућих супстанци које садрже 5% или више запаљивих органских супстанци које се класификују као самореактивне супстанце према поступку датом у одељку 2.8.2.2. овог прилога,
3) ако је реч о органским пероксидима који испуњавају критеријуме из одељка 2.15. овог прилога,
4) ако је топлота разлагања ових супстанци и смеша мања од 300 Ј/g или
5) ако је њихова температура саморазлагања виша од 75 °C за паковање од 50 kg.(4)
2.8.2.2. Смеше које садрже супстанце класификоване као оксидујуће, а које садрже и 5% или више запаљивих органских супстанци и које не испуњавају критеријуме из одељка 2.8.2.1. тач. 1), 2), 3) или 4) овог прилога, треба да буду подвргнуте поступку класификације за самореактивне супстанце.
Оваква смеша, која има својства самореактивних супстанци типа Б до Ф (видети одељак 2.8.2.3. овог прилога), класификује се као самореактивна супстанца.
Уколико је извршено испитивање супстанце или смеше узете из оригиналног паковања, а амбалажа се накнадно измени, потребно је извршити накнадна испитивања ако се претпоставља да измена амбалаже може утицати на резултате испитивања.
2.8.2.3. Самореактивне супстанце или смеше треба да буду класификоване у једну од седам категорија опасности (тип А, Б, Ц, Д, Е, Ф или Г) унутар ове класе на основу следећих принципа:
1) свака самореактивна супстанца или смеша која може детонирати или је склона дефлаграцији, када се налази у оригиналном паковању, класификује се као самореактивна супстанца типа А;
2) свака самореактивна супстанца или смеша која има експлозивна својства и која не детонира нити подлеже брзој дефлаграцији, када се налази у оригиналном паковању, али је подложна термичкој експлозији у том паковању класификује се као самореактивна супстанца типа Б;
3) свака самореактивна супстанца или смеша која има експлозивна својства, али није склона детонацији нити дефлаграцији, када се налази у оригиналном паковању, а не подлеже ни термичкој експлозији класификује се као самореактивна супстанца типа Ц;
4) свака самореактивна супстанца или смеша која у лабораторијским испитивањима:
– детонира делимично, не подлеже брзој дефлаграцији и нема разорно дејство када се загрева у затвореном простору или
– уопште не детонира, споро подлеже дефлаграцији и нема разорно дејство када се загрева у затвореном простору или
– не детонира, не подлеже дефлаграцији и има осредње разорно дејство када се загрева у затвореном простору;
класификује се као самореактивна супстанца типа Д;
5) свака самореактивна супстанца или смеша која у лабораторијским испитивањима не подлеже ни детонацији ни дефлаграцији и има мало или никакво разорно дејство, када се загрева у затвореном простору, класификује се као самореактивна супстанца типа Е;
––––––––
(4) Видети УН Приручник о методама испитивања и критеријумима, одељак 28.1, 28.2, 28.3 и Табелу 28.3
6) свака самореактивна супстанца или смеша која у лабораторијским испитивањима не детонира у кавитационим условима, не подлеже дефлаграцији и показује слабо или никакаво разорно дејство када се загрева у затвореном простору, као и слабу или никакву експлозивну моћ, класификује се као самореактивна супстанца типа Ф;
7) свака самореактивна супстанца или смеша која у лабораторијским испитивањима не детонира у кавитационим условима, не подлеже дефлаграцији и нема никакаво разорно дејство када се загрева у затвореном простору, нити експлозивну моћ, под условом да је термички стабилна (температура саморазлагања износи од 60 °C до 75 °C за паковање од 50 kg), а за течне смеше и под условом да садржи средство за разблаживање који служи за ублажавање ефеката, и који има тачку кључања једнаку или вишу од 150 °C, класификује се као самореактивна супстанца, тип Г. Уколико оваква смеша није термички стабилна или садржи средство за разблаживање које служи за ублажавање ефеката, а које има тачку кључања мању од 150 °C, таква смеша класификује се као самореактивна супстанца типа Ф.
Уколико је извршено испитивање супстанце или смеше узете из оригиналног паковања, а амбалажа се накнадно измени, потребно је извршити накнадна испитивања ако се претпоставља да измена амбалаже може утицати на резултате испитивања.
2.8.2.4. Критеријуми за контролу температуре
Контрола температуре самореактивних супстанци спроводи се уколико је температура њиховог саморазлагања једнака или нижа од 55 °C. Методе испитивања за одређивање температуре саморазлагања, као и одређивање контролне температуре и критичне температуре дати су Делу II, одељак 28 Приручника за испитивања и критеријуме, Препоруке УН о транспорту опасног терета. Одабрано испитивање треба да буде спроведено на начин који одговара величини и материјалу оригиналног паковања.
2.8.3. Елементи обележавања
Елементи обележавања за супстанце или смеше које испуњавају критеријуме за класификацију у ову класу опасности дати су у Табели 2.8.1. која је дата у овом прилогу.
Табела 2.8.1. Елементи обележавања за самореактивне супстанце и смеше

(1) Тип Г нема додељене елементе обележавања, али се разматрају елементи обележавања у односу на припадност другим класама опасности.
(2) Појединости о употреби угластих заграда дати су у уводном делу Прилога 5. овог правилника.
2.8.4. Додатна упутства за класификацију
2.8.4.1. Својства самореактивних супстанци или смеша која представљају одлучујући фактор за њихову класификацију одређују се експериментално. Самореактивне супстанце или смеше класификују се у складу са серијом испитивања од А до Х који су описани у Делу II Приручника за испитивања и критеријуме, Препоруке УН о транспорту опасног терета. Поступак класификације шематски је приказан на слици 2.8.1. која је дата у овом прилогу.
2.8.4.2. Поступак класификације за самореактивне супстанце и смеше не примењују се у следећим случајевима:
1) у молекулу супстанце нема присутних хемијских група које су у вези са експлозивним или самореактивним особинама. Примери оваквих група дати су у табелама А6.1 и А6.2 у Додатку 6 Приручника за испитивања и критеријуме, Препоруке УН о транспорту опасног терета, или
2) за органску супстанцу или хомогену смешу органских супстанци код којих је температура саморазградње, за паковање од 50 kg, виша од 75 °C или је енергија егзотермне разградње мања од 300 Ј/kg. Почетна температура и енергија разградње могу се проценити коришћењем одговарајућих калориметријских техника (видети Део II, одељак 20.3.3.3. Приручника за испитивања и критеријуме, Препоруке УН о транспорту опасног терета).
Слика 2.8.1. Самореактивне супстанце и смеше

2.9. Самозапаљиве течности
2.9.1. Дефиниција
Самозапаљива течност јесте течна супстанца или смеша која се, чак и у малим количинама, запали у року од пет минута након контакта са ваздухом.
2.9.2. Критеријуми за класификацију
Самозапаљива течност се класификује у једину категорију опасности у оквиру ове класе на основу испитивања методом N.3 из Дела III, одељак 33.31.5. Приручника за испитивања и критеријуме, Препоруке УН о транспорту опасног терета и на основу Табеле 2.9.1. која је дата у овом прилогу.
Табела 2.9.1. Критеријуми за самозапаљиве течности
|
Категорија опасности |
Критеријуми |
|
Категорија 1 |
Течност се запали у року од пет минута када се дода инертном носачу и изложи ваздуху или пали, односно угљенише филтер папир у контакту са ваздухом у року од пет минута. |
2.9.3. Елементи обележавања
Елементи обележавања за супстанце или смеше које испуњавају критеријуме за класификацију у ову класу опасности дати су у Табели 2.9.2. која је дата у овом прилогу.
Табела 2.9.2. Елементи обележавања за самозапаљиве течности

2.9.4. Додатна упутства за класификацију
Поступак класификације за самозапаљиве течности не спроводи се у случају када искуство произвођача или корисника показује да се супстанца или смеша не пали спонтано када дође у контакт са ваздухом на нормалној собној температури (нпр. за супстанцу је познато да је стабилна на собној температури у дужем временском периоду тј. данима).
2.10. Самозапаљиве чврсте супстанце и смеше
2.10.1. Дефиниција
Самозапаљиве чврсте супстанце и смеше јесу супстанце и смеше које се, чак и у малим количинама, запале у року од пет минута након контакта са ваздухом.
2.10.2. Критеријуми за класификацију
Самозапаљиве чврсте супстанце и смеше класификују се у једину категорију опасности у оквиру ове класе на основу испитивања методом N.2 из Дела III, одељак 33.3.1.4. Приручника за испитивања и критеријуме, Препоруке УН о транспорту опасног терета и на основу Табеле 2.10.1. која је дата у овом прилогу.
Табела 2.10.1. Критеријуми за самозапаљиве чврсте супстанце и смеше
|
Категорија опасности |
Критеријуми |
|
Категорија 1 |
Чврста супстанца или смеша се запали у року од 5 минута након контакта са ваздухом. |
Напомена: Испитивање супстанце или смеше врши се у физичком облику у којем је узорак добијен. Уколико је, на пример, приликом снабдевања или транспорта, иста супстанца присутна у физичком облику различитом од облика у коме је испитивана и сматра се да та промена може значајно да утиче на њену класификацију, супстанца се испитује и у новом облику.
2.10.3. Елементи обележавања
Елементи обележавања за супстанце или смеше које испуњавају критеријуме за класификацију у ову класу опасности дати су у Табели 2.10.2. која је дата у овом прилогу.
Табела 2.10.2. Елементи обележавања за самозапаљиве чврсте супстанце и смеше

2.10.4. Додатна упутства за класификацију
2.10.4.1. Поступак класификације самозапаљиве чврсте материје не спроводи се у случају када искуство произвођача или корисника показује да се супстанца или смеша не пали спонтано када дође у контакт са ваздухом на собној температури (нпр. за супстанцу је познато да је стабилна на собној температури у дужем временском периоду, тј. данима).
2.11. Самозагревајуће супстанце и смеше
2.11.1. Дефиниција
2.11.1.1. Самозагревајућа супстанца или смеша је течна или чврста супстанца или смеша, која се разликује од самозапаљиве течности или чврсте супстанце или смеше и која се самозагрева у контакту са ваздухом и без икаквог додатка енергије. Оваква супстанца или смеша разликује се од самозапаљиве течности или чврсте материје по томе што ће се она запалити само ако се налази у великим количинама (килограми) и након дужег временског периода (сати или дани).
2.11.1.2. Самозагревање супстанце или смеше јесте процес постепене реакције те супстанце или смеше са кисеоником (из ваздуха) при којој се развија топлота. Ако је брзина стварања топлоте већа од брзине одавања топлоте, температура супстанце или смеше расте, што након индукционог времена може довести до самопаљења и сагоревања.
2.11.2. Критеријуми за класификацију
2.11.2.1. Супстанцу или смешу треба класификовати као самозагревајућу супстанцу или смешу уколико испитивања у складу са методом датом у Препоруци УН о транспорту опасног терета, Приручника о методама испитивања и критеријумима Део III, одељак 33.3.1.6 покажу позитиван резултат:
1) при испитивању узорка у коцки ивица 25 mm на 140°C;
2) при испитивању узорка у коцки ивица 100 mm на 140 °C и негативан резултат при испитивању узорка у коцки ивица 100 mm на 120 °C, и супстанца или смеша се пакује у амбалажу чија је запремина већа од 3 m3;
3) при испитивању узорка у коцки ивица 100 mm на 140 °C и негативан резултат при испитивању узорка у коцки ивица 100 mm на 100 °C, и супстанца или смеша се пакује у амбалажу чија је запремина већа од 450 литара;
4) при испитивању узорка у коцки ивица 100 mm на 140 °C и при испитивању узорка у коцки ивица 100 mm на 100 °C.
2.11.2.2. Самозагревајућа супстанца или смеша класификује се у једну од две категорије опасности у оквиру ове класе, уколико резултати испитивања по методи N.4 из III Дела, одељак 33.3.1.6, Приручника за испитивања и критеријуме, Препоруке УН о транспорту опасног терета, одговарају критеријумима из Табеле 2.11.1. која је дата у овом прилогу.
Табела 2.11.1. Критеријуми за самозагревајуће супстанцe или смешe
|
Категорија опасности |
Критеријуми |
|
Категорија 1 |
Позитиван разултат добијен при испитивању узорка у коцки ивица 25 mm на140 °C. |
|
Категорија 2 |
(1) позитиван резултат добијен при испитивању узорка у коцки ивица 100 mm на 140 °C и негативан резултат добијен при испитивању узорка у коцки ивица 25 mm на 140 °C и супстанца или смеша се пакује у амбалажу чија је запремина већа од 3 m3; (2) позитиван резултат добијен при испитивању узорка у коцки ивица 100 mm на 140 °C и негативан резултат добијен при испитивању узорка у коцки ивица 25 mm на 140 °C, а позитиван резултат при испитивању узорка у коцки ивица 100 mm на 120 °C и супстанца или смеша се пакује у амбалажу чија је запремина већа од 450 литара; (3) позитиван резултат добијен при испитивању узорка у коцки ивица 100 mm на 140 °C и негативан резултат добијен при испитивању узорка у коцки ивица 25 mm на 140 °C и позитиван резултат добијен при испитивању узорка у коцки ивица 100 mm на 100 °C. |
Напомена: Испитивање супстанце или смеше врши се у физичком облику у којем је узорак добијен. Уколико је, на пример, приликом снабдевања или транспорта, иста супстанца присутна у физичком облику различитом од облика у коме је испитивана и сматра се да та промена може значајно да утиче на њену класификацију, супстанца се испитује и у новом облику.
2.11.2.3. Супстанце и смеше чија је температура спонтаног сагоревања виша од 50 °C при запремини од 27 m3 не класификују се као самозагревајуће супстанцe или смешe.
2.11.2.4. Супстанце и смеше чија је температура спонтаног паљења виша од 50 °C при запремини од 450 литара не класификују се у категорију 1 ове класе.
2.11.3. Елементи обележавања
Елементи обележавања за супстанце или смеше које испуњавају критеријуме за класификацију у ову класу опасности дати су у Табели 2.11.2. која је дата у овом прилогу.
Табела 2.11.2. Елементи обележавања за самозагревајуће супстанцe и смешe

2.11.4. Додатна упутства за класификацију
2.11.4.1. Поступак класификације врши се према шематском приказу датом на слици 2.11.1. која је дата у овом прилогу.
2.11.4.2. Поступак класификације за самозагревајуће супстанце или смеше не спроводи се уколико се може направити одговарајућа корелација између резултата скрининг теста и резултата испитивања у сврхе класификације и уколико се примене одговарајуће безбедносне мере. Примери скрининг тестова су:
1) Груер Овенов тест(5) са почетном температуром за 80 К изнад референтне температуре за запремину од 1 литра;
2) Скрининг тест за прашкасте материје(6) са почетном температуром за 60К изнад референтне температуре за запремину од 1 литра.
––––––––
(5) VDI guideline 2263, Part 1, 1990, Test methods for the Determination of the Safety Characteristics of Dusts
(6) Gibson, N. Harper, D.J. Rogers, R.Evaluation of the fire and explosion risks in drying powders, Plant Operations Progress, 4 (3), 181–189, 1985
Слика 2.11.1. Класификација самозагревајућих супстанци и смеша

2.12. Супстанце и смеше које у контакту са водом ослобађају запаљиве гасове
2.12.1. Дефиниција
Супстанце или смеше које у контакту са водом ослобађају запаљиве гасове јесу чврсте или течне супстанце и смеше које при интеракцији са водом постају подложне спонтаном паљењу или почињу да ослобађају запаљиве гасове у опасним количинама.
2.12.2. Критеријуми за класификацију
2.12.2.1. Супстанца или смеша која у контакту са водом ослобађа запаљиве гасове класификује се у једну од три категорије опасности у оквиру ове класе опасности, на основу резултата испитивања N.5, описаних у Делу III, одељак 33.4.1.4 Приручника за испитивања и критеријуме, Препоруке УН о транспорту опасног терета, у складу са Табелом 2.12.1. која је дата у овом прилогу.
Табела 2.12.1. Критеријуми за супстанце и смеше које у контакту са водом ослобађају запаљиве гасове
|
Категорија опасности |
Критеријуми |
|
Категорија 1 |
Свака супстанца или смеша која бурно реагује с водом на амбијенталним температурама и уопштено показује тенденцију да се гас који настане спонтано пали, или која тренутно реагује са водом на амбијенталним температурама, тако да је брзина настанка запаљивог гаса једнака или већа од 10 литара по килограму супстанце у било којем минуту. |
|
Категорија 2 |
Свака супстанца или смеша која тренутно реагује с водом на амбијенталним температурама, тако да је максимална брзина настанка запаљивог гаса једнака или већа од 20 литара по килограму супстанце на сат, и која не испуњава критеријуме за категорију 1. |
|
Категорија 3 |
Свака супстанца или смеша која споро реагује с водом на амбијенталним температурама, тако да је максимална брзина настанка запаљивог гаса већа од једног литра по килограму супстанце на сат, и која не испуњава критеријуме за категорију 1 и 2. |
Напомена: Испитивање супстанце или смеше врши се у физичком облику у којем је узорак добијен. Уколико је, на пример за потребе снабдевања или транспорта, иста супстанца присутна у физичком облику различитом од облика који је испитан и за који се сматра вероватним да би материјално променио њен учинак у испитивању ради класификације, супстанца се мора испитати и у новом облику.
2.12.2.2. Супстанца или смеша треба да буде класификована као супстанца или смеша која у контакту са водом ослобађа запаљиве гасове уколико до спонтаног запаљења долази у било којој фази испитивања.
2.12.3. Елементи обележавања
Елементи обележавања за супстанце или смеше које испуњавају критеријуме за класификацију у ову класу опасности дати су у Табели 2.12.2. која је дата у овом прилогу.
Табела 2.12.2. Елементи обележавања за супстанце и смеше које у контакту са водом ослобађају запаљиве гасове

2.12.4. Додатна упутсва за класификацију
Поступак класификације за ову класу не спроводи се у следећим случајевима:
1) хемијска структура супстанци или смеша је таква да оне не садрже метале или металоиде или
2) искуство из производње или руковања супстанцом или смешом показује да оне не реагују са водом, нпр. супстанца се производи уз употребу воде или се пере водом или
3) познато је да се супстанца или смеша раствора у води и да при том гради стабилну смешу.
2.13. Оксидујуће течности
2.13.1. Дефиниција
Оксидујућа течност јесте течна супстанца или смеша која сама по себи не мора бити запаљива, али може да изазове или да допринесе сагоревању других материјала реакцијом оксидације.
2.13.2. Критеријуми за класификацију
Оксидујућа течност класификује се у једну од три категорије опасности у оквиру ове класе опасности на основу резултата испитивања описаних у О.2, Део III, одељак 34.4.2. Приручника за испитивања и критеријуме, Препоруке УН о транспорту опасног терета, у складу са Табелом 2.13.1. која је дата у овом прилогу.
Табела 2.13.1. Критеријуми за оксидујућe течности
|
Категорија опасности |
Критеријуми |
|
Категорија 1 |
Свака супстанца или смеша која спонтано почиње да гори када се налази у смеши са целулозом у масеном односу 1:1 или је просечно време пораста притиска ове смеше краће или једнако просечном времену пораста притиска референтне смеше која се састоји од 50% воденог раствора перхлорне киселине и целулозе у масеном односу 1:1. |
|
Категорија 2 |
Свака супстанца или смеша која када се налази у смеши са целулозом у масеном односу 1:1 има просечно време пораста притиска краће или једнако просечном времену пораста притиска референтне смеше која се састоји од 40% воденог раствора натријум-хлората и целулозе у масеном односу 1:1, а која не испуњава критеријуме за категорију 1. |
|
Категорија 3 |
Свака супстанца или смеша која када се налази у смеши са целулозом у масеном односу 1:1 има просечно време пораста притиска краће или једнако просечном времену пораста притиска референтне смеше која се састоји од 65% воденог раствора азотне киселине и целулозе у масеном односу 1:1, а која не испуњава критеријуме за категорију 1 и категорију 2. |
2.13.3. Елементи обележавања
Елементи обележавања за супстанце или смеше које испуњавају критеријуме за класификацију у ову класу опасности дати су у Табели 2.13.2. која је дата у овом прилогу.
Табела 2.13.2. Елементи обележавања за оксидујуће течности

2.13.4. Додатна упутства за класификацију
2.13.4.1. Органске супстанце или смеше не класификују се у ову класу ако:
1) супстанца или смеша не садржи кисеоник, флуор или хлор или
2) супстанца или смеша садржи кисеоник, флуор или хлор и ови елементи су хемијски везани само за угљеник или водоник.
2.13.4.2. Неорганске супстанце или смеше не класификују се у ову класу опасности уколико не садрже кисеоник или халогене елементе.
2.13.4.3. Када за супстанцу или смешу постоји разлика између резултата испитивања и практичних искустава приликом руковања и употребе која указују да се ради о оксидујућој течности, приликом одлучивања о класификацији практично искуство има предност у односу на резултате испитивања.
2.13.4.4. Када супстанца или смеша доводи до промене притиска (постаје превише висок или низак) услед хемијске реакције која није карактеристична за супстанце или смеше са оксидујућим својствима, испитивање из Дела III, одељак 34.4.2. Приручника за испитивања и критеријуме, Препоруке УН о транспорту опасног терета, поново се спроводи са неком инертном супстанцом, као што је диjатомејска земља, уместо целулозе како би се разјаснила природа реакције и да би се проверило да ли су добијени позитивни резултати поуздани.
2.14. Оксидујуће чврсте супстанце и смеше
2.14.1. Дефиниција
Оксидујуће чврсте супстанце и смеше jeсу супстанце или смеше које, иако саме по себи не морају да буду гориве, предавањем кисеоника могу да изазову или да допринесу сагоревању другог материјала,
2.14.2. Критеријуми за класификацију
Оксидујуће чврсте супстанце и смеше класификују се у једну од три категорије у оквиру ове класе опасности на основу испитивања О.1, описаног у Делу III, пододељак 34.4.1. или испитивања О.3, описаног у Делу III, пододељак 34.4.3. Приручника за испитивања и критеријуме, Препоруке УН о транспорту опасног терета, у складу са Табелом 2.14.1. која је дата у овом прилогу.
Табела 2.14.1. Критеријуми за оксидујуће чврсте супстанце и смеше
|
Категорија опасности |
Критеријуми код испитивања О.1 |
Критеријуми код испитивања О.3 |
|
Категорија 1 |
Свака супстанца или смеша која, када се испитује у смеши са целулозом у масеном односу узорка према целулози од 4:1 или 1:1, има просечно време сагоревања краће од просечног времена сагоревања смеше калијум-бромата и целулозе у масеном односу 3:2. |
Свака супстанца или смеша која, када се испитује у смеши са целулозом у масеном односу узорка према целулози од 4:1 или 1:1, има већу просечну брзину сагоревања од просечне брзине сагоревања смеше калцијум-пероксида и целулозе у масеном односу 3:1. |
|
Категорија 2 |
Свака супстанца или смеша која, када се испитује у смеши са целулозом у масеном односу узорка према целулози од 4:1 или 1:1, има просечно време сагоревања једнако или краће од просечног времена сагоревања смеше калијум-бромата и целулозе у масеном односу 2:3 и не испуњава критеријуме за класификацију у категорију 1. |
Свака супстанца или смеша која, када се испитује у смеши са целулозом у масеном односу узорка према целулози од 4:1 или 1:1, има просечну брзину сагоревања једнаку или већу од просечне брзине сагоревања смеше калцијум-пероксида и целулозе у масеном односу 1:1 и не испуњава критеријуме за класификацију у категорију 1. |
|
Категорија 3 |
Свака супстанца или смеша, која када се испитује у смеши са целулозом у масеном односу узорка према целулози од 4:1 или 1:1, има просечно време сагоревања једнако или краће од просечног времена сагоревања смеше калијум-бромата и целулозе у масеном односу 3:7 и не испуњава критеријуме за класификацију у категорију 1 и 2. |
Свака супстанца или смеша, која када се испитује у смеши са целулозом у масеном односу узорка према целулози од 4:1 или 1:1, има просечну брзину сагоревања једнаку или већу од просечне брзине сагоревања смеше калцијум-пероксида и целулозе у масеном односу 1:2 и не испуњава критеријуме за класификацију у категорију 1 и 2. |
Напомена 1: Поједине оксидујуће чврсте супстанце и смеше представљају потенцијалну опасност од експлозије под одређеним условима (приликом складиштења у већим количинама). Поједини типови амонијум-нитрата могу да изазову oпасност од експлозије у екстремним условима, а за процену ове опасности може се користити испитивање отпорности на детонацију(7). Одговарајуће информације о овој опасности наводе се у безбедносном листу.
––––––––
(7) IMSBC Code (International Maritime Solid Bulk Cargoes Code, IMO), Appendix 2, Section 5.
Напомена 2: Испитивање супстанце или смеше треба извршити у физичком облику у којем је узорак добијен. Уколико је, на пример, приликом снабдевања или транспорта, иста супстанца присутна у физичком облику различитом од облика у коме је испитивана и сматра се да та промена може значајно да утиче на њену класификацију, супстанца се испитујре и у новом облику.
2.14.3. Елементи обележавања
Елементи обележавања за супстанце или смеше које испуњавају критеријуме за класификацију у ову класу опасности дати су у Табели 2.14.2. која је дата у овом прилогу.
Табела 2.14.2. Елементи обележавања за оксидујуће чврсте супстанце и смеше

2.14.4. Додатна упутства за класификацију
2.14.4.1. Органске супстанце или смеше не класификују се у ову класу опасности ако:
1) супстанца или смеша не садржи кисеоник, флуор или хлор или
2) супстанца или смеша садржи кисеоник, флуор или хлор, а ови елементи су хемијски везани само за угљеник или водоник.
2.14.4.2. Неорганске супстанце или смеше не класификују се у ову класу опасности ако не садрже кисеоник или халогене елементе.
2.14.4.3. Када за супстанцу или смешу постоји разлика између резултата испитивања и практичних искустава приликом руковања и употребе која указују да се ради о оксидујућој чврстој супстанци или смеши, приликом одлучивања о класификацији практично искуство има предност у односу на резултате испитивања.
2.15. Органски пероксиди
2.15.1. Дефиниција
2.15.1.1. Органски пероксид јесте течна или чврста органска супстанца или смеша која садржи бивалентну -О-О- функционалну групу и као таква сматра се дериватом водоник пероксида, при чему су један или оба атома водоника замењена органским радикалима. Термин „органски пероксидˮ односи се на смешу органских пероксида (формулацију) која садржи барем један органски пероксид. Органски пероксиди су термички нестабилне супстанце и смеше, које су подложне егзотермној саморазградњи. Поред тога, оне могу да имају једну или више од следећих особина:
– да буду подложне декомпозицији уз експлозију;
– да брзо горе;
– да буду осетљиве на удар или трење;
– да реагују бурно са другим супстанцама.
2.15.1.2. Сматра се да органски пероксид има експлозивна својства уколико при лабораторијском испитивању смеша (формулација) подлеже детонацији, брзој дефлаграцији или има јако разорно дејство када се загрева у затвореном простору.
2.15.2. Критеријуми за класификацију
2.15.2.1. Сваки органски пероксид треба узети у разматрање за класификацију у ову класу опасности осим ако:
1) садржи мање од 1,0% доступног кисеоника из органских пероксида, а да при том садржи до 1,0% водоник-пероксида или
2) садржи мање од 0,5% доступног кисеоника из органских пероксида, а да при том садржи више од 1,0% али мање од 7,0% водоник-пероксида.
Напомена: Садржај доступног кисеоника (%) у смеши органског пероксида израчунава се на основу следеће формуле:

где је:
ni – број пероксидних група у молекулу органског пероксида;
ci – концентрација (масени %) органског пероксида;
mi – молекулска маса органског пероксида i.
2.15.2.2. Органски пероксиди се класификују у једну од седам категорија опасности: „типови А, Б, Ц, Д, Е, Ф и Гˮ у оквиру ове класе опасности, на основу следећих принципа:
1) сваки органски пероксид који у оригиналном паковању подлеже детонацији или брзој дефлаграцији, класификује се у органске пероксиде типа А;
2) сваки органски пероксид који има експлозивна својства и који док је у оригиналном паковању не подлеже детонацији ни брзој дефлаграцији, али може да подлегне термалној експлозији, класификује се у органске пероксиде типа Б;
3) сваки органски пероксид који има експлозивна својства али, док је у оригиналном паковању, ова супстанца или смеша не подлеже детонацији, брзој дефлаграцији или термалној експлозији, класификује се у органске пероксиде типа Ц;
4) сваки органски пероксид класификује се у органске пероксиде типа Д, ако у лабораторијским испитивањима:
– делимично детонира, не подлеже брзој дефлаграцији и нема разорна дејства када се загрева у затвореном простору или
– не детонира, подлеже спорој дефлаграцији и нема разорна дејства када се загрева у затвореном простору или
– не детонира, не подлеже брзој дефлаграцији и има разорно дејство средње јачине када се загрева у затвореном простору.
5) сваки органски пероксид који у лабораторијским испитивањима не детонира, не подлеже брзој дефлаграцији и има слабо или никакво разорно дејство када се загрева у затвореном простору, класификује се у органске пероксиде типа Е;
6) сваки органски пероксид који у лабораторијским испитивањима не детонира у кавитационим условима, не подлеже брзој дефлаграцији и има слабо или никакво разорно дејство када се загрева у затвореном простору, а такође нема или има слабу експлозивну моћ, класификује се у органске пероксиде типа Ф;
7) сваки органски пероксид који при лабораторијским испитивањима не детонира у кавитационим условима, не подлеже брзој дефлаграцији и има слабо или никакво разорно дејство када се загрева у затвореном простору, а такође нема или има слабу експлозивну моћ, под условом да је термички стабилан, нпр. да му је температура саморазлагања 60 °C или виша, за паковање од 50 kg(8), а за смеше у течном стању, да тачка кључања разређивача који се користи за ублажавање ефеката буде већа од 150 °C, класификује се у органске пероксиде типа Г. Уколико органски пероксид није термички стабилан или се за ублажавање ефеката користи разређивач који има тачку кључања нижу од 150 °C, такав органски пероксид класификује се у тип Ф.
––––––––
(8) Видети УН Приручник о методама испитивања и критеријумима, одељак 28.1, 28.2, 28.3 и Табелу 28.3
Уколико је извршено испитивање супстанце или смеше узете из оригиналног паковања, а амбалажа се накнадно измени, спроводе се накнадна испитивања ако се претпоставља да измена амбалаже може утицати на резултате испитивања.
2.15.2.3. Критеријуми за контролу температуре
Следећи органски пероксиди подвргавају се контроли температуре:
1) органски пероксиди типа Б и Ц са температуром саморазградње ≤ 50 °C ;
2) органски пероксиди типа Д који имају разорну моћ средњег интензитета када се загревају у затвореном простору(9) са температуром саморазградње ≤ 50 °C или који имају слабо или немају разорно дејство када се загревају у затвореном простору са температуром саморазградње ≤ 45 °C и
3) органски пероксиди типа Е и Ф са температуром саморазградње ≤ 45 °C.
Методе испитивања за одређивање температуре саморазградње, као и методе за утврђивање вредности контролних температура и критичне температуре дати су у Приручнику за испитивања и критеријуме, Препоруке УН о транспорту опасног терета, II Део, одељак 28. Изабране методе испитивања изводе се на начин који је репрезентативан и за величину и за материјал паковања.
2.15.3. Елементи обележавања
Елементи обележавања за супстанце или смеше које испуњавају критеријуме за класификацију у ову класу опасности дати су у Табели 2.15.1. која је дата у овом прилогу.
Табела 2.15.1. Елементи обележавања за органске пероксиде

(1) Појединости о употреби угластих заграда дати су у уводном делу Прилога 5. овог правилника.
Тип Г нема додељене елементе обележавања, али се разматрају елементи обележавања у односу на припадност другим класама опасности.
2.15.4. Додатна упутства за класификацију
2.15.4.1. Органски пероксиди се класификују на основу њихове хемијске структуре и на основу садржаја доступног кисеоника и водоник пероксида у смеши (видети одељак 2.15.2.1. овог прилога). Својства органских пероксида која су битна за њихову класификацију одређују се експерименталним путем. Класификација органских пероксида врши се на основу серије испитивања од А до Х који су описани у Делу II Приручника за испитивања и критеријуме, Препоруке УН о транспорту опасног терета. Поступак класификације је шематски приказан на слици 2.15.1. која је дата у овом прилогу.
2.15.4.2. Смеше органских пероксида који су већ класификовани могу се класификовати у исту категорију опасности којој припада и најопаснији органски пероксид садржан у смеши. Ипак, у случају када два стабилна састојка дају смешу која има мању термичку стабилност од састојака, одређује се температура саморазградње за овакве смеше.
Напомена: Збир појединачних делова може бити опаснији од појединачних састојака.
––––––––
(9) Као што је одређено испитивањима серије Е као што је описано у Приручнику о методама испитивања и критеријумима, Део II
Слика 2.15.1. Органски пероксиди

2.16. Супстанце и смеше корозивне за метале
2.16.1. Дефиниција
Супстанца или смеша која изазива корозију метала јесте супстанца или смеша која хемијском реакцијом може да оштети или чак и да уништи метале.
2.16.2. Критеријуми за класификацију
Супстанца или смеша која изазива корозију метала класификује се у једну категорију опасности у оквиру ове класе опасности, на основу испитивања описаног у Делу III, одељак 37, тачка 37.4 Приручника за испитивања и критеријуме, Препоруке УН о транспорту опасног терета, у складу са Табелом 2.16.1. која је дата у овом прилогу.
Табела 2.16.1. Критеријуми за супстанце и смеше корозивне за метале
|
Категорија опасности |
Критеријуми |
|
Категорија 1 |
Брзина корозије на површини челика или алуминијума прелази 6,25mm годишње када се на температури од 55 °C испитују оба материјала. |
Напомена: Када се на пробном испитивању спроведеном на челику или алуминијуму покаже да је нека супстанца или смеша корозивна, не врше се додатна испитивања на другим материјалима.
2.16.3. Елементи обележавања
Елементи обележавања за супстанце или смеше које испуњавају критеријуме за класификацију у ову класу опасности дати су у Табели 2.16.2. која је дата у овом прилогу.
Табела 2.16.2. Елементи обележавања за супстанце и смеше корозивне за метале

Напомена: Када је супстанца или смеша класификована као корозивна за метале, али не и као корозивна за кожу и/или очи, примењују се одредбе о обележавању утврђене у Делу 1. одељак 1.3.6. овог прилога.
2.16.4. Додатна упутства за класификацију
Брзина корозије може се измерити применом метод испитивања датe у Делу III, одељак 37.4 Приручника за испитивања и критеријуме, Препоруке УН о транспорту опасног терета. Узорак који се користи у овим испитивањима може се направити од следећих материјала:
1) за потребe испитивања челика, челик типа:
– S235ЈR+CR (1.0037 resp.St 37-2);
– S275Ј2G3+CR (1.0144 resp.St 44-3), SRPS ISO 3574, унифицирани бројчани систем (UNS) G 10200, или SAE 1020;
2) за потребе испитивања алуминијума, необложени типови 7075-Т6 или АZ5GU-Т6.
2.17. Десензибилизовани експлозиви
2.17.1. Дефиниције и општа разматрања
2.17.1.1. Десензибилизовани експлозиви су чврсте или течне експлозивне супстанце или смеше које су флегматизоване ради супресије њихових експлозивних својстава на такав начин да не може експлодирати целокупна маса супстанце или смеше (масовна експлозија), и не горе пребрзо, па се с тога могу изузети из класе опасности „Експлозиви” (видети одељак 2.1.4.1, став 3, овог прилога).10
2.17.1.2. Класа опасности „Десензибилизовани експлозиви” обухвата:
1) чврсте десензибилизоване експлозиве: експлозивне супстанце или смеше које су наквашене водом или алкохолима, или су разблажене другим супстанцама тако да формирају хомогену чврсту смешу, ради супресије њихових експлозивних својстава.
Напомена: Ово укључује десензибилизацију која се постиже формирањем хидрата супстанци.
2) течне десензибилизоване експлозиве: експлозивне супстанце или смеше, које су растворене или суспендоване у води или другим течним супстанцама тако да формирају хомогену течну смешу, ради супресије њихових експлозивних својстава.
2.17.2. Критеријуми за класификацију
2.17.2.1. Сваки експлозив који је у десензибилизованом стању разматра се у оквиру ове класе, осим ако у том стању:
1) намењен је за производњу практичног експлозивног или пиротехничког ефекта;
2) има опасност од масовне експлозије према серији испитивања 6 (a) или 6 (b), или има кориговану брзину горења према испитивању брзине горења описаном у Делу V, пододељак 51.4 Препоруке УН о транспорту опасног терета, Приручника за испитивања и критеријуме, већу од 1200 kg/min; или
3) енергија егзотермне разградње је мања од 300 J/g.
Напомена 1: Супстанце или смеше које испуњавају критеријум 1) или 2) у свом десензибилизованом стању класификују се као експлозиви (видети одељак 2.1. овог прилога). Супстанце или смеше које испуњавају критеријум 3) могу припадати другим класама физичке опасности.
Напомена 2: Енергија егзотермне разградње може се проценити коришћењем одговарајућих калориметријских техника (видети одељак 20, пододељак 20.3.3.3 у Делу II Препоруке УН о транспорту опасног терета, Приручника за испитивања и критеријуме).
2.17.2.2. Десензибилизовани експлозиви класификују се и пакују за снабдевање и коришћење у једну од четири категорије ове класе у зависности од кориговане брзине горења (Ac) применом испитивања „испитивање брзине горења (екстерни пожар)” описаног у Делу V, пододељак 51.4 Препоруке УН о транспорту опасног терета, Приручника за испитивања и критеријуме, у складу са Табелом 2.17.1 овог прилога.
Табела 2.17.1. Критеријуми за десензибилизоване експлозиве
|
Категорија опасности |
Критеријуми |
|
Категорија 1 |
Десензибилизовани експлозиви са коригованом брзином горења (Aс) једнаком или већом од 300 kg/min али не већом од 1200 kg/min. |
|
Категорија 2 |
Десензибилизовани експлозиви са коригованом брзином горења (Aс) једнаком или већом од 140 kg/min али мањом од 300 kg/min. |
|
Категорија 3 |
Десензибилизовани експлозиви са коригованом брзином горења (Aс) једнаком или већом од 60 kg/min али мањом од 140 kg/min. |
|
Категорија 4 |
Десензибилизовани експлозиви са коригованом брзином горења (Aс) мањом од 60 kg/min. |
––––––––
10 Нестабилни експлозиви, како су дефинисани у одељку 2.1. овог прилога, такође могу бити стабилизовани десензибилизацијом и тада могу бити класификовани као десензибилизовани експлозиви, под условом да су испуњени сви критеријуми из одељка 2.17. овог прилога. У овом случају десензибилизовани експлозиви испитују се према серији испитивања 3 која је описана у Делу I Препоруке УН о транспорту опасног терета, Приручника за испитивања и критеријуме, зато што је вероватно да је информација о њиховој осетљивости на механичке стимулансе важна за утврђивање услова за безбедно руковање и коришћење. Резултати се саопштавају у безбедносном листу.
Напомена 1: Десензибилизовани експлозиви припремају се тако да остану хомогени и не раздвајају се за време уобичајеног складиштења и руковања, нарочито ако су десензибилизовани квашењем. Произвођач/ снабдевач пружа информације у безбедносном листу о року трајања и упутства за верификацију десензибилизације. При одређеним условима садржај десензибилизирајућег агенса (нпр. флегматизер, агенс за квашење или третман) може да опадне за време снабдевања и коришћења, и стога потенцијал опасности десензибилизованог експлозива може да се повећа. Додатно, у безбедносном листу се наводи савет за избегавање повећане опасности од пожара, ударног таласа или пројектила када супстанца или смеша није довољно десензибилизована.
Напомена 2: Експлозивна својства десензибилизованих експлозива одређују се испитивањима серије 2 Препоруке УН о транспорту опасног терета, Приручника за испитивања и критеријуме, и саопштавају се у безбедносном листу.
Напомена 3: За потребе складиштења, снабдевања и коришћења, десензибилизовани експлозиви не разматрају се додатно у оквиру одељка 2.1 (експлозиви), 2.6 (запаљиве течности) и 2.7 (запаљиве чврсте супстанце и смеше).
2.17.3. Елементи обележавања
Елементи обележавања за течне или чврсте супстанце или смеше које испуњавају критеријуме за класификацију у ову класу опасности дати су у Табели 2.17.2. која је дата у овом прилогу.
Табела 2.17.2. Елементи обележавања за десензибилизоване експлозиве

2.17.4. Додатна упутства за класификацију
Слика 2.17.1. Десензибилизовани експлозиви

17.4.1. Поступак класификације за десензибилизоване експлозиве не примењује се ако:
1) супстанце или смеше не садрже експлозиве према критеријумима који су дати у одељку 2.1 овог прилога; или
2) енергија егзотермне разградње је мања од 300 J/g.
2.17.4.2. Енергија егзотермне разградње одређује се за већ десензибилизован експлозив (нпр. хомогену чврсту или течну смешу коју чине експлозив и супстанце коришћене за супресију његових експлозивних својстава). Енергија егзотермне разградње може се проценити коришћењем одговарајућих калориметријски техника (видети одељак 20, пододељак 20.3.3.3 у Делу II УН Препорука о транспорту опасног терета, Приручника за испитивање и критеријуме).
ДЕО 3.
ОПАСНОСТ ПО ЗДРАВЉЕ ЉУДИ
3.1. Акутна токсичност
3.1.1. Дефиниција
3.1.1.1. Акутна токсичност јесу озбиљни штетни ефекти на здравље (односно леталитет) који се јављају после једнократног или краткотрајног пероралног, дермалног или инхалационог излагања супстанци или смеши.
3.1.1.2. Класа опасности акутна токсичност се дели на:
– акутну пероралну токсичност,
– акутну дермалну токсичност,
– акутну инхалациону токсичност.
3.1.2. Критеријуми за класификацију супстанци као акутно токсичних
3.1.2.1. Супстанце се могу сврстати у једну од четири категорије опасности на основу акутне токсичности пероралним, дермалним или инхалационим путем у складу са нумеричким граничним критеријумима, као што је приказано у Табели 3.1.1. која је дата у овом прилогу. Вредности акутне токсичности су изражене као (приближне) LD50 (пероралне, дермалне) или LC50 (инхалационе) вредности или као процењене вредности акутне токсичности (Acute toxicity estimates – АТЕ). Док се неким in vivo методама директно одређују LD50/LC50 вредности, друге новије in vivo методе (нпр. коришћењем мањег броја животиња) разматрају друге индикаторе акутне токсичности, као што су значајни клинички знаци токсичности, који се користе као референтни за сврставање у категорију опасности.
Објашњења у виду напомена дата су испод Табеле 3.1.1.
Табела 3.1.1. Процењене вредности акутне токсичности (АТЕ) и критеријуми за категорије опасности акутне токсичности
|
Пут излагања |
Категорија 1 |
Категорија 2 |
Категорија 3 |
Категорија 4 |
|
Перорално (mg/kg телесне масе) Напомена 1) и 2) |
АТЕ ≤ 5 |
5 < АТЕ ≤ 50 |
50 < АТЕ ≤ 300 |
300 < АТЕ ≤ 2000 |
|
Дермално (mg/kg телесне масе) Напомена 1) и 2) |
АТЕ ≤ 50 |
50 < АТЕ ≤ 200 |
200 < АТЕ ≤ 1000 |
1000 < АТЕ ≤ 2000 |
|
Гасови (ppmV)* Напомена 1), 2) и 3) |
АТЕ ≤ 100 |
100 < АТЕ ≤ 500 |
500 < АТЕ ≤ 2500 |
2500 < АТЕ ≤ 20000 |
|
Паре (mg/l) Напомена 1), 2), 3) и 4) |
АТЕ ≤ 0,5 |
0,5 < АТЕ ≤ 2,0 |
2,0 < АТЕ ≤ 10,0 |
10,0 < АТЕ ≤ 20,0 |
|
Прашина и магла (mg/l) Напомена 1), 2) и 3) |
АТЕ ≤ 0,05 |
0,05 < АТЕ ≤ 0,5 |
0,5 < АТЕ ≤ 1,0 |
1,0 < АТЕ ≤ 5,0 |
|
Напомена (*): Концентрације гаса су изражене у ppmV (parts per million per volume). |
||||
Напомене:
1) Процењена вредност акутне токсичности (АТЕ) за класификацију супстанце изводи се на основу LD50/LC50 вредности, када су доступне.
2) Процењена вредност акутне токсичности (АТЕ) за класификацију супстанце у смеши изводи се на основу следећих параметара:
– LD50/LC50 вредности, када су доступне,
– одговарајућих конвертованих вредности из Табеле 3.1.2. која је дата у овом прилогу, а које се односе на резултате испитивања акутне токсичности, или
– одговарајућих конвертованих вредности из Табеле 3.1.2. која је дата у овом прилогу, а које се односе на класификациону категорију.
3) Опсези процењене вредности акутне токсичности (АТЕ) за инхалациону токсичност наведени у табели заснивају се на испитивањима са четворочасовним излагањем. Конверзија постојећих података о инхалационој токсичности који су добијени применом једночасовног излагања може се извршити дељењем са фактором 2 за гасове и паре и фактором 4 за прашину и маглу.
4) За поједине супстанце атмосфера у којој се врши испитивање није само у облику паре већ представља мешавину течне и гасовите фазе. За друге супстанце атмосфера се може састојати од паре која је на граници гасне фазе. У овом другом случају, класификација се заснива на ppmV вредностима и то на следећи начин: категорија 1 (100 ppmV), категорија 2 (500 ppmV), категорија 3 (2500 ppmV), категорија 4 (20000 ppmV).
3.1.2.1.1. Појмови: „прашинаˮ, „маглаˮ и „параˮ у смислу овог правилника имају следеће значење:
– Прашина јесу чврсте честице супстанце или смеше суспендоване у гасу (обично ваздух);
– Магла јесу течне честице супстанце или смеше суспендоване у гасу (обично ваздух);
– Пара јесте гасовити облик супстанце или смеше ослобођен из њеног течног или чврстог стања.
Прашина се обично формира механичким путем. Магла најчешће настаје кондензовањем презасићених пара или физичким распршивањем течности. Честице прашине и магле су величине од мање од 1 μm до око 100 μm.
3.1.2.2. Посебне напомене за класификацију супстанци као акутно токсичних
3.1.2.2.1. Испитивања за процену акутне токсичности супстанци унетих перорално или инхалацијом обично се врше на пацовима, док се дермална акутна токсичност супстанци испитује на кунићима или пацовима. Када су доступни подаци о акутној токсичности неке супстанце на различитим врстама животиња, одговарајућа LD50 вредност биће изабрана на основу научне процене између више валидних и добро спроведених испитивања.
3.1.2.3. Посебне напомене за класификацију супстанци као акутно токсичних које се уносе инхалацијом
3.1.2.3.1. Јединице у којима се изражава инхалациона токсичност зависе од облика инхалираног материјала. Вредности за прашину и маглу изражавају се у mg/l. Вредности за гасове изражавају се у ppmV. С обзиром на потешкоће које постоје у испитивању пара, од којих се неке састоје од течне и гасне фазе, вредности у табели су дате у јединицама mg/l. Ипак, за паре које су скоро сасвим у гасовитом стању, класификација се заснива на вредностима у ppmV.
3.1.2.3.2. Од нарочитог значаја за класификацију у односу на инхалациону токсичност је коришћење добро одређених вредности за највише категорије опасности за прашину и маглу. Инхалиране честице просечног аеродинамичког пречника (Mass Median Aerodynamic Diameter ‒ MMAD) између 1 и 4 микрона таложиће се у свим деловима респираторног тракта пацова. Овај опсег величине честица одговара максимуму дозе од око 2 mg/l. Да би се резултати експеримената на животињама могли применити на изложеност људи, идеално је прашину и маглу испитивати на пацовима у овом опсегу.
3.1.2.3.3. Додатне напомене у вези класификације за инхалациону токсичност: уколико постоје подаци који указују да се механизам токсичности заснива на корозивности, супстанца или смеша обележавају се и као корозивна за респираторне органе (видети напомену 1 у одељку 3.1.4.1. овог прилога). Корозиja респираторних органа је разарање ткива респираторних органа након једнократног, ограниченог периода излагања које је аналогно корозији коже и обухвата и разарање слузокоже. Процена корозивног деловања може бити заснована на стручној процени коришћењем података као што су: искуство о деловању на људе и животиње, постојећи подаци добијени in vitro испитивањем, подаци о pH вредностима, подаци о сличним супстанцама и други прикладни подаци.
3.1.3. Критеријуми за класификацију смеша као акутно токсичних
3.1.3.1. Критеријуми за класификацију супстанци као акутно токсичних дати су у одељку 3.1.2. овог прилога и заснивају се на подацима о леталним дозама (који су добијени испитивањем или прорачуном). Код смеша је неопходно прибавити или прорачунати податке које омогућавају класификацију смеша. Приступ класификацији у односу на акутну токсичност је вишестепен и зависи од броја доступних података о смеши и њеним састојцима. Шематски приказ процедура које се примењују дат је на слици 3.1.1. која је дата у овом прилогу.
3.1.3.2. При класификацији смеша у односу на акутну токсичност, разматра се сваки пут излагања, али су довољни подаци (процењени или добијени испитивањима) за само један пут излагања ако постоје за све састојке и да нема поузданих података који указују на акутну токсичност за више путева излагања. Када постоје поуздани подаци о токсичности за више путева излагања, класификација се врши за све релевантне путеве излагања. Разматрају се сви доступни подаци. Пиктограм опасности и реч упозорења указују на категорију опасности са највећим степеном опасности и наводе се сва релевантна обавештења о опасности.
3.1.3.3. Да би се искористили сви доступни подаци о некој смеши ради њене класификације према степену опасности, дате су одређене претпоставке које се примењују када је потребно, у вишестепеном приступу:
1) „релевантни састојциˮ смеше су они који су у њој садржани у концентрацији од 1% (m/m за чврсте материје, течности, прашину, маглу и паре и V/V за гасове) или већој, осим уколико постоји разлог да се неки састојак присутан у смеши у концентрацији мањој од 1% узме као релевантан за њену класификацију у односу на акутну токсичност (видети Табелу 1.1);
2) када се већ класификована смеша користи као састојак друге смеше, могу се користити стварне или изведене вредности акутне токсичности (АТЕ) одређене за ову смешу, a класификација нове смеше врши се на основу формула које су дате у одељцима 3.1.3.6.1. и 3.1.3.6.2.3. овог прилога;
3) ако су конвертоване процењене вредности акутне токсичности за све састојке смеше у истој категорији опасности, онда се смеша класификује у ту категорију;
4) када су за састојке смеше доступни само опсези вредности за акутну токсичност (или подаци о категорији опасности акутне токсичности), они се ради израчунавања класификације нове смеше применом формуле дате у одељцима 3.1.3.6.1. и 3.1.3.6.2.3. овог прилога могу конвертовати у процењене вредности у складу са Табелом 3.1.2. која је дата у овом одељку.
Слика 3.1.1. Вишестепени приступ за класификацију смеша у односу на акутну токсичност

3.1.3.4. Класификација смеша када су доступни подаци о акутној токсичности за комплетну смешу
3.1.3.4.1. Када је сама смеша испитана са циљем да се утврди њена акутна токсичност, класификaција се врши на основу истих критеријума као и за супстанце, што је објашњено у Табели 3.1.1. овог прилога. Уколико резултати испитивања који се односе на саму смешу нису познати, примењује се процедура из одељака 3.1.3.5 и 3.1.3.6. овог прилога.
3.1.3.5. Класификација смеша када нису доступни подаци о акутној токсичности за комплетну смешу: Начела премошћавања
3.1.3.5.1. Када сама смеша није испитана ради утврђивања њене акутне токсичности, али постоји довољно података који се односе на појединачне састојаке и сличне испитане смеше тако да се степен њене потенцијалне опасности може одредити, ови подаци се користите на основу начела премошћавања из одељка 1.1.3. овог прилога.
3.1.3.5.2. Ако је испитана смеша разблажена растварачем који је класификован у исту или нижу класу опасности за токсичност у односу на најмање токсичан првобитни састојак и ако се не очекује да растварач утиче на токсичност других састојака, онда се нова смеша може класификовати као и почетна испитана смеша. Друга могућност је примена формуле која је дата у одељку 3.1.3.6.1 овог прилога.
3.1.3.6. Класификација смеша на основу састојака смеше (формула адитивности)
3.1.3.6.1. Подаци доступни за све састојке
Како би се осигурала одговарајућа класификација и да би се прорачуни вршили само једном за све системе, секторе и категорије, процењена акутна токсичност (АТЕ) састојака се разматра на следећи начин:
1) укључити састојке са познатом акутном токсичношћу који припадају једној од категорија опасности акутне токсичности датих у Табели 3.1.1.,
2) занемарити састојке за које се сматра да нису акутно токсични (нпр. вода, шећер),
3) занемарити састојке уколико су доступни подаци добијени испитивањем граничне дозе (на горњој граници за категорију 4, за одговарајући пут излагања као што је наведено у Табели 3.1.1. која је дата у овом прилогу) и не показују акутну токсичност.
Састојци који се разматрају у оквиру овог одељка су састојци чија је процењена акутна токсичност (ATE) позната. За одговарајућу примену доступних података у формулама које су дате у овом одељку и у одељку 3.1.3.6.2.3. овог прилога видети напомену 2) испод Табеле 3.1.1. и одељак 3.1.3.3. овог прилога.
Процењена акутна токсичност (АТЕ) за смешу одређује се прорачуном на основу АТЕ вредности за све релевантне састојке за пероралну, дермалну и инхалациону токсичност према следећој формули:

при чему је:
Ci – концентрација састојка i (% m/m или %V/V);
I – појединачни састојак од 1 до n;
N – број састојака;
ATEi – процењена акутна токсичност за састојак i.
3.1.3.6.2. Класификација смеша када нису доступни подаци за све састојке
3.1.3.6.2.1. Када процењена акутна токсичност (АТЕ) није позната за неки од појединачних састојака смеше, али подаци који о том састојку постоје могу да послуже да се конверзијом изведе таква вредност као што је приказано у Табели 3.1.2. која је дата у овом прилогу, примењује се формула дата у одељку 3.1.3.6.1. овог прилога. Ово подразумева следеће:
1) екстраполацију између пероралне, дермалне и инхалационе процењене акутне токсичности(11). Оваква процена може захтевати одговарајуће фармакодинамичке и фармакокинетичке податке;
––––––––
(11) Када смеше садрже састојке за које нема података о акутној токсичности за сваки пут излагања, вредности процењене акутне токсичности могу се добити екстраполацијом доступних података и применити на релевантне путеве излагања (видети одељак 3.1.3.2. овог прилога). Међутим, испитивање за одређени пут излагања може да се захтева другим прописом. У том случају, класификација за тај пут излагања врши се у складу са тим прописом.
2) податке добијене на основу искуства о излагању људи који потврђују токсичне ефекте, али без података о леталним дозама;
3) податке о акутним токсичним ефектима супстанце добијене у другим испитивањима, али који не пружају податке о леталним дозама или
4) податке о сродним супстанцама добијене на основу односа структуре и активности.
За овај приступ класификацији углавном су потребни додатни технички подаци, као и добро обучен и искусан стручњак (стручна процена, видети одељак 1.1.1. овог прилога) који ће извршити поуздану процену акутне токсичности. Уколико ови подаци нису доступни треба применити одредбе из одељка 3.1.3.6.2.3. овог прилога.
3.1.3.6.2.2. У случају када се састојак за који уопште не постоји ниједан податак који би се могао искористити за класификацију налази у смеши у концентрацији једнакој или већој од 1%, закључује се да се тој смеши не може доделити процењена вредност акутне токсичности. У том случају смеша се класификује само на основу података о састојцима познате токсичности са додатним обавештењем на етикети и у безбедносном листу да се „x процената смеше састоји од састојка или састојака непознате акутне токсичности”, узимајући у обзир одредбе одељка 3.1.4.2. овог прилога.
3.1.3.6.2.3. Уколико је укупна концентрација састојака чија је акутна токсичност непозната у смеши мања или једнака 10%, примењује се формула из одељка 3.1.3.6.1. овог прилога. Уколико је укупна концентрација оваквих састојака већа од 10% формула из одељка 3.1.3.6.1. овог прилога се коригује тако да одговара укупном проценту непознатих састојака:

Табела 3.1.2. Конверзија експериментално добијених опсега вредности акутне токсичности (или категорије опасности акутне токсичности) у процењену вредност акутне токсичности за примену у формулама које се користе за класификацију смеша
|
Пут излагања |
Класификациона категорија или експериментално одређен опсег акутне токсичности |
Конвертована акутна токсичност (видети Напомену1) |
|
Перорално (mg/kg телесне тежине) |
0 < категорија 1 ≤ 5 5 < категорија 2 ≤ 50 50 < категорија 3 ≤ 300 300 < категорија 4 ≤ 2000 |
0,5 5 100 500 |
|
Дермално (mg/kg телесне тежине) |
0 < категорија 1 ≤ 50 50 < категорија 2 ≤ 200 200 < категорија 3 ≤ 1000 1000 < категорија 4 ≤ 2000 |
5 50 300 1100 |
|
Гасови (ppmV) |
0 < категорија 1 ≤ 100 100 < категорија 2 ≤ 500 500 < категорија 3 ≤ 2500 2500 < категорија 4 ≤ 20000 |
10 100 700 4500 |
|
Паре (mg/l) |
0 < категорија 1 ≤ 0.5 0,5 < категорија 2 ≤ 2,0 2,0 < категорија 3 ≤ 10,0 10,0 < категорија 4 ≤ 20,0 |
0,05 0,5 3 11 |
|
Прашина/магла (mg/l) |
0 < категорија 1 ≤ 0,05 0,05 < категорија 2 ≤ 0,5 0,5 < категорија 3 ≤ 1,0 1,0 < категорија 4 ≤ 5,0 |
0,005 0,05 0,5 1,5 |
Напомена 1: Ове вредности се користе у израчунавању АТЕ (процењене вредности акутне токсичности) за класификацију смеша на основу њихових састојака и не представљају резултате испитивања.
3.1.4. Елементи обележавања
3.1.4.1. Елементи обележавања за супстанце или смеше које испуњавају критеријуме за класификацију у ову класу опасности дати су у Табели 3.1.3. која је дата у овом прилогу.
Табела 3.1.3. Елементи обележавања за акутну токсичност

Напомена 1: Поред класификације за инхалациону токсичност, уколико су доступни подаци који указују да је механизам токсичности корозивност, супстанца или смеша се обележава и са EUH071: „корозивно за респираторне органеˮ, видети одељак 3.1.2.3.3. овог прилога. Поред одговарајућег пиктограма опасности за акутну токсичност, може се додати пиктограм за корозивност (који се примењује за корозивност за кожу и око) заједно са обавештењем „корозивно за респираторне органеˮ.
Напомена 2: У случају када је у смеши у количини од 1% или већој употребљен неки састојак за који не постоји ниједан одговарајући податак, на етикети се наводи додатно обавештење да „смеша садржи x% састојка непознате токсичностиˮ (видети одељак 3.1.3.6.2.2. овог прилога).
3.1.4.2. Обавештења о опасности за акутну токсичност разликују се у зависности од пута излагања. Саопштавање класификације на основу акутне токсичности треба да укаже на ову различитост. Ако је супстанца или смеша класификована за више од једног пута излагања све одговарајуће класификације морају се навести у безбедносном листу у складу са прописима који уређују садржај безбедносног листа, а одговарајући елементи обележавања наводе се на етикети у складу са одељком 3.1.3.2. овог прилога. Ако се саопштава обавештење да се „x% смеше састоји од састојка или састојака непознате акутне токсичности” у складу са одељком 3.1.3.6.2.2. овог прилога, тада се у безбедносном листу такође може саопштити разлика на основу пута излагања, као нпр. „x% смеше се састоји од састојка или састојака непознате акутне пероралне токсичности” и „x% смеше се састоји од састојка или састојака непознате акутне дермалне токсичности.
3.2. Корозија/иритација коже
3.2.1. Дефиниције и општа разматрања
3.2.1.1. Корозија коже јесте настанак иреверзибилног оштећења коже, односно видљиве некрозе кроз епидермис и у дермису, која се јавља након излагања супстанци или смеши.
Иритација коже јесте настанак реверзибилног оштећења коже које се јавља након излагања супстанци или смеши.
3.2.1.2. У оквиру вишестепеног приступа, нагласак се ставља на постојеће податке о људима, затим постојеће податке о животињама, па in vitro податке и након тога следе остали извори информација. Када подаци испуњавају критеријуме, класификација произилази директно. У другим случајевима, супстанца или смеша класификује се на основу утврђивања квалитета података у оквиру једног степена. Код утврђивања укупног квалитета података све доступне информације које утичу на одређивање корозије/иритације коже заједно се разматрају, укључујући резултате одговарајућих потврђених in vitro испитивања, релевантне податке о животињама и људима, као што су епидемиолошке и клиничке студије, као и ваљано документовани извештаји о случају и запажања (видети Прилог 1, Део 1, одељке 1.1.1.3, 1.1.1.4 и 1.1.1.5).
3.2.2. Критеријуми за класификацију супстанци
Супстанце се сврставају у једну од следеће две категорије унутар ове класе опасности:
1) Категорија 1 (корозија коже)
Ова категорија се даље дели у три подкатегорије (1А, 1Б и 1Ц). Корозивне супстанце класификују се у категорију 1 када подаци нису довољни за одређивање подкатегорије. Када су подаци довољни, супстанца се класификује у једну од три подкатегорије 1А, 1Б или 1Ц (видети табелу 3.2.1.);
2) Категорија 2 (иритација коже) (видети табелу 3.2.2.).
3.2.2.1. Класификација на основу стандардних података из испитивања на животињама
3.2.2.1.1. Корозија коже
3.2.2.1.1.1. Супстанца је корозивна за кожу када разара ткиво коже, односно производи видљиве некрозе кроз епидермис и у дермису, код најмање једне испитиване животиње након излагања у току од највише четири сата.
3.2.2.1.1.2. Корозивне супстанце класификују се у категорију 1 када подаци нису довољни за одређивање подкатегорије.
3.2.2.1.1.3. Када су подаци довољни супстанце се класификују у једну од три подкатегорије 1А, 1Б или 1Ц, у складу са критеријумима датим у Табели 3.2.1. која је дата у овом прилогу.
3.2.2.1.1.4. У оквиру категорије корозија коже постоје три подкатегорије: подкатегорија 1А – где се корозивне реакције примеђују након излагања од највише 3 минута и у току периода посматрања од највише једног сата; подкатегорија 1Б – где су корозивне реакције описане након излагања дужег од три минута до највише једног сата и у току периода посматрања од највише 14 дана; и подкатегорија 1Ц – где се корозивне реакције дешавају након излагања дужег од једног до највише четири сата и у току периода посматрања од највише 14 дана.
Табела 3.2.1. Категорија и подкатегорије за корозију коже
|
Категорија |
Критеријуми |
|
Категорија 1(1) |
Разарање ткива коже, односно видљива некроза кроз епидермис и у дермису, код најмање једне испитиване животиње након излагања ≤ 4 сата |
|
Подкатегорија 1 А |
Корозивне реакције код најмање једне животиње након излагања ≤ 3 минута у току периода посматрања ≤ 1 сат |
|
Подкатегорија 1 Б |
Корозивне реакције код најмање једне животиње након излагања > 3 минута и ≤ 1 сат и у току периода посматрања ≤ 14 дана |
|
Подкатегорија 1 Ц |
Корозивне реакције код најмање једне животиње након излагања > 1 сат и ≤ 4 сата и у току периода посматрања ≤ 14 дана |
|
(1) Услове за употребу категорије 1 видети у одељку 3.2.2. |
|
3.2.2.1.1.5. Употреба података који се односе на људе описана је у одељцима 3.2.1.2. и 3.2.2.2, као и у одељцима 1.1.1.3, 1.1.1.4. и 1.1.1.5. овог прилога.
3.2.2.1.2. Иритација коже
3.2.2.1.2.1. Супстанца је иритативна за кожу уколико производи реверзибилна оштећења коже након њене примене у трајању од највише четири сата. Основни критеријум за категорију иритација коже јесте да је код најмање две од три испитиване животиње забележена средњи резултат ≥ 2,3 и ≤ 4,0.
3.2.2.1.2.2. Једна категорија за иритацију коже (категорија 2) приказана је у Табели 3.2.2. која је дата у овом прилогу, помоћу резултата испитивања на животињама.
3.2.2.1.2.3. При процени иритативних реакција такође се узима у обзир реверзибилност лезија коже. Сматра се да је материјал иритативан када запаљење не престаје до краја периода посматрања код две или више испитиваних животиња, узимајући у обзир алопецију (ограничена површина), хиперкератозу, хиперплазију и перутање.
3.2.2.1.2.4. Приликом испитивања, иритативне реакције животиња могу бити варијабилне, као што су и код корозије. Посебан критеријум за иритацију примењује се у случајевима када постоји значајна иритативна реакција, али мања од критеријума средње вредности резултата за позитивно испитивање. На пример, испитивани материјал може се одредити као иритативан ако је код најмање једне од три испитиване животиње добијен врло повишен средњи резултат током студије, укључујући лезије које не престају на крају периода посматрања од уобичајених 14 дана. Друге реакције такође могу испунити овај критеријум. Међутим, мора се утврдити да су реакције резултат излагања хемикалији.
Табела 3.2.2. Критеријуми за категорију иритација коже (а)
|
Категорија опасности |
Критеријуми |
|
Иритација (категорија 2) |
(1) Средњи резултат ≥ 2,3 и ≤ 4,0 за еритем/есхар или за едем код најмање две од три испитиване животиње, оцењивања 24, 48 и 72 сата након уклањања испитиване супстанце или, уколико су реакције одложене, оцена током 3 узастопна дана након појаве реакција коже; или (2) запаљење које не престаје до краја периода посматрања од уобичајено 14 дана код најмање две животиње, нарочито узимајући у обзир реакције алопецију (ограничена површина), хиперкератозе, хиперплазије и реакције перутања; или (3) у неким случајевима, када постоји очигледна варијабилност реакције међу животиња, са врло јасним позитивним ефектима у вези са излагањем хемикалији код једне животиње, али слабијим од горе наведених критеријума. |
(а) Критеријуми за оцењивање описани су у пропису којим се уређују методе испитивања опасних својстава хемикалија.
3.2.2.1.2.5. Употреба података који се односе на људе описана је у одељцима 3.2.1.2. и 3.2.2.2, као и у одељцима 1.1.1.3, 1.1.1.4. и 1.1.1.5. овог прилога.
3.2.2.2. Вишестепени приступ класификацији
3.2.2.2.1. Вишестепени приступ процене почетних информација узима се у обзир, по потреби, имајући у виду да не морају бити релевантни сви елементи.
3.2.2.2.2. Најпре се процењују постојећи подаци о људима и о животињама, укључујући информације о једнократном или вишекратном излагању, с обзиром да они дају информације које су директно релевантне за ефекте на кожу.
3.2.2.2.3. За класификацију се могу користити подаци о дермалној акутној токсичности. Уколико је супстанца веома токсична дермалним путем излагања, студија корозије/иритације коже практично није изводљива, јер количина испитиване супстанце коју би требало применити знатно превазилази токсичну дозу и доводи до смрти животиња. Када се у студији акутне токсичности посматра корозија/иритација коже и опази све до граничне дозе, ови подаци могу се користити за класификацију, под условом да су коришћена разблажења и испитиване врсте еквивалентне. Чврсте супстанце или смеше (прахови) могу да постану корозивне или иритативне када се навлаже или када дођу у контакт са влажном кожом или мукозним мембранама.
3.2.2.2.4. In vitro алтернативна испитивања која су потврђена и прихваћена користе се за доношење одлука о класификацији.
3.2.2.2.5. Екстремне pH вредности, као ≤ 2 и ≥ 11,5, могу указати на потенцијал за изазивање ефеката на кожи, посебно ако им је придружена значајна кисело/базна резерва (пуферски капацитет). Уопштено, очекује се да такве сусптанце производе значајне ефекте на кожу. У одсуству било каквих других информација, сматра се да је супстанца корозивна за кожу (корозија коже, категорија 1), ако има pH ≤ 2 или pH ≥ 11,5. Међутим, уколико разматрање кисело/базне резерве указује да супстанца можда није корозивна упркос њеној ниској или високој pH вредности, то се мора потврдити помоћу других података, пожељно помоћу података из одговарајућег потврђеног in vitro испитивања.
3.2.2.2.6. У неким случајевима, може бити доступно довољно информација о структурно сличним супстанцама за доношење одлуке о класификацији.
3.2.2.2.7. Вишестепени приступ пружа смернице о томе како организовати постојеће информације о супстанци и донети одлуку о утврђивању квалитета података о процени опасности и класификацији опасности.
Иако се информације могу добити на основу процене појединачних параметара у оквиру једног степена вишестепеног приступа (видети одељак 3.2.2.2.1. овог прилога), треба размотрити све постојеће информације и одредити свеобухватни квалитет података. То је посебно значајно када су о појединим параметрима доступне сукобљене информације.
3.2.3. Критеријуми за класификацију смеша
3.2.3.1. Класификација смеша када су доступни подаци за комплетну смешу
3.2.3.1.1. Смеша се класификује помоћу критеријума за супстанце, узимајући у обзир вишестепени приступ за процену података за ову класу опасности.
3.2.3.1.2. При разматрању испитивања неке смеше, стручњацима који врше класификацију препоручује се да користе вишестепени приступ утврђивања квалитета података како је дато у критеријумима за класификацију супстанци у односу на корозију и иритацију коже (одељак 3.2.1.2. и 3.2.2.2. овог прилога), да би се осигурала тачна класификација и избегло непотребно испитивање на животињама. У одсуству било којих других података, сматра се да је смеша корозивн за кожу (корозија коже, категорија 1), ако има pH ≤ 2 или pH ≥ 11,5. Међутим, уколико разматрање кисело/базна резерве указује да смеша можда није корозивна упркос њеној ниској или високој pH вредности, то се мора потврдити помоћу других података, пожељно помоћу података из одговарајућег потврђеног in vitro испитивања.
3.2.3.2. Класификација смеша када нису доступни подаци за комплетну смешу: Начела премошћавања
3.2.3.2.1. Када сама смеша није испитана ради одређивања њеног потенцијала за корозију/иритацију коже, али има довољно података о појединачним састојцима и сличним испитаним смешама да се одговарајуће окарактеришу опасности те смеше, ови подаци се користе у складу са начелима премошћавања која су описана у одељку 1.1.3. овог прилога.
3.2.3.3. Класификација смеша када су доступни подаци за све састојке или само за неке састојке смеше
3.2.3.3.1. Да би се искористили сви расположиви подаци за класификацију опасности смеше од корозије/иритације коже, изведена је следећа претпоставка која се по потреби примењује у вишестепеном приступу:
„Релевантни састојциˮ смеше су они који су у њој присутни у концентрацији ≥ 1% (m/m за чврсте супстанце и смеше, течности, прашину, маглу и паре и V/V за гасове), осим уколико постоји претпоставка (нпр. у случају састојака који су корозивни за кожу) да је неки састојак присутан у смеши у концентрацији ˂ 1% и даље релевантан за класификацију смеше у односу на корозију/иритацију коже.
3.2.3.3.2. Приступ класификацији смеша као корозивних или иритативних за кожу када су доступни подаци о састојцима, али не и о смеши као целини, заснива се на теорији адитивности, тако да сваки састојак корозиван за кожу или иритативан за кожу доприноси укупним корозивним или иритативним својствима смеше сразмерно својој јачини и концентрацији. Фактор пондерисања од 10 користи се за састојке који су корозивни за кожу, када су присутни у концентрацији испод опште граничне концентрације за класификацију у категорију 1, али у концентрацији која ће допринети класификацији смеше као иритативне за кожу. Смеша се класификује као корозивна или иритативна за кожу када збир концентрација оваквих састојака прелази концентрациони лимит.
3.2.3.3.3. У Табели 3.2.3. која је дата у овом прилогу дате су опште граничне концентрације које се користе за одређивање да ли је смеша корозивна или иритативна за кожу.
3.2.3.3.4.1. Посебна пажња мора се обратити код класификације одређених типова смеша које садрже супстанце као што су киселине и базе, неорганске соли, алдехиди, феноли и сурфактанти. Приступ који је објашњен у одељцима 3.2.3.3.1. и 3.2.3.3.2. овог прилога можда није примењив, имајући у виду да су многе такве супстанце корозивне или иритативне за кожу у концентрацијама < 1%.
3.2.3.3.4.2. За смеше које садрже јаке киселине или базе, pH треба користити као критеријум за класификацију (видети одељак 3.2.3.1.2. овог прилога), с обзиром да је pH бољи индикатор корозије коже од граничних концентрација из Табеле 3.2.3. која је дата у овом прилогу.
3.2.3.3.4.3. Смеша која садржи састојке који су корозивни или иритативни за кожу, а која се не може класификовати на основу адитивног приступа (Табела 3.2.3. овог прилога), због хемијских карактеристика које овај приступ чине непримењивим, класификује се као корозија коже (категорија 1) уколико садржи ≥ 1% састојка класификованог као корозија коже, или као иритација коже (категорија 2) када садржи ≥ 3% састојка који је иритативан за кожу. Класификација смеша са састојцима за које се не примењује приступ из Табеле 3.2.3 резимирана је у Табели 3.2.4. овог прилога.
3.2.3.3.5. Понекад, поуздани подаци могу показати да се опасност састојка од корозије/иритације коже неће испољити када је присутан у концентрацији која је једнака или већа од општих граничних концентрација датих у Табелама 3.2.3 и 3.2.4. у одељку 3.2.3.3.6. овог прилога. У том случају смеша се класификује у складу са тим подацима (видети чл. 10, 11. и 12 овог правилника). У другим случајевима, када се очекује да се опасност неког састојка од корозије/иритације коже неће испољити када је његова концентрација у смеши једнака или већа од општих граничних концентрација датих у Табелама 3.2.3. и 3.2.4 овог прилога, треба размотрити испитивање смеше. У тим случајевима примењује се вишестепени приступ утврђивања квалитета података, како је описан у одељку 3.2.2.2. овог прилога.
3.2.3.3.6. Уколико постоје подаци који указују да је састојак или састојци корозивни или иритативни за кожу при концентрацији ˂ 1% (корозивно за кожу) или ˂ 3% (иритативно за кожу), смеша се класификује у складу са тим.
Табела 3.2.3. Опште граничне концентрације састојака класификованих као корозија коже (категорија 1, 1А, 1Б или 1Ц)/иритација коже (категорија 2) које проузрокују класификацију смеше као корозија коже/иритација коже када се примењује адитивни приступ
|
Збир састојака класификованих као |
Концентрација која проузрокује класификацију смеше као: |
|
|
Корозија коже |
Иритација коже |
|
|
Категорија 1 (видети напомену) |
Категорија 2 |
|
|
Корозија коже, подкатегорија 1А, 1Б, 1Ц или категорија 1 |
≥ 5% |
≥ 1% али < 5% |
|
Иритација коже, категорија 2 |
≥ 10% |
|
|
(10 x корозија коже подкатегорија 1А, 1Б, 1Ц или категорија 1) + Иритација коже категорија 2 |
≥ 10% |
|
Напомена: Сваки од збира свих састојака смеше класификованих као корозија коже, подкатегорија 1А, 1Б или 1Ц, респективно, мора бити ≥ 5% да би се смеша класификовала као корозија коже, подкатегорија 1А, 1Б или 1Ц. Ако је збир састојака класификованих као корозија коже подкатегорија 1А < 5%, али је збир састојака подкатегорија 1А+1Б ≥ 5%, смеша се класификује као корозија коже, подкатегорија 1Б. Исто тако, ако је збир концентрација састојака који су класификовани као корозија коже, подкатегорија 1А+1Б < 5%, али је збир састојака подкатегорија 1А+1Б+1Ц ≥ 5%, смеша се класификује као корозија коже, подкатегорија 1Ц. Ако је најмање један састојак смеше класификован као категорија 1 без подкатегорије, смеша се класификује у категорију 1 без подкатегорије уколико је збир свих састојака корозивних за кожу ≥ 5%.
Табела 3.2.4. Опште граничне концентрације за састојке који проузрокују класификацију смеше као корозија коже/иритација коже, када адитивни приступ није применљив
|
Састојак |
Концентрација |
Смеша класификована као: |
|
Киселина, pH ≤ 2 |
≥ 1% |
Корозија коже, категорија 1 |
|
База, pH ≥ 11,5 |
≥ 1% |
Корозија коже, категорија 1 |
|
Други састојци корозивни за кожу (подкатегорије 1А, 1Б, 1Ц или категорије 1) |
≥ 1% |
Корозија коже, категорија 1 |
|
Други састојци иритативни за кожу (категорија 2), укључујући киселине и базе |
≥ 3% |
Иритација коже, категорија 2 |
3.2.4. Елементи обележавања
3.2.4.1. Елементи обележавања за супстанце или смеше које испуњавају критеријуме за класификацију у ову класу опасности дати у Табели 3.2.5. овог прилога.
Табела 3.2.5. Елементи обележавања за корозију/иритацију коже

3.3. Тешко оштећење ока/иритација ока
3.3.1. Дефиниције и општа разматрања
3.3.1.1. Тешко оштећење ока јесте настанак оштећења ткива у оку или озбиљно физичко погоршање вида, које није потпуно реверзибилно, и које настаје након излагања ока супстанци или смеши.
Иритација ока јесте настанак промена у оку, које су потпуно реверзибилне, и које настају након излагања ока супстанци или смеши.
3.3.1.2. У оквиру вишестепеног приступа, нагласак се ставља на постојеће податке о људима, затим постојеће податке о животињама, па in vitro податке и након тога следе остали извори информација. Када подаци испуњавају критеријуме, класификација произилази директно. У другим случајевима, супстанца или смеша класификује се на основу утврђивања квалитета података у оквиру једног степена. Код утврђивања укупног квалитета података све доступне информације које утичу на одређивање тешког оштећења/иритације ока, заједно се разматрају, укључујући резултате одговарајућих потврђених in vitro испитивања, релевантне податке о животињама и људима, као што су епидемиолошке и клиничке студије, као и ваљано документовани извештаји о случају и запажања (видети Прилог 1, Део 1, одељак 1.1.1.3).
3.3.2. Критеријуми за класификацију супстанци
Супстанце се сврставају у једну од следеће две категорије унутар ове класе опасности, категорија 1 (тешко оштећење ока) или категорија 2 (иритација ока):
1) Категорија 1 (тешко оштећење ока):
супстанце које имају потенцијал да тешко оштете очи (видети Табелу 3.3.1.);
2) Категорија 2 (иритација ока)
супстанце које имају потенцијал да изазову реверзибилну иритацију ока (видети Табелу 3.3.2.);
3.3.2.1. Класификација на основу стандардних података из испитивања на животињама
3.3.2.1.1. Тешко оштећење ока (категорија 1)
3.3.2.1.1.1. За супстанце које имају потенцијал да озбиљно оштете очи усвојена је јединствена категорија опасности (категорија 1). Ова категорија опасности као крититеријуме укључује запажања наведена у Табели 3.3.1. која је дата у овом прилогу. Ова запажања укључују животиње са лезијама рожњаче 4. степена и друге озбиљне ефекте (нпр. деструкција рожњаче) запажене у било ком тренутку током испитивања, као и дуготрајно замућење рожњаче, промену боје рожњаче супстанцом која боји, адхезију, панус, и интерференцију са функцијом дужице или друге ефекте који оштећују вид. У овом контексту, дуготрајне лезије су оне које нису потпуно реверзибилне у току периода посматрања од уобичајено 21 дана. Супстанце које испуњавају критеријуме замућења рожњаче ≥ 3 или иритис (запаљење дужице) > 1,5 запажен код најмање две од три испитиване животиње, такође се класификују у категорију 1, зато што се озбиљне лезије попут ових обично не повуку у оквиру периода посматрања од 21 дана.
3.3.2.1.1.2. Употреба података који се односе на људе описана је у одељку 3.3.2.2, као и у одељцима 1.1.1.3, 1.1.1.4. и 1.1.1.5. овог прилога.
Табела 3.3.1. Тешко оштећење ока(а)
|
Категорија опасности |
Критеријуми |
|
Категорија 1 |
Супстанца која изазива: 1) код најмање једне животиње ефекте на рожњачу, дужицу или коњуктиву за које се не очекује да ће се повући или који се нису у потпуности повукли у току уобичајеног периода посматрања од 21 дана; и/или 2) код најмање две од три испитиване животиње, позитивну реакцију: – замућење рожњаче ≥ 3 и/или – иритис > 1,5 израчунато као средњи резултат након очитавања 24, 48 и 72 сата након примене испитиваног материјала. |
(а) Критеријуми за оцењивање описани су методама испитивања опасних својстава хемикалија.
3.3.2.1.2. Иритација ока (категорија 2)
3.3.2.1.2.1. Супстанце које имају потенцијал да иазову реверзибилну иритацију ока класификују се у категорију 2 (иритација ока).
3.3.2.1.2.2. Код оних супстанци код којих је очигледна варијабилност реакција међу животињама, те информације узимају се у обзир при одређивању класификације.
3.3.2.1.2.3. Употреба података који се односе на људе описана је у одељку 3.3.2.2, као и у одељцима 1.1.1.3, 1.1.1.4. и 1.1.1.5. овог прилога.
Табела 3.3.2. Иритација ока (а)
|
Категорија опасности |
Критеријуми |
|
Категорија 2 |
Супстанца која изазива код најмање две од три испитиване животиње, позитивну реакцију: – замућење рожњаче ≥ 1 и/или – иритис ≥ 1 и/или – црвенило коњуктиве ≥ 2 и/или – едем коњуктиве (хемоза) ≥ 2, израчунато као средњи резултат након очитавања 24, 48 и 72 сата након примене испитиваног материјала, и које се у потпуности повлаче током уобичајеног периода посматрања од 21 дана. |
(а) Критеријуми за оцењивање описани су у пропису којим се уређују методе испитивања опасних својстава хемикалија.
3.3.2.2. Вишестепени приступ класификацији
3.3.2.2.1. Вишестепени приступ процене почетних информација узима се у обзир, по потреби, имајући у виду да не морају бити релевантни сви елементи.
3.3.2.2.2. Најпре се процењују постојећи подаци о људима и о животињама, пошто дају информације које су директно релевантне за ефекте на око. Пре разматрања било којег испитивања за одређивање тешког оштећења/иритације ока мора се проценити корозија коже да би се избегло испитивање локалних ефеката на очи супстанци које су корозивне за кожу. Сматра се да супстанце корозивне за кожу доводе и до тешког оштећења ока (категорија 1), као и да супстанце иритативне за кожу могу довести до иритације ока (категорија 2).
3.3.2.2.3. In vitro алтернативна испитивања која су потврђена и прихваћена користе се за доношење одлука о класификацији.
3.3.2.2.4. Екстремне pH вредности, као ≤ 2 и ≥ 11,5, могу указати на тешко оштећење ока, посебно када им је придружена значајна кисело/базна резерва (пуферски капацитет). Уопштено, очекује се да такве сусптанце производе значајне ефекте на очи. У одсуству било каквих других информација, сматра се да супстанца изазива тешко оштећење ока (категорија 1), ако има pH ≤ 2 или pH ≥ 11,5. Међутим, уколико разматрање кисело/базне резерве указује да супстанца можда не изазива тешко оштећење ока упркос њеној ниској или високој pH вредности, то се мора потврдити помоћу других података, пожељно помоћу података из одговарајућег потврђеног in vitro испитивања.
3.3.2.2.5. У неким случајевима, може бити доступно довољно информација о структурно сличним супстанцама за доношење одлуке о класификацији.
3.3.2.2.6. Вишестепени приступ пружа смернице о томе како организовати постојеће информације о супстанци, утврдити квалитет података и донети одлуку о процени опасности и класификацији опасности. Када год је могуће, треба избегавати испитивање корозивних супстанци на животињама. Иако се информације могу добити на основу процене појединачних параметара у оквиру једног степена вишестепеног приступа (видети одељак 3.3.2.2.1. овог прилога), треба размотрити све постојеће информације и одредити свеобухватни квалитет података. То је посебно значајно када су о појединим параметрима доступне сукобљене информације.
3.3.3. Критеријуми за класификацију смеша
3.3.3.1. Класификација смеша када су доступни подаци за комплетну смешу
3.3.3.1.1. Смеша се класификује помоћу критеријума за супстанце, узимајући у обзир вишестепени приступ за процену података за ову класу опасности.
3.3.3.1.2. При разматрању испитивања неке смеше, стручњацима који врше класификацију препоручује се да користе вишестепени приступ утврђивања квалитета података како је дато у критеријумима за класификацију супстанци у односу на корозију коже и тешко оштећење/иритацију ока, да би се осигурала тачна класификација и избегло непотребно испитивање на животињама. У одсуству било којих других података, сматра се да смеша изазива тешко оштећење ока (категорија 1), ако има pH ≤ 2 или pH ≥ 11,5. Међутим, уколико разматрање кисело/базна резерве указује да смеша можда неће изазвати тешко оштећење ока упркос њеној ниској или високој pH вредности, то се мора потврдити помоћу других података, пожељно помоћу података из одговарајућег потврђеног in vitro испитивања.
3.3.3.2. Класификација смеша када нису доступни подаци за комплетну смешу: Начелa премошћавања
3.3.3.2.1. Када сама смеша није испитана ради одређивања њене корозивности за кожу или потенцијала да изазове тешко оштећење ока/иритацију ока, али има довољно података о појединачним састојцима и сличним испитаним смешама да се одговарајуће окарактеришу опасности те смеше, ови подаци се користе у складу са начелима премошћавања која су описана у одељку 1.1.3. овог прилога.
3.3.3.3. Класификација смеша када су доступни подаци за све или само за неке састојке смеше
3.3.3.3.1. Да би се искористили сви расположиви подаци за класификацију опасности смеше од тешког оштећења ока/иритације ока, изведена је следећа претпоставка која се по потреби примењује у вишестепеном приступу:
„Релевантни састојциˮ смеше су они који су у њој присутни у концентрацији ≥ 1% (m/m за чврсте супстанце и смеше, течности, прашину, маглу и паре и V/V за гасове), осим уколико постоји претпоставка (нпр. у случају састојака који су корозивни за кожу) да неки састојак присутан у смеши у концентрацији ˂ 1% може још увек бити релевантан за класификацију смеше у односу на тешко оштећење ока/иритацију ока.
3.3.3.3.2. Приступ класификацији смеша као тешко оштећење ока/иритација ока када су доступни подаци о састојцима, али не и о смеши као целини, заснива се на теорији адитивности, тако да сваки састојак корозиван за кожу или састојак који изазива тешко оштећење ока/иритацију ока доприноси укупним својствима смеше да изазове тешко оштећење ока/иритацију ока сразмерно својој јачини и концентрацији. Фактор пондерисања од 10 користи се за састојке који су корозивни за кожу и оне који изазивају тешко оштећење ока, када су присутни у концентрацији испод опште граничне концентрације за класификацију у категорију 1, али у концентрацији која ће допринети класификацији смеше као иритативне за око. Смеша се класификује као тешко оштећење ока или иритација ока када збир концентрација оваквих састојака прелази концентрациони лимит.
3.3.3.3.3. У Табели 3.3.3. која је дата у овом прилогу дате су опште граничне концентрације које се користе за одређивање да ли смешу треба класификовати као тешко оштећење ока или иритацију ока.
3.3.3.3.4.1. Посебна пажња се обраћа при класификацији одређених типова смеша које садрже супстанце као што су киселине и базе, неорганске соли, алдехиди, феноли и сурфактанти. Приступ који је објашњен у одељцима 3.3.3.3.1. и 3.3.3.3.2. овог прилога можда није применљив, имајући у виду да многе овакве супстанце изазивају тешко оштећење ока/иритацију ока у концентрацијама < 1%.
3.3.3.3.4.2. За смеше које садрже јаке киселине или базе, pH треба користи као критеријум за класификацију (видети одељак 3.3.3.1.2. овог прилога), с обзиром да ће pH бити бољи индикатор тешког оштећења ока (у зависности од разматране кисело/базне резерве) од општих граничних концентрација из Табеле 3.3.3. која је дата у овом прилогу.
3.3.3.3.4.3. Смеша која садржи састојке који су корозивни за кожу или који изазивају тешко оштећење ока/иритацију ока, а која се не може класификовати на основу адитивног приступа (Табела 3.3.3. овог прилога) због хемијских карактеристика које овај приступ чине непримењивим, класификује се као тешко оштећење ока (категорија 1), уколико садржи ≥ 1% састојка класификованог као корозија коже или тешко оштећење ока, односно као иритација ока (категорија 2) уколико садржи ≥ 3% састојка који је иритативан за око. Класификација смеша са састојцима за које се не примењује приступ из Табеле 3.3.3. резимирана је у Табели 3.3.4. овог прилога.
3.3.3.3.5. Понекад, поуздани подаци могу показати да се опасност састојка од тешког оштећења ока/иритације ока неће испољити када је присутан у концентрацији која је једнака или већа од општих граничних концентрација датих у Табелама 3.3.3 и 3.3.4 у одељку 3.3.3.3.6. овог прилога. У том случају смеша се класификује у складу са тим подацима (видети чл. 11. и 12. овог правилника). У другим случајевима, када се очекује да се опасност неког састојка од корозије/иритације коже или ефекти тешког оштећења ока/иритације ока неће испољити када је његова концентрација у смеши једнака или већа од општих граничних концентрација датих у Табелама 3.3.3 и 3.3.4 овог прилога, треба размотрити испитивање смеше. У тим случајевима примењује се вишестепени приступ утврђивања квалитета података.
3.3.3.3.6. Уколико постоје подаци који указују да састојак или састојци могу бити корозивни за кожу или да изазову тешко оштећење ока/иритацију ока при концентрацији < 1% (корозивно за кожу или тешко оштећење ока) или < 3% (иритативно за око), смешa се класификује у складу са тим.
Табела 3.3.3. Опште граничне концентрације састојака класификованих као корозија коже (категорија 1, 1А, 1Б или 1Ц) и/или тешко оштећење ока (категорија 1) или иритација ока (категорија 2) на основу којих се смеша класификује као тешко оштећење ока/иритација ока када се примењује адитивни приступ
|
Збир састојака класификованих као |
Концентрација која проузрокује класификацију смеше као: |
|
|
Тешко оштећење ока |
Иритација ока |
|
|
Категорија 1 |
Категорија 2 |
|
|
Корозија коже, подкатегорија 1А, 1Б, 1Ц или категорија 1 + тешко оштећење ока (категорија 1)(а) |
≥ 3% |
≥ 1% али < 3% |
|
Иритација ока (категорија 2) |
≥ 10% |
|
|
10 х (корозија коже, подкатегорија 1А, 1Б, 1Ц или корозија коже категорија 1 + тешко оштећење ока (категорија 1)) + иритација ока (категорија 2) |
≥ 10% |
|
(а) Ако је неки састојак класификован у обе, класу опасности корозија коже, подкатегорија 1А, 1Б, 1Ц или категорија 1, и класу тешко оштећење ока, категорија 1, његова концентрација се при израчунавању узима у обзир само једном.
Табела 3.3.4. Опште граничне концентрације за састојке на основу којих се смеша класификује као тешко оштећење ока (категорија 1) или иритација ока (категорија 2) када адитивни приступ није применљив
|
Састојак |
Концентрација |
Смеша класификована као: |
|
Киселина, pH ≤ 2 |
≥ 1% |
Тешко оштећење ока (категорија 1) |
|
База, pH ≥ 11,5 |
≥ 1% |
Тешко оштећење ока (категорија 1) |
|
Други састојци класификовани као корозија коже (подкатегорија 1А, 1Б, 1Ц или категорија 1) или тешко оштећење ока (категорија1) |
≥ 1% |
Тешко оштећење ока (категорија 1) |
|
Други састојци класификовани као иритација ока (категорија 2) |
≥ 3% |
Иритација ока (категорија 2) |
3.3.4. Елементи обележавања
3.3.4.1. Елементи обележавања за супстанце или смеше које испуњавају критеријуме за класификацију у ову класу опасности дати су у Табели 3.3.5. овог прилога.
Табела 3.3.5. Елементи обележавања за тешко оштећење ока / иритацију ока (a)

(a) Када је хемикалија класификована као корозија коже, подкатегорија 1А, 1Б, 1Ц или категорија 1, елементи обележавања за тешко оштећење ока/иритацију ока могу се изоставити с обзиром да су ове информације већ обухваћене обавештењем о опасности за корозију коже, категорија 1 (H314).
3.4. Сензибилизација респираторних органа / сензибилизација коже
3.4.1. Дефиниције и општа разматрања
3.4.1.1. Сензибилизација респираторних органа јесте преосетљивост дисајних путева која настаје након инхалације супстанце или смеше.
3.4.1.2. Сензибилизација коже јесте алергијски одговор који настаје након контакта коже са супстанцом или смешом.
3.4.1.3. Сензибилизација респираторних органа или коже одвија се у две фазе: прва фазе је фаза индукције имунолошке меморије излагањем појединца алергену. Друга фаза је елицитација, тј. настајање ћелијски или антителима посредованог алергијског одговора сензибилисане особе након излагања алергену.
3.4.1.4. Модел индукције након које следе фазе елицитације заједнички је за сензибилизацију коже и сензибилизацију респираторних органа. Код сензибилизације коже неопходна је фаза индукције у којој имуни систем учи да реагује; клинички симптоми тада се могу појавити када је накнадно излагање довољно да испровоцира видљиву реакцију коже (фаза елицитације). Као последица, тестови за превиђање обично следе овај модел, у којем постоји фаза индукције, док се одговор на индукцију мери стандардизованом фазом елицитације, што обично укључује patch тест. Анализа локалних лимфних чворова је изузетак и директно мери одговор на индукцију. Докази о сензибилизацији коже код људи се обично процењују на основу дијагностичких patch тестова.
3.4.1.5. Код респираторне сензибилизације и код сензибилизације коже, обично су за елицитацију потребни нижи нивои него за индукцију. Одредбе о начину упозоравања осетљивих особа на присуство неког алергена у смеши могу се наћи у Прилогу 6. Део 2. одељак 2.8. овог правилника.
3.4.1.6. Класа опасности Сензибилизација респираторних органа/сензибилизација коже дели се на:
– Сензибилизацију респираторних органа;
– Сензибилизацију коже.
3.4.2. Критеријуми за класификацију супстанци
3.4.2.1. Сензибилизатори респираторних органа
3.4.2.1.1. Категорије опасности
3.4.2.1.1.1. Када нема довољно података за класификацију у подкатегорије, сензибилизатори респираторних органа класификују се у Категорију 1.
3.4.2.1.1.2. Када je доступно довољно података, прецизна процена у складу са одељком 3.4.2.1.1.3. овог прилога омогућава класификацију сензибилизатора респираторних органа у подкатегорију 1А, јаки сензибилизатори, или у подкатегорију 1Б, остали сензибилизатори респираторних органа.
3.4.2.1.1.3. Ефекти уочени код људи или животиња обично потврђују класификацију приступом утврђивања квалитета података за сензибилизаторе респираторних органа. Супстанце могу да се класификују у једну од две категорије, 1А или 1Б, коришћењем приступа утврђивања квалитета података у складу са критеријумима датим у Табели 3.4.1. која је дата у овом прилогу и на основу поузданих и квалитетних доказа код људи из приказа случајева или епидемиолошких студија односно запажања из одговарајућих студија на експерименталним животињама.
3.4.2.1.1.4. Супстанце се класификују као сензибилизатори респираторних органа у складу са критеријумима датим у Табели 3.4.1. која је дата у овом прилогу.
Табела 3.4.1. Категорија и подкатегорије опасности за сензибилизаторе респираторних органа
|
Категорија опасности |
Критеријуми |
|
Категорија 1 |
Када нема довољно података за класификацију у подкатегорије супстанца се класификује као сензибилизатор респираторних органа (Категорија 1) на основу следећих критеријума: 1) ако постоје докази да супстанца код људи може довести до специфичне респираторне преосетљивости и/или 2) ако постоје позитивни резултати добијени из испитивања на животињама. |
|
Подкатегорија 1А: |
Супстанце показују високу учесталост појаве сензибилизације код људи или је вероватна појава високе стопе сензибилизације код људи на основу испитивања на животињама или других испитивања (*). Може се узети у обзир и озбиљност реакције. |
|
Подкатегорија 1Б: |
Супстанце показују малу до умерену учесталост појаве сензибилизације код људи или вероватна појава ниске или умерене стопе сензибилизације код људи на основу испитивања на животињама или других испитивања (*). Може се узети у обзир и озбиљност реакције. |
|
Напомена (*): У овом тренутку нису доступни прихваћени и потврђени модели испитивања респираторне преосетљивости код животиња. У одређеним случајевима подаци добијени из студија на животињама могу да обезбеде корисне информације у процени квалитета података. |
|
3.4.2.1.2. Подаци добијени на основу искустава код људи
3.4.2.1.2.1. Доказ да нека супстанца може довести до специфичне респираторне преосетљивости обично је заснован на искуствима код људи. У складу са овим, преосетљивост се обично испољава као астма, али то могу бити и друге реакције преосетљивости као што су ринитис, односно коњуктивитис и алвеолитис, које такође треба узети у обзир. Клиничка слика, у тим случајевима, указује на алергијску реакцију, међутим имунолошки механизми се не морају испољити.
3.4.2.1.2.2. Када се разматрају подаци добијени на основу искуства код људи, за класификацију супстанце неопходно је размотрити и:
1) величину изложене популације;
2) степен изложености.
Примена података добијених на основу искуства код људи описана је у одељцима 1.1.1.3, 1.1.1.4. и 1.1.1.5. овог прилога.
3.4.2.1.2.3. Поменути докази могу бити:
1) клиничка анамнеза и подаци одговарајућег теста функције плућа у вези са излагањем супстанци, потврђеним и другим додатним доказима који могу да укључују:
– in vivo имунолошки тест (нпр. убодни кожни („prick”) тест);
– in vitro имунолошки тест (нпр. серолошке анализе);
– студије које упућују на друге реакције преосетљивости где имунолошки механизми деловања нису доказани, нпр. поновљена блага иритација, фармаколошки посредовани ефекти;
– подаци о супстанцама сличне хемијске структуре које доводе до респираторне преосетљивости;
2) подаци са једног или више бронхијалних тестова провокације супстанцама, на основу прихваћених процедура за утврђивање специфичних реакција преосетљивости.
3.4.2.1.2.4. Клиничка анамнеза садржи, поред медицинских података, и податке о професионалној анамнези како би се успоставила веза између излагања одређеној супстанци и настанка респираторне преосетљивости. Релевантни подаци садрже информације о постојању ризика и код куће и на радном месту, настанак и развој болести, породичну историју болести и медицинску анамнезу пацијента чији се случај разматра. Медицинска анамнеза садржи и податке о другим алергијским реакцијама или обољењима респираторног тракта од детињства, као и анамнезу о конзумацији дувана.
3.4.2.1.2.5. Позитивни резултати теста бронхијалне провокације сматрају се довољним за класификацију супстанце. Многа од наведених испитивања спроведена су у пракси.
3.4.2.1.3. Испитивања на животињама
3.4.2.1.3.1. Подаци из одговарајућих студија на животињама(14) који могу да укажу на потенцијал супстанце да изазове сензибилизацију инхалацијом код људи(15) могу да укључују:
1) вредности имуноглобулина Е (IgЕ) и других специфичних имунолошких параметара, нпр. код мишева;
2) специфичнe плућне одговоре код замораца.
––––––––
(14) У овом тренутку нису доступни прихваћени и потврђени модели испитивања респираторне преосетљивости на животињама. У одређеним случајевима подаци добијени из студија на животињама могу да пруже корисне информације за процену квалитета доказа.
(15) Механизми којим супстанце изазивају симптоме астме још увек нису у потпуности познати. Из превентивних разлога, ове супстанце сматрају се сензибилизаторима респираторних органа. Међутим, ако се на основу доказа може показати да ове супстанце изазивају симптоме астме иритацијом само код људи са бронхијалном преосетљивошћу, не треба их сматрати сензибилизаторима респираторних органа.
3.4.2.2. Сензибилизатори коже
3.4.2.2.1. Категорије опасности
3.4.2.2.1.1. Када нема довољно података за класификацију у подкатегорије, сензибилизатори коже класификују се у Категорију 1.
3.4.2.2.1.2. Када је доступно довољно података, прецизна процена у складу са одељком 3.4.2.2.1.3. овог прилога омогућава класификацију сензибилизатора коже у подкатегорију 1А, јаки сензибилизатори, или у подкатегорију 1Б, остали сензибилизаторе коже.
3.4.2.2.1.3. Ефекти уочени код људи или животиња обично потврђују класификацију приступом утврђивања квалитета података за сензибилизаторе коже као што је описано у одељку 3.4.2.2.2. овог прилога. Супстанце могу да се класификују у једну од две категорије, 1А или 1Б, коришћењем приступа утврђивања квалитета података у складу са критеријумима који су дати у Табели 3.4.2. која је дата у овом прилогу и на основу поузданих и квалитетних доказа код људи из приказа случајева или епидемиолошких студија односно запажања из одговарајућих студија на експерименталним животињама у складу са вредностима које су дате у одељцима 3.4.2.2.2.1. и 3.4.2.2.3.2. овог прилога, за подкатегорију 1А и одељцима 3.4.2.2.2.2. и 3.4.2.2.3.3. овог прилога за подкатегорију 1Б.
3.4.2.2.1.4. Супстанце се класификују као сензибилизатори коже у складу са критеријумима датим у Табели 3.4.2. која је дата у овом прилогу.
Табела 3.4.2. Категорија и подкатегорије опасности за сензибилизаторе коже
|
Категорија опасности |
Критеријуми |
|
Категорија 1 |
Када нема довољно података за класификацију у подкатегорије супстанца се класификује као сензибилизатор коже (Категорија 1) на основу следећих критеријума: 1) ако постоје докази да супстанца код људи може довести до сензибилизације након контакта са кожом код значајног броја људи или 2) ако постоје позитивни резултати добијени из испитивања на животињама (специфичне критеријуме видети у одељку 3.4.2.2.4.1. овог прилога). |
|
Подкатегорија 1А: |
За супстанце које показују високу учесталост појаве сензибилизације код људи односно јак ефекат код животиња може се претпоставити да имају потенцијал да изазову значајну сензибилизацију код људи. Може се узети у обзир и озбиљност реакције. |
|
Подкатегорија 1Б: |
За супстанце које показују малу до умерену учесталост појаве сензибилизације код људи односно слаб до умерен ефекат код животиња може се претпоставити да имају потенцијал да изазову сензибилизацију код људи. Може се узети у обзир и озбиљност реакције. |
3.4.2.2.2. Подаци добијени на основу налаза код људи
3.4.2.2.2.1. Подаци добијени на основу налаза код људи за класификацију у подкатегорију 1А могу да буду:
1) позитивна реакција при ≤ 500 µg/cm2 (применом теста human repeat-insult patch test (у даљем тексту: HRIPT) и теста historical maximization tests (у даљем тексту: HMT) — праг индукције);
2) Подаци из дијагностичког „patchˮ теста када постоји релативно велика и значајна учесталост реакција код одређеног дела популације у односу на релативно малу изложеност;
3) подаци из других епидемиолошких студија када постоји релативно велика и значајна учесталост алергијског контактног дерматитиса у односу на релативно малу изложеност.
3.4.2.2.2.2. Подаци добијени на основу налаза код људи за класификацију у подкатегорију 1Б могу да буду:
1) позитивна реакција при > 500 µg/cm2 (HRIPT, HMT — праг индукције);
2) подаци из дијагностичког „patchˮ теста када постоји релативно мала али значајна учесталост реакција код одређеног дела популације у односу на релативно велику изложеност;
3) подаци из других епидемиолошких студија када постоји релативно мала али значајна учесталост алергијског контактног дерматитиса у односу на релативно велику изложеност.
Примена података добијених на основу налаза код људи дата је у одељцима 1.1.1.3, 1.1.1.4. и 1.1.1.5. овог правилника.
3.4.2.2.3. Испитивања на животињама
3.4.2.2.3.1. За Категорију 1, када се користи метода испитивања сензибилизације коже са адјувансом, позитивним одговором сматра се реакција код најмање 30% испитиваних животиња. За методу испитивања на заморцима без адјуванса позитивним одговором сматра се реакција код најмање 15% испитиваних животиња. За Категорију 1, индекс стимулације 3 и више сматра се позитивним одговором у Тесту локалних лимфних чворова. Методе испитивања за сензибилизацију коже описане су у пропису којим се уређују методе испитивања опасних својстава хемикалија, и то: метода испитивања B.6. Сензибилизација коже (Тест максимизације на заморцима и Buehler тест) и метода испитивања B.42. (Сензибилизација коже: тест локалних лимфних чворова). Друге методе могу се користити ако су потврђене и за њихову употребу постоји научна оправаданост. На пример, Тест отицања уха миша (Mouse Ear Swelling Test, MEST) може да буде поуздано скрининг испитивање за откривање средње до јаких сензибилизатора и може да се користи као прва фаза у процени потенцијала за сензибилизацију коже.
3.4.2.2.3.2. Подаци добијени из испитивања на животињама за класификацију у подкатегорију 1А могу да буду подаци са вредностима наведеним у Табели 3.4.3. овог прилога.
Табела 3.4.3. Подаци добијени из испитивања на животињама за класификацију у подкатегорију 1А
|
Испитивање |
Критеријум |
|
Тест локалних лимфних чворова |
EC3 вредност ≤ 2% |
|
Тест максимизације на заморцима |
≥ 30% реагује на ≤ 0,1% интрадермалне индукционе дозе или ≥ 60% реагује на > 0,1% до ≤ 1% интрадермалне индукционе дозе |
|
Buehler тест |
≥ 15% реагује на ≤ 0,2% топикалне индукционе дозе или ≥ 60% реагује на > 0,2% до ≤ 20% топикалне индукционе дозе |
3.4.2.2.3.3. Подаци добијени из испитивања на животињама за класификацију у подкатегорију 1Б могу да буду подаци са вредностима наведеним у Табели 3.4.4. овог прилога.
Табела 3.4.4. Подаци добијени из испитивања на животињама за класификацију у подкатегорију 1Б
|
Испитивање |
Критеријум |
|
Тест локалних лимфних чворова |
EC3 вредност > 2% |
|
Тест максимизације на заморцима |
≥ 30% до < 60% реагује на > 0,1% до ≤ 0,1% интрадермалне индукционе дозе или ≥ 30% реагује на > 1% интрадермалне индукционе дозе |
|
Buehler тест |
≥ 15% до < 60% реагује на > 0,2% до ≤ 20% топикалне индукционе дозе или ≥ 15% реагује на > 20% топикалне индукционе дозе |
3.4.2.2.4. Посебна упутства
3.4.2.2.4.1. За класификацију супстанце потребан је најмање један од следећих података у приступу утврђивања квалитета података:
1) позитивни резултати „patchˮ теста, добијени на више од једној дерматолошкој клиници;
2) епидемиолошке студије које указују на контактни дерматитис изазван том супстанцом; ситуације у којима висок проценат особа изложених датој супстанци испољава карактеристичне симптоме посматрају се са посебном пажњом, чак и када је број таквих случајева мали;
3) позитивни резултати добијени одговарајућим студијама на животињама;
4) позитивни резултати добијени у експерименталним студијама код људи;
5) документовани случајеви алергијског контактног дерматитиса добијени на више од једној дерматолошкој клиници;
6) може се узети у обзир и озбиљност реакције.
3.4.2.2.4.2. Подаци добијени у испитивањима на животињама обично су поузданији од података о излагању људи. Међутим, када су доступни подаци из оба извора и када постоји неслагање у резултатима, процењују се квалитет и поузданост и једних и других података у сваком појединачном случају како би се донела одлука о класификацији. У највећем броју случајева подаци о деловању супстанце на људе у циљу класификације опасности нису добијени у контролисаним експериментима са добровољцима, већ као део процене ризика у циљу потврде одсуства ефеката уочених у експериментима на животињама. Позитивни докази о сензибилизацији коже код људи обично се изводе из појединачних случајева или других, мање поузданих студија. Подаци који се односе на људе пажљиво се процењују, јер учесталост случајева, поред опасних својстава супстанце, зависи и од фактора као што су околности у којима је дошло до излагања, биорасположивост, индивидуална предиспозиција и предузете превентивне мере. Негативни налази код људи не могу се аутоматски користити да негирају позитивне резултате испитивања на животињама. Код оба извора података, потребно је размотрити утицај носача који се користи.
3.4.2.2.4.3. Уколико ниједан од наведених услова није испуњен, супстанца се не класификује као сензибилизатор коже. Комбинација два или више индикатора сензибилизације коже може променити одлуку о класификацији и тада се о класификацији одлучује разматрањем сваког случаја појединачно.
Индикатори сензибилизације коже су:
1) изоловане епизоде алергијског контактног дерматитиса;
2) епидемиолошке студије ограниченог статистичког значаја нпр. када појединачни случајеви, биас или случајеви који одступају нису одбачени са одговарајућом поузданошћу;
3) подаци добијени у испитивањима на животињама, спроведеним у складу са прописима, који не задовољавају критеријуме за класификацију као што је описано у одељку 3.4.2.2.3. овог прилога, али који су довољно близу границе да се могу сматрати значајним за класификацију;
4) позитивни резултати добијени применом нестандардних метода;
5) позитивни резултати на испитивањима са структурним аналозима.
3.4.2.2.4.4. Имунолошка контактна уртикарија (копривњача)
Супстанце које задовољавају критеријуме да буду класификоване као сензибилизатори респираторних органа могу узроковати и имунолошку контактну уртикарију (копривњачу). Због тога је потребно размотрити и њихову класификацију као сензибилизатора коже. За супстанце које доводе до појаве имунолошке контактне уртикарије, али које не испуњавају критеријуме за класификацију као сензибилизатори респираторних органа, разматра се могућност класификације као сензибилизатора коже.
За сада нема одговарајућег модела на животињама за идентификацију супстанци које доводе до појаве имунолошке контактне уртикарије. Због тога се класификација обично заснива на налазима код људи, који ће бити слични подацима добијеним за сензибилизацију коже.
3.4.3. Критеријуми за класификацију смеша
3.4.3.1. Класификација смеша када су доступни подаци за комплетну смешу
3.4.3.1.1. Када за смеше постоје поуздани и квалитетни подаци који се односе на људе или одговарајуће студије на експерименталним животињама, као што је описано у критеријумима за супстанце, онда се смеша може класификовати на основу утврђивања квалитета ових података. При утврђивању квалитета података код смеша треба обратити пажњу на то да примењене дозе могу бити такве да се на основу добијених резултата не може извести недвосмислен закључак.
3.4.3.2. Класификација смеша када нису доступни подаци за комплетну смешу: Начела премошћавања
3.4.3.2.1. Када сама смеша није испитана ради утврђивања њених својстава сензибилизације, али постоји довољно података о појединачним састојцима и података о сличним смешама, таквих да се на одговарајући начин окарактеришу опасности, ове податке треба користити на основу начела премошћавања датих у одељку 1.1.3. овог прилога.
3.4.3.3. Класификација смеша када су доступни подаци за све или само за неке њене састојке
3.4.3.3.1. Смеша се класификује као сензибилизатор респираторних органа или коже када је барем један њен састојак тако класификован и присутан у концентрацији истој или већој од опште граничне концентрације, као што је дато у Табели 3.4.5. која је дата у овом одељку.
3.4.3.3.2. Неке супстанце које су класификоване као сензибилизатори респираторних органа или коже код особа које су већ сензибилисане на супстанцу или смешу могу изазвати реакцију када су присутне у смеши у концентрацијама које су испод концентрација датих у Табели 3.4.5. која је дата у овом одељку (видети Напомену 1 испод Табеле 3.4.6. која је дата у овом одељку).
Табела 3.4.5. Опште граничне концентрације за састојке смеше класификоване као сензибилизатори коже или респираторних органа, које активирају класификацију смеше
|
Састојак класификован као |
Опште граничне концентрације које активирају класификацију смеше |
||
|
Сензибилизатор респираторних органа Категорија 1 |
Сензибилизатор коже Категорија 1 |
||
|
чврсто/течност |
гас |
сва физичка стања |
|
|
Сензибилизатор респираторних органа Категорија 1 |
≥ 1,0% |
≥ 0,2% |
- |
|
Сензибилизатор респираторних органа Подкатегорија 1А |
≥ 0,1% |
≥ 0,1% |
- |
|
Сензибилизатор респираторних органа Подкатегорија 1Б |
≥ 1,0% |
≥ 0,2% |
- |
|
Сензибилизатор коже Категорија 1 |
- |
- |
≥ 1,0% |
|
Сензибилизатор коже Подкатегорија 1А |
- |
- |
≥ 0,1% |
|
Сензибилизатор коже Подкатегорија 1Б |
- |
- |
≥ 1,0% |
Табела 3.4.6. Граничне концентрације за елицитацију за састојке смеше
|
Састојак класификован као |
Граничне концентрације за елицитацију |
||
|
Сензибилизатор респираторних органа Категорија 1 |
Сензибилизатор коже Категорија 1 |
||
|
чврсто/течност |
Гас |
сва физичка стања |
|
|
Сензибилизатор респираторних органа Категорија 1 |
≥ 0,1% (Напомена 1) |
≥ 0,1% (Напомена 1) |
- |
|
Сензибилизатор респираторних органа Подкатегорија 1А |
≥ 0,01% (Напомена 1) |
≥ 0,01% (Напомена 1) |
- |
|
Сензибилизатор респираторних органа Подкатегорија 1Б |
≥ 0,1% (Напомена 1) |
≥ 0,1% (Напомена 1) |
- |
|
Сензибилизатор коже Категорија 1 |
- |
- |
≥ 0,1% (Напомена 1) |
|
Сензибилизатор коже Подкатегорија 1А |
- |
- |
≥ 0,01% (Напомена 1) |
|
Сензибилизатор коже Подкатегорија 1Б |
- |
- |
≥ 0,1% (Напомена 1) |
Напомена 1: Ова гранична концентрација за елицитацију користи се за примену посебних захтева за обележавање који су дати у Прилогу 6, одељак 2.8. овог правилника, како би се заштитиле особе које су већ сензибилисане. За смешу која садржи састојак у концентрацији која је једнака или већа од ове концентрације неопходан је безбедносни лист. За супстанце које изазивају сензибилизацију које имају специфичну граничну концентрацију, гранична концентрација за елицитацију утврђује се као десети део специфичне граничне концентрације.
3.4.4. Елементи обележавања
3.4.4.1. Елементи обележавања за супстанце или смеше које испуњавају критеријуме за класификацију у ову класу опасности дати су у Табели 3.4.7. која је дата у овом прилогу.
Табела 3.4.7. Елементи обележавања за сензибилизацију респираторних органа или коже

3.5. Мутагеност герминативних ћелија
3.5.1. Дефиниције и општа разматрања
3.5.1.1. Мутагеност герминативних ћелија јесу наследне мутације гена, укључујући наследне структуралне и нумеричке аберације хромозома у герминативним ћелијама које настају након излагања супстанци или смеши.
3.5.1.2. Мутација јесте трајна промена у количини или структури генетског материјала у ћелији. Термин „мутацијаˮ односи се на обе, наследне генетске промене које се могу манифестовати на нивоу фенотипа, и на основне модификације ДНК, када су познате (укључујући и специфичне промене базних парова и хромозомске транслокације). Термини „мутагеноˮ и „мутагенˮ ће се користити за супстанце и смеше које доприносе повећаној појави мутација у популацијама ћелија, и/или организмима.
3.5.1.3. Општији термини „генотоксичноˮ и „генотоксичностˮ примењују се за супстанце и смеше или процесе који мењају структуру, информациони садржај или сегрегацију ДНК, укључујући и оне агенсе који узрокују оштећења ДНК интерференцијом са нормалним процесима репликације, или који на нефизиолошки начин (привремено) мењају њену репликацију. Резултати испитивања генотоксичности обично се узимају као индикатори мутагених ефеката.
3.5.2. Критеријуми за класификацију супстанци
3.5.2.1. У ову класу опасности класификују се оне супстанце које могу да доведу до мутација герминативних ћелија код људи, а које се могу пренети на потомство. При класификацији супстанци у ову класу опасности узимају у обзир и in vitro испитивања мутагености или генотоксичности и in vivo испитивања на соматским и герминативним ћелијама сисара.
3.5.2.2. У поступку класификације у односу на мутагеност герминативних ћелија, супстанце се класификују унутар једне од две категорије опасности ове класе опасности, као што је приказано у табели 3.5.1. која је дата у овом прилогу.
Табела 3.5.1. Критеријуми за мутагеност герминативних ћелија
|
Категорија опасности |
Критеријуми |
|
Категорија 1 Категорија 1А Категорија 1Б |
Супстанце за које се зна да доводе до наследних мутација или за које се сматра да доводе до наследних мутација герминативних ћелија људи. Супстанце за које се зна да доводе до наследних мутација герминативних ћелија људи. Класификација у категорију 1А заснива се на позитивним подацима епидемиолошких студија код људи. Супстанце за које се сматра да доводе до наследних мутација герминативних ћелија људи. Класификација у категорију 1Б заснива се на: – позитивном резултату in vivo испитивања наследних мутација герминативних ћелија сисара или – позитивном резултату in vivo испитивања мутагености соматских ћелија сисара у комбинацији са неким доказима који указују да супстанца има потенцијал да изазове мутације герминативних ћелија. Могуће је овај додатни доказ извести из in vivo испитивања мутагености, односно генотоксичности на герминативним ћелијама или на основу способности супстанце или њених метаболита да реагују са генетским материјалом герминативних ћелија или – позитивним резултатима испитивања мутагених ефеката на герминативним ћелијама људи, али без налаза о преношењу на потомство, нпр. повећана фреквенција анеуплоидије у сперматозоидима људи који су били изложени дејству ове супстанце. |
|
Категорија 2 |
Супстанце које потенцијално могу да изазову наследне мутације герминативних ћелија људи. Класификација у категорију 2 заснива се на: – позитивним доказима на основу експеримената на сисарима и/или у појединим случајевима на основу in vitro експеримената добијених у: – in vivo испитивањима мутагености соматских ћелија сисара или – другим in vivo испитивањима генотоксичности соматских ћелија заједно са позитивним резултатима in vitro испитивања мутагености. Напомена: За супстанце које дају позитивне резултате у in vitrо испитивањима мутагености код сисара, а које имају и сличан однос хемијска структура-активност у поређењу са познатим мутагенима герминативних ћелија, треба размотрити класификацију у категорију 2. |
3.5.2.3. Специфична разматрања за класификацију супстанци у односу на мутагеност герминативних ћелија
3.5.2.3.1. У циљу класификације разматрају се резултати добијени у експериментима за утврђивање мутегених/генотоксичних ефеката на герминативне и/или соматске ћелије код животиња изложених дејству те супстанце. Узимају се у обзир и мутагени и/или генотоксични ефекти уочени у in vitro испитивањима.
3.5.2.3.2. Класификација се заснива на опасности, па се супстанце класификују на основу њиховог својства да могу да изазову мутације герминативних ћелија. Образац, стога, не обухвата (квантитативну) процену ризика који та супстанца представља.
3.5.2.3.3. Класификација на основу наследних ефеката на герминативне ћелије код људи врши се на основу резултата испитивања који су добијени прописаним методама испитивања опасних својстава хемикалија или другим добро спроведених валидираних испитивања. Резултати ових испитивања оцењују се на основу стручне процене. У циљу класификације треба да буде процењен и квалитет свих доступних података.
3.5.2.3.4. У циљу класификације разматрају се резултати in vivo испитивања наследне мутагености герминативних ћелија, као што су:
– испитивања доминантно леталних мутација код годара и
– испитивања наследних транслокација код миша.
3.5.2.3.5. In vivo испитивања мутагености на соматским ћелијама, као што су:
– испитивање хромозомских аберација на коштаној сржи сисара;
– испитивање микронуклеуса на еритроцитима сисара.
3.5.2.3.6. Ииспитивања мутагености/генотоксичности герминативних ћелија, као што су:
1) испитивања мутагености:
– испитивање хромозомских аберација на сперматогонијама сисара;
– анализа микронуклеуса код сперматида,
2) испитивања генотоксичности:
– анализа измене сестринских хроматида код сперматогонија;
– тест непланиране синтезе ДНК (УДС) на ћелијама тестиса.
3.5.2.3.7. У циљу класификације разматрају се резултати испитивања генотоксичности код соматских ћелија, као што су:
– in vivo тест непланиране синтезе ДНК (УДС) на ћелијама јетре;
– тест измене сестринских хроматида (СЦЕ) на ћелијама костне сржи.
3.5.2.3.8. У циљу класификације разматрају се резултати in vitro испитивања мутагености, као што су:
– in vitro испитивањи хромозомских аберација код сисара;
– in vitro испитивања генских мутација код сисара;
– испитивања реверзних мутација код бактерија.
3.5.2.3.9. Класификација појединачних супстанци заснива се на стручној процени и утврђивању квалитета свих доступних података. У оним ситуацијама где је за класификацију коришћен један, добро спроведен тест, добијени резултати се исказују јасно и недвосмислено. Нова, на одговарајући начин валидирана испитивања могу се такође користити приликом утврђивања укупног квалитета података за класификацију. Потребно је размотрити и релевантност пута излагања који је коришћен у студији у односу на пут излагања људи.
3.5.3. Критеријуми за класификацију смеша
3.5.3.1. Класификација смеша када су доступни подаци о свим састојцима или само о неким састојцима смеше
3.5.3.1.1. Смешу треба класификовати као смешу са мутагеним својствима када је најмање један од њених састојака класификован у категорију 1А, 1Б или категорију 2 мутагених супстанци и ако је у њој присутан у концентрацији изнад општих граничних концентрација које су дате у Табели 3.5.2. која је дата у овом прилогу.
Табела 3.5.2. Опште граничне концентрације састојака смеше класификованих као мутагени герминативних ћелија које повлаче класификацију те смеше
|
Састојак који је класификован као: |
Граничне концентрације за класификацију смеше као: |
||
|
Категорија 1 мутаген |
Категорија 2 мутаген |
||
|
Категорија 1А |
Категорија 1Б |
||
|
Категорија 1А мутаген |
≥ 0,1% |
- |
- |
|
Категорија 1Б мутаген |
- |
≥ 0,1% |
- |
|
Категорија 2 мутаген |
- |
- |
≥ 1,0% |
Напомена: Граничне концентрације наведене у овој табели односе се на супстанце у чврстом и течном стању (m/m), као и на гасове (V/V).
3.5.3.2. Класификација смеша када су доступни подаци за комплетну смешу
3.5.3.2.1. Класификација смеша заснива се на доступним експерименталним подацима за поједине састојке смеше применом граничних концентрација за састојке који су класификовани као мутагени герминативних ћелија. У појединим случајевима, када смеше показују ефекте који нису уочени приликом анализе појединачних састојака, подаци добијени испитивањем смеша могу се користити за класификацију. У таквим случајевима, резултати испитивања који се односе на смешу као целину приказују се на начин да се на основу њих може јасно извршити класификација, узимајући у обзир дозу и остале факторе као што су: трајање теста, период посматрања, осетљивост и резултати статистичке анализе при испитивању мутагености герминативних ћелија. Документација која прати одлуку о класификацији чува се и доступна је ради евентуалног поновног разматрања.
3.5.3.3. Класификација смеша када нису доступни подаци за комплетну смешу: Начела премошћавања
3.5.3.3.1. Када сама смеша није испитана ради утврђивања њене мутагености за герминативне ћелије, али постоји довољно података о појединачним састојацима и сличним смешама (у складу са одељком 3.5.3.2.1. овог прилога) тако да је могуће на одговарајући начин окарактерисати опасност смеше, ове податке треба користити у складу са начелима премошћавања датим у одељку 1.1.3. овог прилога.
3.5.4. Елементи обележавања
3.5.4.1. Елементи обележавања за супстанце или смеше које испуњавају критеријуме за класификацију у ову класу опасности дати су у Табели 3.5.3. која је дата у овом прилогу.
Табела 3.5.3. Елементи обележавања за мутагеност герминативних ћелија

3.5.5. Додатна разматрања за класификацију
Опште је прихваћено да, у процесу туморогенезе код људи и животиња, хемикалије индукују генетске промене, нпр. протоонкогена и/или туморских супресор гена соматских ћелија. Сходно томе, супстанце мутагене за соматске и/ или герминативне ћелије in vivo могу потенцијално бити и супстанце са карциногеним својством (видети одељак 3.6.2.2.6. овог прилога).
3.6. Карциногеност
3.6.1. Дефиниција
3.6.1.1. Карциногеност јесте индукција карцинома или пораст инциденце карцинома који се јавља након излагања супстанци или смеши. Супстанце и смеше које су изазвале бенигне и малигне туморе у добро спроведеним експерименталним студијама на животињама треба сматрати карциногеним за људе или суспектно карциногеним за људе, осим уколико постоје јаки докази да механизам настајања тумора није релевантан за људе.
Класификација супстанце или смеше да представља опасност од карцинома заснива се на инхерентним својствима и не пружа информацију о нивоу ризика од карцинома код људи који употреба супстанце или смеше може да представља.
3.6.2. Критеријуми за класификацију супстанци
3.6.2.1. Приликом класификације у односу на карциногеност, супстанце се класификују у једну од две категорије опасности на основу чврстине доказа и додатних разматрања (квалитета података). У појединим случајевима може бити оправдана класификација за специфични пут излагања, уколико се докаже да други путеви излагања нису од значаја.
Табела 3.6.1. Критеријуми за карциногеност
|
Категорија опасности |
Критеријуми |
|
КАТЕГОРИЈА 1 Категорија 1А: Категорија 1Б: |
Познати карциноген или супстанца за коју се претпоставља да је карциногена. Супстанца се класификује у категорију 1 за карциногеност на основу епидемиолошких података и/ или испитивања на животињама. Супстанца може бити даље класификована у: Категорију 1А, супстанце за које је познато да су карциногене за људе, класификација је углавном базирана на подацима који се односе на људе; Категорију 1Б, супстанце за које се претпоставља да су карциногене за људе, класификација је углавном базирана на подацима добијеним у испитивањима на животињама. Класификација у категорије 1А и 1Б заснива се на чврстим доказима и неким додатним разматрањима (видети одељак 3.6.2.2. овог прилога). Такви докази могу бити изведени из: – студија о деловању на људе на основу којих се може успоставити узрочно-последична веза између излагања људи некој супстанци и развоја карцинома (познати карциноген за људе) или – експеримената на животињама при чему постоји довољно* доказа о карциногеном деловању на животиње (па се претпоставља да је карциноген и за људе). Поред тога, приликом разматрања појединачних случајева, уколико постоје ограничени докази о карциногености за људе и ограничени докази о карциногеном деловању на експерименталне животиње, на основу научне процене може се оправдати класификација супстанце за коју се претпоставља да је карциногена за људе у категорију 1Б. |
|
КАТЕГОРИЈА 2 |
Супстанце за које се сумња да су карциногене за људе. Класификација супстанце у категорију 2 врши се на основу резултата испитивања њеног дејства на људе, односно животиње, али када чврстина тих доказа заједно са додатним разматрањима (видети одељак 3.6.2.2. овог прилога), није довољна да би се супстанца класификовала у категорију 1А или 1Б. Овакав закључак може бити изведен на основу ограничених* доказа о карциногености у студијама на људима или из ограничених доказа о карциногености у испитивањима на животињама. |
|
Напомена *: видети одељак 3.6.2.2.4. овог прилога |
|
3.6.2.2. Посебна разматрања за класификацију супстанци као карциногених
3.6.2.2.1. Класификација супстанце као карциногене врши се на основу података добијених у поузданим, прихваћеним методама и предвиђено је да се примењује код супстанци које имају својство да изазову карцином. Процена се заснива на свим доступним подацима, рецензираним публикованим студијама и другим прихватљивим подацима.
3.6.2.2.2. Класификација неке супстанце као карциногене је поступак који укључује две међузависне одреднице: процену чврстине доказа и разматрање свих других релевантних података за класификацију супстанци са карциногеним потенцијалом за човека у одговарајућу категорију опасности.
3.6.2.2.3. Чврстина доказа укључује евидентирање тумора код људи и код испитиваних животиња и утврђивање степена статистичке значајности. Довољни докази о деловању на људе показују узрочно-последичну везу између излагања људи и развоја карцинома, док довољни докази о деловању на животиње указују на узрочно-последични однос између супстанце и повећане инциденце тумора. Ограничени докази о деловању на људе показују да постоји позитивна корелација између излагања дејству неке супстанце и карцинома, али без узрочно-последична везе. Ограничени докази о деловању на животиње су подаци који указују на карциногени ефекат, али нису и довољни докази. Термини „довољанˮ и „ограниченˮ у овом тексту имају значење дефинисано од стране Међународне агенције за истраживање карцинома (International Agency for Reaserch on Cancer-IARC) и то:
1) Карциногено за људе
Докази релевантни за карциногеност, добијени у студијама код људи, класификују се у једну од следећих категорија опасности:
– довољни докази за карциногеност: установљена узрочно-последична веза између излагања и развоја карцинома код људи. То подразумева да је позитивна корелација између излагања и појаве карцинома добијена у студијама у којима се случајности, биас и неусаглашени резултати могу искључити са одговарајућом поузданошћу;
– ограничени докази за карциногеност: између излагања и појаве карцинома постоји позитивна веза, а интерпретација ове узрочно-последичне везе сматра се уверљивом, али се случајности, биас и неусаглашени резултати не могу искључити са довољном поузданошћу;
2) Карциногено за животиње
Карциногеност код експерименталних животиња утврђује се применом конвенционалних метода, метода у којима се користе генетски модификоване животиње и друге in vivo методе које су засноване на једном или више критичних стадијума карциногенезе. У одсуству података добијених у дуготрајним конвенционалним испитивањима или испитивањима појаве неоплазија као коначног ефекта, конзистентни позитивни резултати у неколико модела који се односе на различите стадијуме вишестепеног процеса карциногенезе треба да буду разматрани у процени чврстине доказа за карциногеност код животиња. Докази релевантни за карциногеност код експерименталних животиња класификују се у једну од следећих категорија опасности:
– довољни докази за карциногеност: узрочно-последична веза је установљена између супстанце и повећане инциденце малигних неоплазми код (1) две или више врста експерименталних животиња или (2) два или више независних испитивања на једној врсти експерименталних животиња, спроведених у различитом времену или у различитим лабораторијама или применом различитих протокола. Повећање инциденце тумора код оба пола једне врсте експерименталних животиња, у добро спроведеном испитивању, спроведеном по принципима добре лабораторијске праксе, може представљати довољан доказ. Уколико се у појединачној студији спроведеној на једној врсти и полу, малигне неоплазме јаве у неочекиваном степену у односу на инциденцу, локализацију, тип тумора или старост животиње или када постоје јасни налази о већем броју места локализације, овакво испитивање могло би бити разматрано да се утврди да ли обезбеђује довољно доказа;
– ограничени докази за карциногеност: подаци указују на карциногено дејство али су ограничени па се дефинитиван закључак не доноси зато што: (1) докази о карциногености потичу из само једног експеримента или (2) постоје нерешена питања везано за прихватљивост експерименталног дизајна или интерпретирање испитивања или (3) супстанца повећава инциденцу само бенигних неоплазми или лезија сумњивог неопластичног потенцијала или (4) докази о карциногености потичу само из испитивања која показују искључиво промоторну активност у ограниченом броју ткива и органа.
3.6.2.2.4. Додатна разматрања (као део утврђивања квалитета података (видети одељак 1.1.1. овог прилога)). Поред процене чврстине доказа за карциногеност, треба узети у обзир бројне друге факторе који утичу на повећање вероватноће да нека супстанца буде карциногена за људе. Потпуна листа свих фактора била би веома дуга, али су овде размотрени неки од важнијих фактора.
3.6.2.2.5. Ови фактори могу се посматрати као они који повећавају или смањују степен забринутости за карциногеност код људи. Релативни значај који ће бити дат сваком фактору зависи од количине и кохерентности доказног материјала сваког од њих појединачно. Уопштено, постоји захтев за комплетнијим подацима у циљу смањења, а не повећања забринутости. У појединим случајевима потребна су додатна разматрања приликом процене налаза тумора и других фактора.
3.6.2.2.6. Неки важни фактори који се могу узети у разматрање, када се процењује степен потенцијалног карциногеног деловања су:
1) тип тумора и постојећи подаци о инциденци;
2) више места локализације;
3) прогресија лезија у малигне облике;
4) смањено латентно време појаве тумора;
5) да ли до појаве тумора долази код једног или оба пола;
6) да ли до појаве тумора долази код једне или више врста;
7) структурна сличност са супстанцом (супстанцама) за коју постоје чврсти докази о карциногеном деловању;
8) пут излагања;
9) поређење апсорпције, дистрибуције, метаболизма и екскреције између експерименталних животиња и људи;
10) могућност појаве неочекиваних ефеката услед високе токсичности примењених доза;
11) механизам деловања и његова релевантност за људе, као што су цитотоксичност са стимулацијом раста, митогенеза, имуносупресија, мутагеност.
Мутагеност: Познато је да генетски процеси имају централну улогу у процесу развоја карцинома. Постојање мутагене активности in vivo може да укаже да нека супстанца има карциногени потенцијал.
3.6.2.2.7. Супстанца чија карциногеност није испитана у одређеним случајевима може бити класификована у категорије 1А, 1Б или категорију 2 на основу података добијених за структурно сличну супстанцу и разматрањем других важних фактора као што је формирање заједничких метаболита од значаја, нпр. метаболити конгенера бензидинских боја.
3.6.2.2.8. При класификацији се разматра и да ли се супстанца ресорбује датим путевима излагања или да ли се појављују само тумори локалног карактера на местима на којима је испитана супстанца примењена, док главни путеви излагања не доводе до карциногености.
3.6.2.2.9. Важно је да се при класификацији узму у разматрање сва сазнања која се тичу физичко-хемијских, токсикокинетичких и токсикодинамичких својстава супстанце, као сви доступни релевантни подаци о хемијски сличним супстанцама, као што су однос њихове структуре и активности.
3.6.3. Критеријуми за класификацију смеша
3.6.3.1. Класификација смеша када су доступни подаци о свим њеним састојцима или само за поједине састојке смеше
3.6.3.1.1. Смешу се класификује као карциногена када је најмање један од њених састојака класификован у категорију 1А или 1Б или у категорији 2 карциногених супстанци и када је присутан у концентрацији једнакој или већој од одговарајуће опште граничне концентрације, како је приказано у Табели 3.6.2. која је дата у овом прилогу.
Табела 3.6.2. Опште граничне концентрације састојака смеше класификованих као карциногени које повлаче класификацију те смеше
|
Састојак који је класификован као: |
Граничне концентрације за класификацију смеше као: |
||
|
Категорија 1 карциноген |
Категорија 2 карциноген |
||
|
Категорија 1А |
Категорија 1Б |
||
|
Категорија 1А карциноген |
≥ 0,1% |
- |
- |
|
Категорија 1Б карциноген |
- |
≥ 0,1% |
- |
|
Категорија 2 карциноген |
- |
- |
≥ 1,0% (Напомена 1) |
Напомена: Граничне концентрације наведене у овој табели односе се на супстанце у чврстом и течном стању (m/m), као и на гасове (V/V).
Напомена 1: Уколико је састојак смеше који је класификован као карциноген категорије 2 присутан у концентрацији ≥ 0,1%, безбедносни лист за смешу доступан је на захтев.
3.6.3.2. Класификација смеша када су доступни подаци за комплетну смешу
3.6.3.2.1. Класификација смеше заснива се на доступним експерименталним подацима добијеним за појединачне састојке смеше класификоване као карциногене применом општих граничних концентрација. У појединим случајевима, за класификацију се могу користити подаци добијени испитивањем смеше уколико добијени ефекти нису уочени код појединачних састојака. У таквим случајевима, резултати испитивања који се односе на смешу као целину приказују се тако да се на основу њих може извршити класификација и то узимајући у обзир дозу и друге факторе као што су трајање, период посматрања, осетљивост и статистичка анализа испитивања карциногености. Документација на основу које је извршена класификација треба да буде сачувана и доступна ради евентуалне ревизије на захтев.
3.6.3.3. Класификација смеша када нису доступни подаци за комплетну смешу: Начела премошћавања
3.6.3.3.1. Када сама смеша није испитана ради утврђивања њене карциногености, али постоји довољно података о појединим састојцима и сличним смешама (видети одељак 3.6.3.2.1. овог прилога) тако да се степен њене потенцијалне опасности може одредити, ове податке треба користити у складу са начелима премошћавања датим у одељку 1.1.3. овог прилога.
3.6.4. Елементи обележавања
3.6.4.1. Елементи обележавања за супстанце или смеше које испуњавају критеријуме за класификацију у ову класу опасности дати су у Табели 3.6.3. која је дата у овом прилогу.
Табела 3.6.3. Елементи обележавања за карциногеност

3.7. Токсично по репродукцију
3.7.1. Дефиниције и општа упутства
3.7.1.1. Репродуктивна токсичност јесу штетни ефекти на сексуалну функцију и плодност код одраслих мушког и женског пола, као и развојну токсичност код потомства, који настају након излагања супстанци или смеши. Доле наведене дефиниције прилагођене су полазећи од оних које су договорене као радне дефиниције у IPCS/ЕHC Документу број 225, Принципи за процену здравствених ризика за репродукцију у вези са излагањем хемикалијама. За потребе класификације, позната индукција наследних генетских ефеката код потомства разматра се у оквиру мутагености герминативних ћелија (одељак 3.5. овог прилога), с обзиром да се у постојећем систему класификације сматра да је примереније размотрити такве ефекте у оквиру посебне класе опасности: мутагеност герминативних ћелија.
У овом систему класификације, репродуктивна токсичност је додатно подељена у два раздела:
1) штетни ефекти на сексуалну фунцкију и плодност;
2) штетни ефекти на развој потомства.
Неки репродуктивно токсични ефекти не могу се јасно сврстати у било поремећаје сексуалне функције и плодности било развојну токсичност. Без обзира на то, супстанце и смеше које изазивају овакве ефекте, класификују се као репродуктивно токсичне са општим обавештењем о опасности.
3.7.1.2. За потребе класификације, у оквиру класе опасности Токсично по репродукцију разликују се следећи ефекти:
1) штетни ефекти на
– сексуалну функцију и плодност или
– раст и развој;
2) ефекти на или преко лактације.
3.7.1.3. Штетни ефекти на сексуалну функцију и плодност
Ови ефекти представљају дејство супстанци које имају потенцијал да утичу на сексуалну функцију и плодност. Такав утицај подразумева, али није ограничен на, поремећаје мушког и женског репродуктивног система, штетне ефекте на развој у пубертету, производњу и кретање гамета, на нормалан репродуктивни циклус, сексуално понашање, плодност, рађање, исход трудноће, прерано репродуктивно сазревање или модификацију осталих функција које зависе од интегритета репродуктивног система.
3.7.1.4. Штетни ефекти на раст и развој
Токсични ефекти на раст и развој, у најширем смислу, обухватају све ефекте који имају утицај на нормалан развој плода, било пре или после рођења, а последица су излагања родитеља дејству супстанце пре зачећа или излагања потомства у фази развоја пре или после рођења, све до периода сексуалне зрелости. Сматра се да класификација у односу на токсичност за плод треба да упозори труднице, као и мушкарце и жене у репродуктивном периоду живота. Токсичност за развој се односи, пре свега, на штетне ефекте током трудноће или на оне који су последица излагања родитеља. Ова ефекти могу се испољити у било ком тренутку живота. Главне последице токсичности за раст и развој су: (1) смрт плода, (2) структурни поремећаји, (3) поремећаји раста и (4) функционални поремећаји.
3.7.1.5. Штетни ефекти на или преко лактације су такође укључени у токсичност за репродукцију, али су за сврху класификације ови ефекти посебно обрађени у одељак 3.7.2.1.2.овог прилога. Супстанце које имају штетно дејство на лактацију посебно се класификују, како би се дојиље упозориле на постојање ове опасности преко посебног обавештења.
3.7.2. Критеријуми за класификацију супстанци
3.7.2.1. Категорије опасности
3.7.2.1.1. За потребе класификације, у оквиру класе опасности Токсично по репродукцију, супстанце се могу класификовати у једну од две категорије опасности. У оквиру сваке категоријe опасности одвојено се разматрају ефекти на сексуалну функцију и плодност и ефекти на раст и развој.
Табела 3.7.1. Критеријуми за токсичност за репродукцију
|
Категорија опасности |
Критеријуми* |
|
КАТЕГОРИЈА 1 Категорија 1А Категорија 1Б |
Супстанце за које се зна или се претпоставља да имају токсичне ефекте на процес репродукције код људи. Супстанце се класификују у категорију 1 токсичности по репродукцију када се поуздано зна да су имале штетне ефекте на сексуалну функцију и плодност или на раст и развој код људи или када на основу испитивања на животињама постоје јасни докази поткрепљени и другим подацима, ако је могуће, који указују на то да супстанца има својство да утиче на репродукцију код људи. Даља класификација оваквих супстанци ће зависити од тога да ли су докази о њеној токсичности засновани на подацима о њиховом деловању на људе (категорија 1А) или на животиње (категорија 1Б). |
|
Супстанце за које се зна да имају токсичне ефекте на процес репродукције код људи. Класификација супстанци у категорију 1А токсичности по репродукцију заснива се пре свега на доказима о деловању супстанци на људе. |
|
|
Супстанце за које се претпоставља да имају токсичне ефекте на процес репродукције код људи. Класификација супстанци у категорију 1Б токсичности по репродукцију заснована је на подацима добијеним у испитивањима на животињама. У одсуству других токсичних ефеката такви подаци треба да пруже јасне доказе о штетном ефекту супстанце на сексуалну функцију и плодност или на раст и развој. Уколико се ови ефекти јављају заједно са другим токсичним ефектима на репродукцију, не смеју се посматрати као секундарна неспецифична последица тих других токсичних ефеката. Уколико су познати механизми деловања који доводе у сумњу релевантност ефеката на људе, прикладнија је класификација у категорију 2. |
|
|
КАТЕГОРИЈА 2 |
Супстанце за које се сумња да имају токсичне ефекте на процес репродукције код људи. Супстанце се класификују у категорију 2 токсичности по репродукцију када постоје докази о њиховом деловању на људе или експерименталне животиње, поткрепљени и другим подацима ако је могуће, који указују на њихов штетан ефекат на сексуалну функцију и плодност или на раст и развој и када ти докази нису довољни да би се таква супстанца класификовала у категорију 1. Уколико не постоје задовољавајући докази о деловању супстанце, прикладнија је класификација у категорију 2. Подаци треба да пруже јасне доказе о штетном ефекту супстанце на сексуалну функцију и плодност или на раст и развој плода у одсуству других токсичних ефеката или уколико имају и друге токсичне ефекте, штетан ефекат на репродукцију се не посматра као секундарна неспецифична последица дејства других токсичних ефеката. |
|
Напомена*: Супстанце које своје ефекте остварују на или преко лактације класификују се у посебну категорију опасности на основу критеријума који су дати у одељку 3.7.2.1.2. овог прилога. |
|
3.7.2.1.2. Eфекти на или преко лактације издвојени су у посебну категорију опасности у оквиру класе опасности Токсично по репродукцију. Супстанце које своје ефекте остварују на или преко лактације класификују се у посебну категорију опасности за ефекте на или преко лактације. Критеријуми за класификацију у односу на ефекте на или преко лактације су следећи:
Супстанце које организам жене апсорбује, а које могу утицати на лактацију или се могу излучити млеком (укључујући и метаболите) у количинама које представљају ризик по одојчад, класификују се и обележавају тако да се укаже на опасност по одојчад. Ове супстанце се класификују у односу на ефекте на или преко лактације на основу:
1) доказа код људи који указују на опасност по одојчад током периода лактације и/или
2) резултата студија спроведених на једној или две генерације животиња који пружају јасне доказе да те супстанце остварују штетне ефекте на потомство преко мајчиног млека или да имају штетне ефекте на квалитет млека и/или
3) испитивања абсорпције, метаболизма, дистрибуције и излучивања, а која указују да постоји вероватноћа да се таква супстанца нађе у мајчином млеку у токсичним концентрацијама.
Напомена:. Уочено је да за многе супстанце не постоје подаци о њиховом потенцијалу да изазову штетне ефекте на потомство преко лактације.
3.7.2.2. Основе класификације
3.7.2.2.1. Класификација се врши на основу одговарајућих критеријума, горе наведених, и процене квалитета података (одељак 1.1.1. овог прилога). Класификација супстанци као токсичних по репродукцију односи се на оне супстанце које имају специфично својство да доведу до штетног ефекта на репродукцију, а не на супстанце које такав ефекат имају само као неспецифичну секундарну последицу других токсичних ефеката.
Класификација ових супстанци врши се у одговарајуће категорије опасности по следећем редоследу: категорија 1А, категорија 1Б, категорија 2 и додатна категорија за ефекте на и преко лактације. Уколико супстанца задовољава критеријуме за класификацију у обе главне категорије опасности (нпр. категорија 1Б за ефекте на сексуалну функцију и плодност и категорија 2 за раст и развој) онда на етикети треба да буду приказана оба обавештења о опасности. Класификација у додатну категорију за ефекте на или преко лактације разматра се без обзира на класификацију у категорију 1А, категорију 1Б или категорију 2.
3.7.2.2.2. При процени токсичних ефеката на раст и развој потомства потребно је узети у обзир и токсичност за мајку (одељак 3.7.2.4. овог прилога)
3.7.2.2.3. Основа за класификацију у категорију 1А јесте поуздан доказ о штетним ефектима на репродукцију људи. Најбоље би било да докази на којима се заснива оваква класификација потичу из добро спроведених епидемиолошких студија које подразумевају одговарајућу контролну групу, одговарајућу процену резултата и процену могућих системских грешака (биас) или додатних фактора (конфаундера).
Мање поуздане податке који потичу из запажања на људима треба заменити одговарајућим подацима из испитивања на животињама и размотрити њихову класификацију у категорију 1Б.
3.7.2.3. Утврђивање квалитета података
3.7.2.3.1. Класификација супстанци као токсичних по репродукцију врши се на основу процене квалитета података (одељак 1.1.1. овог прилога). То значи да се сви доступни подаци који се односе на токсичност за репродукцију разматрају заједно, као што су епидемиолошке студије, добро документовани прикази случајева код људи, специфична испитивања токсичности по репродукцију на животињама, заједно са резултатима субхроничних и хроничних, као и резултатима специфичних испитивања на животињама који обезбеђују релевантне податке о токсичности по репродуктивне и одговарајуће ендокрине органе. Aкo су подаци о супстанци оскудни, потребно је узети у обзир и податаке о хемијски сличним супстанцама. На значај података утичу различити чиниоци, као што су: квалитет испитивања, конзистентност резултата, природа и степен ефеката, постојање експерименталних доказа на животињама о токсичности по мајку, ниво статистичког значаја за разлике између група, броја циљних показатеља на којима је уочена промена, значај испитиваног пута излагања код људи и постојање грешака (биас). И позитивни и негативни резултати се узимају у обзир при процени квалитета података. Само једна студија изведена према принципима добре научне праксе са статистички или биолошки значајним позитивним резултатима оправдава класификацију (видети одељак 3.7.2.2.3. овог прилога).
3.7.2.3.2. Токсикокинетичка испитивања на људима и животињама, резултати испитивања места и механизма или начина дејства супстанце могу да пруже релевантне податке који утичу на смањење или повећање забринутости због њихове штетности по здравље људи. Уколико је у овим испитивањима недвосмислено показано да механизам дејства и пут излагања супстанце нису релевантни за људе или ако су токсикокинетичке разлике такве да је сигурно да штетна својства супстанце неће утицати на људе, иако је у експерименталним условима супстанца имала штетне ефекте на животињама, ову супстанцу не треба класификовати.
3.7.2.3.3. Уколико се у појединим испитивањима токсичности по репродукцију на експерименталним животињама покаже да супстанца има слабо токсично дејство, не класификују се обавезно. Ова дејства укључују мање промене у параметрима сперме или појаву спонтаних поремећаја код плода, мање промене у пропроцијама које се уобичајено прате код плода, а које се, на пример, могу приметити приликом прегледа скелета, или тежине плода или у виду мањих промена током раста и развоја после рођења.
3.7.2.3.4. Подаци добијени испитивањима на животињама требало би у идеалним условима да обезбеде доказе о специфичном токсичном деловању на репродукцију у одсуству других системских токсичних eфеката. Ипак, уколико се токсичност за раст и развој појави заједно са другим токсичним дејствима код женке, треба у што већој мери проценити могућа општа токсична дејства неке супстанце. Најбоље је најпре размотрити штетне ефекте на ембрион/фетус, а затим проценити токсичне ефекте на мајку, заједно са другим факторима који су могли да утичу на појаву таквих eфеката, у склопу утвђивања квалитета података о штетности неке супстанце. Ефекте на раст и развој који се посматрају при примени доза које доводе до тровања мајке не треба аутоматски одбацити. Оваква дејства треба прихватити од случаја до случаја, у зависности од тога да ли је узрочно‒последична веза установљена или одбачена.
3.7.2.3.5. Уколико су на располагању одговарајући подаци, важно је одредити да ли је токсично деловање супстанце на раст и развој последица специфичног механизма преноса токсичности са интоксиковане мајке на младунце или неспецифичног, секундарног механизма, као што је стрес мајке или поремећај хомеостазе. Уколико се поуздано утврди да су ефекти на ембрион/фетус последица искључиво секундарних, неспецифичних eфеката, ови подаци се не узимају у обзир у поступку класификације према токсичности по мајку. Ово је нарочито важно у случајевима када су утицаји на младунце значајни, нпр. иреверзибилни ефекти као што су структурне малформације. У појединим ситуацијама токсично деловање супстанце на процес репродукције се одбацује зато што су токсични ефекти последица секундарних ефеката токсичности по мајку. На пример, уколико је супстанца веома токсична, код женке може доћи до појаве такве исцрпљености да је она неспособна да одгаја и доји младунце, па они остају без хране и умиру.
3.7.2.4. Токсичност за мајку
3.7.2.4.1. Током развојa јединке in utero и током ране фазе постнаталног развоја могу постојати токсични утицаји који се преносе са мајке било кроз неспецифичне механизме који су повезани са стресом и нарушавањем хомеостазе у мајчином организму или кроз специфичне механизме када интоксикована мајка преноси токсичност на своје младунце. Приликом тумачења утицаја супстанце на раст и развој у циљу њене класификације као супстанце која ремети раст и развој треба узети у обзир и могућ утицај токсичности по мајку. Ово је веома сложена одлука због неутврђене везе између токсичности по мајку и њеног утицаја на раст и развој. Стручна процена при утврђивању квалитета података који указују на удео токсичности по мајку у токсичном ефекту неке супстанце је кључна у класификацији те супстанце према токсичним ефектима на раст и развој. Како би се дошло до правилних закључака о класификацији супстанце потребно је најпре испитати утицај неке супстанце на ембрион/фетус, па тек онда приступити испитивању последица токсичности по мајку, као и осталих чинилаца који су могли имати утицаја на појаву оваквих eфеката.
3.7.2.4.2. На основу постојећих података, може се рећи да токсичност за мајку, у зависности од тежине, утиче на развој плода преко неспецифичних, секундарних механизама и доводи до појаве eфеката као што су смањена тежина фетуса, закаснело окоштавање, могућа ресорпција и одређене малформације код појединих врста животиња. Ограничен број студија које су спроведене са циљем да се установи веза између токсичности по мајку и утицаја на развој плода нису успеле да покажу доследну, поновљиву везу код одређене врсте. Утицаји на раст и развој који се јављају у присуству токсичности по мајку сматрају се јасним доказом токсичног ефекта супстанце на раст и развој пре и после рођења, осим уколико се од случаја до случаја може доказати да је утицај на раст и развој секундарна последица токсичности по мајку. Поред тога, класификација супстанце спроводи се уколико су код младунаца примећени значајни токсични ефекти, нпр. иреверзибилни ефекти као што су структурне промене, смрт ембриона/фетуса, значајни функционални недостаци после рођења.
3.7.2.4.3. Класификација супстанци које имају штетан ефекат на раст и развој само преко токсичности по мајку не треба аутоматски да се прекине, чак иако је доказан специфичан механизам којим се токсичност преноси са мајке. У таквим случајевима треба размислити о класификацији такве супстанце у категорију 2, пре него у категорију 1. Када је последица токсичног деловања супстанце смрт мајке или таква исцрпљеност да она више не може да доји своје младунце, онда токсични утицај на постнатални развој треба сматрати искључиво последицом токсичности по мајку и ову супстанцу не треба класификовати као супстанцу са токсичним ефектима на раст и развој плода. Класификацију супстанце не треба извршити у случајевима мањих развојних промена када се јављају само мање смањење тежине фетуса/младунаца или закаснело окоштавање које је у тесној вези са токсичношћу по мајку.
3.7.2.4.4. Подаци о показатељима за процену токсичности по мајку, ако су на располагању, треба да буду процењени на основу њихове статистичке или биолошке значајности као и на основу односа дозa‒одговор. Неки од показатеља за процену токсичности по мајку су:
– Смртност мајки (повећана смртност међу испитиваним женкама преставља доказ о токсичности по мајку уколико је ово повећање морталитета дозно зависно и ако се може приписати системској токсичности тестиране супстанце; смртност гравидних женки изнад 10% сматра се прекомерном и податке за ту дозу не би требало узимати у обзир за даљу процену),
– Индекс парења (бр. полно зрелих мужјака/број спарених животиња x100),(13)
– Индекс плодности (бр. оплођених женки/број парења x100),
– Трајање гравидитета (уколико је могуће израчунати),
– Телесна маса и промена телесне масе (податке о променама телесне масе и/или промени прилагођене телесне масе треба, када такви подаци постоје, укључити у податке који се користе за процену токсичних eфеката неке супстанце на мајку. Израчунавање прилагођене промене средње вредности телесне масе код женке, која представља разлику између телесне масе пре гравидитета и телесне масе током гравидитета када је наступила промена, умањена за тежину гравидне материце (са плодом/плодовима може да покаже да ли је дошло до промене тежине код женке или њене материце; код зечева повећање телесне тежине није поуздан показатељ токсичности по мајку јер су одступања у телесној тежини током гравидитета код зечева уобичајена),
– Узимање воде и хране, уколико је релевантно (праћење да ли постоји значајно повећање у узимању хране и воде код испитиваних женки у односу на контролну групу може значајно утицати на процену токсичних eфеката неке супстанце по гравидне женке, поготово када се испитивана супстанца даје преко хране или воде. Промене у количини хране или воде која се уноси треба посматрати у вези са променама телесне масе гравидних женки када се утврђује да ли примећени ефекти представљају последицу интоксикације или укуса испитиваног материјала у храни или води),
– Клиничке процене, укључујући клиничке знаке, маркере, хематолошке и биохемијске налазе (праћење повећане учесталости појаве значајних клиничких знакова тровања код испитиваних женки у односу на контролну групу је корисно код процене
––––––––
(13) Сматра се да на вредности индекса парења и индекса плодности могу утицати и мужјаци.
токсичних eфеката неке супстанце по мајку. Уколико оваква испитивања треба да представљају основу за процену токсичности за мајку, онда се у студијама обавезно наводе типови, учесталост, степен и трајање клиничких знакова. Клинички знаци тровања мајки подразумевају: кому, изнемоглост, повећану активност, губитак рефлекса усправљања, престанак покретљивости (атаксија) или отежано дисање),
– Post mortem подаци (повећана учесталост, односно озбиљност post mortem налаза може бити показатељ тровања гравидних женки. Они могу укључивати патоанатомске и патохистолошке податке или податке о тежини органа, укључујући и апсолутну тежину органа, однос тежине тела према тежини појединих органа или однос тежине органа и тежине мозга. Када постоје и хистопатолошки налази захваћених органа који указују на знатне промене тих органа код испитиваних гравидних женки у односу на контролну групу, то се сматра доказом токсичности по мајку).
3.7.2.5. Подаци добијени експерименталним путем и испитивањем на животињама
3.7.2.5.1. Доступне су бројне међународно прихваћене методе испитивања које укључују методе за испитивање развојне токсичности (нпр. OECD Упутство за испитивање 414) и методе за испитивање токсичности на једној или две генерације (нпр. OECD Упутство за испитивање 415, 416 и 443).
3.7.2.5.2. Резултати скрининг тестова (нпр. OECD Упутство за испитивање 421 – скрининг тестови токсичности по репродукцију или раст и развој и 422 - студије токсичности комбинованим, поновљеним дозама са скрининг тестовима токсичности по репродукцију кроз раст и развој) могу такође да се користе за потврду класификације, мада се резултати оваквих испитивања сматрају мање поузданим у односу на оне који су добијени потпуним испитивањем.
3.7.2.5.3. Штетни ефекти или промене, уочени при краткотрајним или дуготрајним понављаним дозама у испитивањима токсичности, за које се процени да ремете репродуктивну функцију и које се појављују у одсуству значајне опште токсичности, могу бити коришћени као основа за класификацију, нпр. хистопатолошке промене на полним жлездама.
3.7.2.5.4. Класификацији могу допринети докази добијени у in vitro тестовима или тестовима на организмима који нису сисари и изведени из тестова са сличним супстанцама на основу везе структуре и активности (SAR). У свим оваквим случајевима, користи се стручно мишљење за процену да ли су подаци одговарајући. Неодговарајући подаци не могу се користити као основа за класификацију.
3.7.2.5.5. Најбоље је да се у тестовима на животињама користе одговарајући путеви излагања супстанци који имају сличности са могућим путем излагања људи. У пракси, када се одређује токсичност за репродукцију, обично се користи перорални унос и оваква испитивања су обично погодна за процену ризика од токсичног ефекта на процес репродукције. Уколико ова испитивања недвосмислено показују да се механизам и начин дејства супстанце не односе на људе или ако су токсикокинетичке разлике тако јасне да је сигурно да се опасна својства супстанце неће испољити код људи, иако је у експерименталним условима таква супстанца показала штетне ефекте на репродукцију експерименталних животиња, супстанцу не треба класификовати.
3.7.2.5.6. Испитивања у којима се супстанца уноси интравенски или интраперитонеално, што доводи до изложености репродуктивних органа нереално високим дозама испитиване супстанце, или изазива локална оштећења ових органа, укључујући и њихову иритацију, објашњавају се са посебним опрезом, а оваква испитивања сама по себи нису основа за класификацију.
3.7.2.5.7. Постоји општа сагласност око граничне дозе изнад које се наступање штетног ефекта сматра да је ван критеријума за класификацију. У појединим упутствима за извођење испитивања наведене су граничне дозе, док се у другим наилази на препоруку да се по потреби примене веће дозе ако је очекивано излагање људи веће од одговарајуће границе изложености. Поред тога, захваљујући токсикокинетичким разликама међу врстама, утврђивање специфичних граничних доза може бити неодговарајуће у случајевима када су људи осетљивији на ефекте неке супстанце од испитиваних животиња.
3.7.2.5.8. Штетни ефекти на процес репродукције који се уочавају само код примене високих доза у испитивању на животињама (укључујући и она код којих долази до појаве изнемоглости, тежих облика губитка апетита, повећане смртности) не значе да ће та супстанца бити класификована, осим уколико не постоје и други подаци, нпр. токсико-кинетички који упућују на то да би људи могли бити подложнији њеном деловању него животиње, што би указало да је класификација потребна. За даља упутства у овој области видети одељак 3.7.2.4. овог прилога.
3.7.2.5.9. Да ли ће „гранична дозаˮ бити дата или не зависи од методе која се користи у испитивању, нпр. у OECD Упутству за испитивање токсичности при поновљеном дозирању перорално препоручује се гранична доза од 1000 mg/kg, осим у случају када очекивани хумани одговор указује да је потребна већа доза.
3.7.3. Критеријуми за класификацију смеша
3.7.3.1. Класификација смеше када су доступни подаци за све или само за неке њене састојке
3.7.3.1.1. Смеша се класификује као токсична по репродукцију ако је најмање један њен састојак класификован у категорију 1А или 1Б или категорију 2 супстанци са токсичним ефектом на репродукцију и ако је тај састојак смеше присутан у концентрацији изнад опште граничне концентрације из Табеле 3.7.2. која је дата у овом прилогу за категорије 1А или 1Б или за категорију 2.
3.7.3.1.2. Смеша се класификује као она која токсичност испољава на или преко лактације уколико је најмање један њен састојак тако класификован, а присутан је у смеши у концентрацији изнад опште граничне концентрације из Табеле 3.7.2. за додатну категорију за ефекте на или преко лактације.
Табела 3.7.2. Опште граничне концентрације састојака смеше класификованих као токсични по репродукцију или у односу на ефекте на лактацију или преко лактације, које повлаче класификацију те смеше
|
Састојак класификован као: |
Граничне концентрације за класификацију смеше као: |
|||
|
Категорија 1 токсично по репродукцију |
Категорија 2 токсично по репродукцију |
Додатна категорија за ефекте на или преко лактације |
||
|
Категорија 1А |
Категорија 1Б |
|||
|
Категорија 1А токсично по репродукцију |
≥ 0,3% (Напомена 1) |
- |
- |
|
|
Категорија 1Б токсично по репродукцију |
- |
≥ 0,3% (Напомена 1) |
- |
|
|
Категорија 2 токсично по репродукцију |
- |
- |
≥ 3,0% (Напомена 1) |
|
|
Додатна категорија за ефекте на и преко лактације |
- |
- |
- |
≥ 0,3% (Напомена 1) |
Напомена: Граничне концентрације наведене у овој табели односе се на супстанце у чврстом и течном стању (m/m), као и на гасове (V/V).
Напомена 1: Уколико је састојак смеше, који је класификован као токсичан по репродукцију Категорија 1 или Категорија 2, или класификован у односу на ефекте на или преко лактације, присутан у концентрацији ≥ 0,1%, безбедносни лист за смешу мора да буде доступан на захтев.
3.7.3.2. Класификација смеше када су доступни подаци за комплетну смешу
3.7.3.2.1. У појединим случајевима, за класификацију се могу користити подаци о смешама добијени у испитивањима када оне показују ефекте који нису уочени приликом испитивања појединачних састојака. Резултати испитивања који се односе на саму смешу као целину приказују се тако да је јасно да се на основу њих може извршити класификација и то узимајући у обзир дозу и друге факторе као што су: трајање, посматрање, осетљивост и статистичка анализа испитивања репродуктивног система. Одговарајућа документација која прати одлуку о класификацији треба да буде сачувана и доступна у случају да је потребна накнадна провера одлуке.
3.7.3.3. Класификација смеше када нису доступни подаци за комплетну смешу: Начела премошћавања
3.7.3.3.1. У складу са одредбама одељка 3.7.3.2.1, када сама смеша није испитана ради утврђивања њене токсичности по репродукцију, али постоји довољно података који се тичу појединачних састојака и сличних тестираних смеша тако да се степен могуће опасности може правилно одредити, ове податке треба користити на основу правила за премошћавање датих у одељку 1.1.3. овог прилога
3.7.4. Елементи обележавања
3.7.4.1. Елементи обележавања за супстанце или смеше које испуњавају критеријуме за класификацију у ову класу опасности дати су у Табели 3.7.3. која је дата у овом прилогу.
Табела 3.7.3. Елементи обележавања за токсично по репродукцију

3.8. Специфична токсичност за циљни орган – једнократна изложеност
3.8.1. Дефиниција и општа упутства
3.8.1.1. Специфична токсичност за циљни орган - једнократна изложеност јесу специфични, нелетални токсични ефекти на циљне органе који настају након једнократног излагања супстанци или смеши. Укључени су сви значајни ефекти на здравље који могу нарушити функцију, реверзибилно или иреверзибилино, тренутно и/или одложено, а нису посебно обрађени у одељцима 3.1. до 3.7. и одељку 3.10. овог прилога (видети одељак 3.8.1.6. овог прилога).
3.8.1.2. Класификација супстанци или смеша као специфично токсичних за циљни орган (једнократна изложеност) идентификује их као специфично токсичне за циљни орган и као потенцијално штетне по здравље људи који су изложени.
3.8.1.3. Ови штетни ефекти по здравље људи који настају после једнократне изложености укључују карактеристичне токсичне ефекте на људе или токсиколошки значајне промене функције или морфологије ткива/органа или доводе до озбиљних промена биохемијских или хематолошких параметара код експерименталних животиња, који су релевантни за здравље људи. Подаци о деловању на људе су најважнији чиниоци за класификацију.
3.8.1.4. Приликом процене узимају се у обзир не само значајне промене у једном органу или биолошком систему, већ и опште промене мањег интензитета које захватају више органа.
3.8.1.5. Специфична токсичност за циљни орган може се појавити након било ког пута излагања од значаја за људе, нпр. перорално, дермално или инхалационо.
3.8.1.6. Специфична токсичност за циљни орган – вишекратна изложеност је обрађена у одељку 3.9. овог прилога, па су такви специфишни токсични ефекти изузети из овог одељка. Остали специфични токсични ефекти набројани у даљем тексту, обрађени су посебно, па су такође изузети из овог одељка:
1) акутна токсичност (одељак 3.1. овог прилога);
2) корозија/иритација коже (одељак 3.2. овог прилога);
3) тешко оштећење/иритација ока (одељак 3.3. овог прилога);
4) сензибилизација респираторних органа или коже (одељак 3.4. овог прилога);
5) мутагеност герминативних ћелија (одељак 3.5. овог прилога);
6) карциногеност (одељак 3.6. овог прилога);
7) токсичност за репродукцију (одељак 3.7. овог прилога) и
8) токсичност услед аспирације (одељак 3.10. овог прилога).
3.8.1.7. Класа опасних материја Специфична токсичност за циљни орган – једнократна изложеност подељена је на :
– специфичну токсичност за циљни орган – једнократна изложеност, категорија 1 и 2;
– специфичну токсичност за циљни орган – једнократна изложеност, категорија 3.
3.8.2. Критеријуми за класификацију супстанци
3.8.2.1. Класификација супстанце у категорију 1 и 2 специфичне токсичности за циљни орган (једнократна изложеност)
3.8.2.1.1. Супстанце са тренутним и одложеним дејством класификују се у оквиру различитих категорија опасности на основу стручне процене и утврђивања квалитета података о дејству супстанце, као и препоручених вредности (видети одељак 3.8.2.1.9. овог прилога). Супстанце се класификују у категорију 1 или 2 у зависности од њихове природе и eфеката које изазивају (Табела 3.8.1. која је дата у овом прилогу).
Табела 3.8.1. Критеријуми за специфичну токсичност за циљни орган – једнократна изложеност
|
Категорија опасности |
Критеријуми |
|
Категорија 1 |
Супстанце које доводе до знатних токсичних ефеката код људи или за које се, на основу експеримената на животињама, претпоставља да могу да изазову јаке токсичне ефекте код људи после једнократне изложености. Супстанце се класификују у категорију 1 специфичне токсичности за циљни орган (једнократна изложеност) на основу: 1) поузданих и квалитетних доказа код људи или података из епидемиолошких студија или 2) одговарајућих испитивања на експерименталним животињама где су ове супстанце у малим концентрацијама довеле до значајних токсичних eфеката. Препоручене вредности доза/концентрација дате су у одељку 3.8.2.1.9. овог прилога и користе се за утврђивање квалитета података за класификацију супстанци. |
|
Категорија 2 |
Супстанце за које се на основу експеримената на животињама може претпоставити да могу имати штетно дејство на људско здравље после једнократног излагања. Супстанце се класификују у категорију 2 специфичне токсичности за циљни орган (једнократна изложеност) на основу експеримената на животињама у којима су уочени значајни токсични ефекти, релевантни за људско здравље, изазвани излагањем умереним концентрацијама. Препоручене вредности доза/концентрација које треба користити у испитивању дате су у наставку (видети одељак 3.8.2.1.9. овог прилога) како би се олакшала класификација. У изузетним случајевима, подаци добијени из искуства на људима могу послужити да се нека супстанца класификује у категорију 2 (видети одељак 3.8.2.1.9. овог прилога). |
|
Категорија 3 |
Пролазни ефекти на циљни орган. Постоје супстанце/смеше које изазивају одређене ефекте на циљном органу, али се на основу тога не могу класификовати у категорију 1 или 2. То су ефекти који мењају функцију људских органа у кратком временском периоду после излагања дејству супстанце/смеше, али од којих се човек може опоравити без значајних последица. Ова категорија опасности подразумева само наркотичке ефекте или иритацију респираторних органа. Супстанце и смеше се класификују у ову категорију опасности на основу посебних ефеката како је објашњено у одељку 3.8.2.2. овог прилога. |
Напомена: Треба настојати да се одреди примарни циљни орган токсичности и у складу са тим класификовати, као нпр. супстанце са хепатотоксичним дејством, са неуротоксичним дејством и слично. Треба пажљиво анализирати све податке и кад је могуће искључити секундарне ефекте (супстанце са хепатотоксичним дејством могу имати секундарне ефекте на нервном или гастроинтестиналном систему).
3.8.2.1.2. Потребно је одредити и релевантан пут излагања којим класификована супстанца остварује своја токсична дејства.
3.8.2.1.3. Класификација се врши на основу стручне процене (одељак 1.1.1. овог прилога), утврђивањем квалитета свих података, узимајући у обзир упутства која су дата у даљем тексту.
3.8.2.1.4. Квалитет свих података (одељак 1.1.1. овог прилога), укључујући и инциденте код људи, епидемиолошка, испитивања и испитивања на животињама, служи да се потврде специфични токсични ефекти супстанце за циљни орган који утичу на класификацију.
3.8.2.1.5. Подаци потребни за процену специфичне токсичности за циљни орган могу се односити на једнократну изложеност људи код куће, на радном месту или у окружењу или на истраживања на животињама. Стандардна испитивања на животињама изводе се на пацовима или мишевима и подразумевају испитивања акутне токсичности које укључују клиничка посматрања и детаљне макроскопске и микроскопске прегледе који треба да открију токсично деловање на циљне органе или ткива ако они постоје. Резултати испитивања акутне токсичности спроведене на другим врстама животиња такође могу обезбедити релевантне податке.
3.8.2.1.6. У изузетним случајевима, поједине супстанце са специфичном токсичношћу за циљни орган могу се класификовати у категорију 2, на основу стручне процене налаза код људи и то:
1) када налази добијени код људи нису довољни да би супстанца била класификована у категорију 1 и/или
2) на основу природе и интензитета ефеката.
Дозе, односно концентрације код људи не треба узимати у обзир при класификацији и сви подаци добијени испитивањима на животињама треба да буду у сагласности са класификацијом у категорију 2. Уколико постоје подаци из испитивања на животињама који указују на класификацију у категорију 1, супстанцу треба класификовати у категорију 1.
3.8.2.1.7. Ефекти који се узимају у обзир за класификацију у категорије 1 и 2 специфичне токсичности за циљни орган (једнократна изложеност).
3.8.2.1.7.1. Класификација се врши на основу података који доводе у везу једнократну изложеност супстанци са очигледним и карактеристичним токсичним ефектима.
3.8.2.1.7.2. Подаци о деловању супстанце на људе добијени из искуства или инцидената, обично су ограничени на извештаје о штетним последицама по здравље људи, често с непоузданим подацима о условима изложености и не могу да обезбеде довољно научних података који се могу добити у добро изведеним испитивањима на животињама.
3.8.2.1.7.3. Подаци добијени испитивањима на животињама могу пружити много више детаља у облику клиничких посматрања, микороскопских и макроскопских патолошких прегледа, када се често открију опасности од неке супстанце, које не угрожавају живот, али које могу да укажу на функционални поремећај. Сви расположиви подаци и релевантност за људско здравље узимају се у обзир приликом класификације, што подразумева и следеће ефекте на људе и/или животиње:
1) обољевање које је последица једнократне изложености;
2) значајне функционалне промене респираторног система које нису пролазне природе, централног и периферног нервног система или других органа или органских система, укључујући знаке депресије централног невног система или ефекте на поједина чула (као што су чуло вида, слуха и мириса);
3) свака постојана и значајна промена биохемијских или хематолошких параметара или промене уочене при анализи мокраће;
4) знатна оштећења органа која су уочена при патоанатомском прегледу и/или касније потврђена микроскопским прегледом;
5) мултифокалне или дифузне некрозе, фиброзе или формирања гранулома у виталним органима који имају способност регенерације;
6) морфолошке промене које су потенцијално реверзибилне, али пружају јасан доказ о поремећају функције органа;
7) докази о значајном изумирању ћелија (где спада и дегенерација ћелија и смањење њиховог броја) код виталних органа који немају способност регенерације.
3.8.2.1.8. Ефекти на основу којих се не може извршити класификација супстанце у категорије 1 и 2 специфичне токсичности за циљни орган (једнократна изложеност).
Понекад се могу уочити ефекти одређених супстанци који не оправдавају њихову класификацију. Такви ефекти код људи и/или код животиња између осталог укључују:
1) клиничко запажање или мале промене телесне масе, промене у уношењу хране и воде, који могу имати токсиколошки значај, али сами по себи не указују на значајну токсичност;
2) мање промене у биохемијским и хематолошким параметрима и промене уочене при анализи мокраће и/или пролазне ефекте, када су такве промене и ефекти од сумњивог или минималног токсиколошког значаја;
3) промене у маси органа без доказа о поремећају функције органа;
4) реакције прилагођавања за које се не сматра да су токсиколошки битне;
5) механизми токсичности супстанци специфични за врсту, тј. када је са сигурношћу доказано да ефекти нису релевантни за људе.
3.8.2.1.9. Препоручене вредности за класификацију у категорије 1 и 2 специфичне токсичности за циљни орган (једнократна изложеност) на основу података из испитивања на животињама.
3.8.2.1.9.1. Како би се олакшало доношење одлуке о класификацији супстанце (у категорију 1 или категорију 2 специфичне токсичности за циљни орган – једнократна изложеност), одређене су препоручене вредности које се узимају у обзир за разматрање дозе, односно концентрације супстанце која доводи до значајних утицаја на здравље. Основни разлог за увођење ових препоручених вредности је чињеница да све супстанце имају могуће токсично дејство и да постоји одређена доза/концентрација изнад које се њена токсичност испољава.
3.8.2.1.9.2. Када се у испитивањима на животињама уочи токсично дејство које је значајно за класификацију, разматрање доза, односно концентрација при којима се то дејство испољило у поређењу са препорученим вредностима, обезбеђује корисне податке на основу којих се одлучује да ли супстанцу треба или не треба класификовати (јер су токсични ефекти последица штетних својстава саме супстанце, али и њене дозе/концентрације).
3.8.2.1.9.3. Опсег препоручених вредности (С) за излагање једној дози која је довела до значајног нелеталног токсичног ефекта је опсег који се примењује за акутну токсичност, као што је наведено у Табели 3.8.2. која је дата у овом прилогу.
Табела 3.8.2. Опсег препоручених вредности за специфичну токсичност за циљни орган ‒ једнократна изложеност
|
Опсег препоручених вредности за |
||||
|
Пут излагања |
Јединице |
Категорија 1 |
Категорија 2 |
Категорија 3 |
|
Перорално (пацов) |
mg/kg телесне масе |
C ≤ 300 |
2000 ≥ C > 300 |
не примењују се препоручене вредности |
|
Дермално (пацов или зец) |
mg/kg телесне масе |
C ≤ 1000 |
2000 ≥ C > 1000 |
|
|
Инхалација гаса (пацов) |
ppmV/4h |
C ≤ 2500 |
5000 ≥ C > 2500 |
|
|
Инхалација испарења (пацов) |
mg/l/4h |
C ≤ 10 |
20 ≥ C > 10 |
|
|
Инхалација прашине, магле, дима (пацов) |
mg/l/4h |
C ≤ 1,0 |
5,0 ≥ C > 1,0 |
|
Напомене:
1) Ове препоручене вредности и њихов опсег дати у Табели 3.8.2. треба само да буду смернице, тј. да буду употребљене у оквиру утврђивања квалитета података и да помогну у доношењу одлуке о класификацији. Оне не представљају стриктне вредности.
2) Овакве вредности не постоје за категорију 3 јер се класификација врши, пре свега, на основу података који се односе на људе. Подаци који потичу од испитивања на животињама, ако постоје, треба да буду укључени у поступак утврђивања квалитета података о деловању неке супстанце.
3.8.2.1.10. Додатна упутства
3.8.2.1.10.1. Када је супстанца окарактерисана само на основу података на животињама (типично за нове супстанце, али и за многе већ познате), процес класификације подразумева упућивање на препоручене дозе, односно концентрације као важан елеменат за процену квалитета података.
3.8.2.1.10.2. Када постоје добро поткрепљени подаци о специфичној токсичности супстанце за циљни орган при једнократној изложености код људи, таква супстанца треба да буде класификована. Позитивни подаци код људи, без обзира на дозе, имају веће вредности у смислу класификације него подаци добијени испитивањем на животињама. Ако нека супстанца није била класификована јер постојећи подаци нису указивали на специфичну токсичност за циљни орган код људи, али у међувремену постану доступни подаци из инцидента који указују да та супстанца има специфичну токсичност за циљни орган, онда она треба да се класификује.
3.8.2.1.10.3. Супстанцу која није испитана у смислу специфичне токсичности за циљни орган треба класификовати, ако је то могуће, на основу података о односу структуре и активности и на основу стручне процене података о структурно сличној супстанци која је раније била класификована и на основу додатних чинилаца, као што је нпр. формирање заједничких, за токсичност битних метаболита.
3.8.2.1.10.4. Концентрације засићених испарења такође треба уврстити у елементе за класификацију ради заштите здравља људи и веће безбедности
3.8.2.2. Супстанце из категорије 3: Пролазни ефекти на циљни орган
3.8.2.2.1. Критеријуми за класификацију супстанце као иритативне за респираторне органе.
Критеријуми за класификацију супстанци у оквиру категорије 3 специфичне токсичности за циљни орган (једнократна изложеност) као иритативне за респираторне органе су следећи:
1) иритативни ефекти на респираторне органе (ограничено црвенило, едем, свраб и/или бол), који ремете функцију са симптомима као што су кашаљ, бол, гушење и сметње дисања. Ова процена заснована је првенствено на подацима на људима;
2) субјективно праћење дејства може бити подржано и мерењем иритације респираторног тракта (RTI) (као што су електрофизиолошка реакција, биомаркери инфламације у назалним или бронхоалвеоларним секретима);
3) симптоми уочени код људи треба да буду својствени широј популацији изложеној дејству неке супстанце, а не изоловане реакције преосетљивости или одговор изазван само код појединаца са преосетљивим дисајним путевима. Недовољно јасни извештаји који говоре о „иритацијиˮ треба да буду одбачени јер се ови термини користе за различите осећаје као што су мириси, непријатан укус, осећај надражености и сувоћа, који не спадају у типичне симптоме иритације респираторних органа на основу којих би се извршила класификација;
4) у овом тренутку не постоје валидирани тестови на животињама која могу да мере иритацију респираторног тракта (RTI), међутим корисни подаци могу се добити на основу једнократног или поновљеног испитивања инхалационе токсичности. На пример, испитивање на животињама може да обезбеди корисне податке о клиничким знацима токсичности (отежано дисање, ринитис итд.) и хистопатолошке податке (нпр. хиперемија, едем, минимална инфламација, згуснута слуз) које су реверзибилне и могу да буду одраз горе описаних клиничких симптома. Оваква испитивања на животињама треба користити у процени квалитета података;
5) ова класификација је прикладна само у случају када нису примећена озбиљнија оштећења органа, нпр. респираторног система.
3.8.2.2.2. Критеријуми за класификацију супстанци на основу наркотичког дејства.
Критеријуми за класификацију супстанци у оквиру категорије 3 на основу њеног наркотичког дејства су следећи:
1) депресија централног нервног система укључујући наркотичке ефекте код људи као што су: поспаност, сан, смањена будност, губитак рефлекса, недостатак координације и вртоглавица. Ова дејства могу се манифестовати и као јака главобоља или мучнина и могу довести до лошег расуђивања, несвестице, нервозе, умора, поремећаја памћења, поремећаја опажања и координације, поремећаја у времену реакције или поспаности;
2) код животиња симптоми наркотичког дејства супстанце су летаргија, лоша координација, губитак рефлекса усправљања и престанак кретања. Уколико ова дејства немају пролазни карактер, супстанцу која их је изазвала треба класификовати у категорију 1 или 2 специфичне токсичности за циљне органе - једнократна изложеност.
3.8.3. Критеријуми за класификацију смеша
3.8.3.1. Смеше се класификују на основу истих критеријума који важе и за супстанце или на начин који је описан у даљем тексту. Као и супстанце, смеше треба класификовати на основу специфичне токсичности за циљни орган после једнократне изложености.
3.8.3.2. Класификација смеше када су доступни подаци за комплетну смешу
3.8.3.2.1. Када су из искуства на људима или из одговарајућих испитивања на животињама доступни поуздани и квалитетни подаци који се односе на смешу, као што је описано код критеријума за класификацију, онда се смеша класификује на основу утврђивања квалитета ових података (одељак 1.1.1.4. овог прилога). Посебну пажњу треба обратити на процену података о смешама како дозе, трајање, праћење или анализе не би учиниле такве резултате неупотребљивим.
3.8.3.3. Класификација смеше када нису доступни подаци за комплетну смешу: Начела премошћавања
3.8.3.3.1. Када сама смеша није испитана ради утврђивања њене специфичне токсичности за циљни орган, али има довољно података о појединим састојцима и сличним већ испитаним смешама, да би се опасност од смеше могла одговарајуће окарактерисати, ови се подаци користе у складу са принципима премошћавања који су описани у одељку 1.1.3. овог прилога.
3.8.3.4. Класификација смеше када су доступни подаци за све или само за неке њене састојке
3.8.3.4.1. Када нема поузданих доказа или података о испитивању одређене смеше, и не могу се користити ни начела премошћавања ради њене класификације, онда се класификација смеше заснива на класификацији супстанци од којих се састоји. У овом случају, смеша се класификује као специфично токсична за циљни орган (навести орган), након једнократног излагања, када је барем један њен састојак класификован у категорију 1 или 2 специфичне токсичности за циљни орган (једнократна изложеност) и присутан је у концентрацији која је једнака или већа од одговарајуће опште граничне концентрације за категорију 1 и 2, респективно, дате у Табели 3.8.3. овог прилога.
3.8.3.4.2. Опште граничне концентрације и класификација прикладно се примењују на једнократну изложеност супстанци са специфичном токсичношћу за циљни орган.
3.8.3.4.3. Смеше треба независно класификовати у једну или обе, једнократну и вишекратну токсичност.
Табела 3.8.3. Опште граничне концентрације за састојке смеше класификоване као специфично токсичне за циљни орган, које активирају класификацију смеше у категорију 1 или 2
|
Класификација састојка |
Опште граничне вредности које активирају класификацију смеше |
|
|
Категорија 1 |
Категорија 2 |
|
|
Категорија 1 Специфична токсичност за циљни орган |
концентрација ≥ 10% |
1,0% ≤ концентрацијa < 10% |
|
Категорија 2 Специфична токсичност за циљни орган |
концентрација ≥ 10% (Напомена 1) |
|
Напомена 1: Уколико је неки састојак смеше са специфичном токсичношћу за циљни орган из категорије 2 присутан у смеши у концентрацији изнад 1,0%, безбедносни лист за смешу доступан је на захтев.
3.8.3.4.4. Посебну пажњу треба обратити ако се у смеши налазе токсични састојци који делују на више од једног система органа и треба узети у обзир њихову потенцијацију или синергистичке интеракције јер поједине супстанце могу изазвати токсичност за циљни орган при концентрацији <1% када неки други састојак смеше појачава његово токсично деловање.
3.8.3.4.5. Посебну пажњу треба обратити при екстраполацији токсичности смеше која садржи састојак из категорије 3. Одговарајућа општа гранична концентрација је 20%; ипак, она може бити виша или нижа у зависности од састој(а)ка из категорије 3 и тога да се нека дејства, као што је иритација респираторног тракта, можда неће појавити испод одређене концентрације, док се друга, као што је наркотичко дејство, могу појавити испод ове вредности од 20%. У овом случају потребна је стручна процена.
Иритација респираторних органа и наркотички ефекат посебно се оцењују у складу са критеријумима наведеним у одељку 3.8.2.2. овог прилога. Када се врши класификација за ове опасности, допринос сваког састојка сматра се адитивним, осим уколико постоје докази да ефекти нису адитивни.
3.8.3.4.6. У случајевима у којима се примењује адитивни приступ за састојке из Категорије 3, релевантни састојци смеше су они који су присутни у концентрацији која је већа или једнака 1 % (масени проценти за чврсто стање, течности, прашину, маглу и паре и запремински проценти за гасове), осим ако постоји разлог за сумњу да је састојак који је присутан у концентацији мањој од 1 % и даље релевантан за класификацију смеше у односу на иритацију респираторног тракта или наркотичке ефекте.
3.8.4. Елементи обележавања
3.8.4.1. Елементи обележавања за супстанце или смеше које испуњавају критеријуме за класификацију у ову класу опасности дати су у Табели 3.8.4. која је дата у овом прилогу.
Табела 3.8.4. Елементи обележавања за специфичну токсичност за циљни орган након једнократног излагања

3.9. Специфична токсичност за циљни орган – вишекратна изложеност
3.9.1. Дефиниција и општа упутства
3.9.1.1. Специфична токсичност за циљни орган – вишекратна изложеност јесу специфични токсични ефекти на циљне органе који настају након вишекратног излагања супстанци или смеши. Укључени су сви значајни ефекти на здравље који могу да наруше функцију, реверзибилни и иреверзибилни, тренутни и/или одложени. Међутим, други специфични токсични ефекти који су посебно обрађени у одељцима 3.1. до 3.8. и 3.10. овог прилога, овде нису укључени.
3.9.1.2. Класификација супстанце или смеше као токсичне за циљни орган (вишекратна изложеност) идентификује je као специфично токсичну за циљни орган и као потенцијално штетну по здравље људи који су изложени.
3.9.1.3. Ова штетни ефекти по здравље обухватају токсичне ефекте на људе или експерименталне животиње, токсиколошки значајне промене функције или морфологије ткива или органа или доводе до озбиљних промена биохемијских или хематолошких параметара код експерименталних животиња који су релевантни за здравље људи.
3.9.1.4. Приликом процене узимају се у обзир не само значајне промене у једном органу или биолошком систему, већ и опште промене мање тешке природе које захватају више органа.
3.9.1.5. Специфична токсичност за циљни орган може може се појавити након било ког пута излагања од значаја за људе, тј. перорално, дермално или инхалационо.
3.9.1.6. Нелетални токсични ефекти на поједине органе после једнократне излозености класификују се како је описано за Специфичну токсичност за циљни орган – једнократна изложеност (одељак 3.8. овог прилога) и стога су изузети из овог одељка.
3.9.2. Критеријуми за класификацију супстанци
3.9.2.1. Супстанце се класификују у категорије специфичне токсичности за циљни орган – вишекратна изложеност на основу стручне процене и утврђивања квалитета података као и препоручених вредности које узимају у обзир трајање изложености и дозе, односно концентрације која има токсичне ефекте (видети одељак 3.9.2.9. овог прилога). Супстанце се потом класификују у категорију 1 или 2 у зависности од природе и интензитета ефеката које изазивају (Табела 3.9.1. која је дата у овом прилогу).
Табела 3.9.1. Критеријуми за специфичну токсичност за циљни орган – вишекратна изложеност
|
Категорија опасности |
Критеријуми |
|
Категорија 1 |
Супстанце које доводе до знатних токсичних ефеката код људи и за које се на основу експеримената на животињама предпоставља да могу да изазову јаке токсичне ефекте код људи после вишекратне изложености. Супстанце се класификују у категорију 1 специфичне токсичности за циљни орган (вишекратна изложеност) на основу: 1) поузданих и квалитетних доказа код људи или података из епидемиолошких студија или 2) одговарајућих испитивања на животињама где су ове супстанце у малим концентрацијама довеле до значајних, односно озбиљних токсичних ефеката релевантних за људско здравље. Препоручене вредности доза, односно концентрација дате су у одељку 3.9.2.9. овог прилога и треба их користити за утврђивање квалитета података за класификацију супстанци. |
|
Категорија 2 |
Супстанце за које се на основу експеримената на животињама претпоставља да могу имати штетне ефекте на здравље људи после вишекратне изложености. Супстанце се класификују у категорију 2 специфичне токсичности за циљни орган (вишекратна изложеност) на основу експеримената на животињама у којима су уочени значајни токсични ефекти, релевантни за људско здравље, изазвани излагањем умереним концентрацијама. Препоручене вредности доза, односно концентрација дате су у одељку 3.9.2.9. овог прилога како би се олакшала класификација. У изузетним случајевима, подаци добијени код људи могу послужити да се нека супстанца класификује у категорију 2 (видети одељак 3.9.2.6. овог прилога). |
Напомена: Настоји се да се одреди примарни циљни орган токсичности и у складу са тим класификовати, као нпр. супстанце са хепатотоксичним дејством, са неуротоксичним дејством и слично. Пажљиво се анализирају сви подаци и, кад је то могуће, искључују секундарни ефекти (супстанце са хепатотоксичним дејством могу имати секундарне ефекте на нервном или гастроинтестиналном систему).
3.9.2.2. Треба одредити битан пут излагања којим класификована супстанца изазива своја токсична дејства.
3.9.2.3. Класификација се врши на основу стручне процене (одељак 1.1.1. овог прилога), на основу квалитета свих података укључујући и упутство за класификацију дато у одељку 3.9.2.4. овог прилога.
3.9.2.4. Квалитет свих података (одељак 1.1.1. овог прилога), укључујући и инциденте код људи, епидемиолошка и испитивања на животињама, служи да се потврде специфични токсични ефекти супстанце за циљни орган који су битни за класификацију. Користе се и подаци из области индустријске токсикологије сакупљани током година. Процена се базира на свим постојећим подацима, укључујући објављене студије и додатне прихватљиве податке.
3.9.2.5. Подаци потребни за процену специфичне токсичности за циљни орган добијају се или из вишекратне изложености људи код куће, на радном месту или у окружењу или из испитивања на животињама. Стандардна испитивања на пацовима или мишевима која обезбеђују ове податке трају 28 или 90 дана или током њиховог животног циклуса (до две године) и укључују хематолошка, клиничко-биохемијска и детаљне макроскопске и микроскопске прегледе у циљу одређивања токсичних eфеката на циљна ткива/органе. Резултати испитивања после поновљеног дозирања на другим животињским врстама такође могу обезбедити релевантне податке. И друга испитивања после дуготрајне изложености, као што су испитивања карциногености, неуротоксичности или токсичности по репродукцију, могу такође обезбедити податке о специфичној токсичности за циљни орган који би се могли користити у процени за класификацију.
3.9.2.6. У изузетним случајевима, на основу стручне процене, поједине супстанце са специфичном токсичношћу за циљни орган, на основу налаза код људи, могу се класификовати у категорију 2:
1) када налази добијени код људи нису довољни да би супстанца била класификована у категорију 1 и/или
2) на основу природе и интензитета ефеката.
Дозе, односно концентрације код људи не треба узимати у обзир при класификацији и сви подаци добијени у испитивањима на животињама треба да буду одговарајући за класификацију у категорију 2. Ако неки од података из испитивања на животињама указују да је одговарајућа класификација у категорију 1, супстанцу треба класификовати у категорију 1.
3.9.2.7. Ефекти који се узимају у обзир у поступку класификације у категорије специфичне токсичности за циљни орган - вишекратна изложеност.
3.9.2.7.1. Класификација супстанци врши се на основу поузданих података који доводе у везу вишекратну изложеност са очигледним и карактеристичним токсичним eфектима супстанце.
3.9.2.7.2. Подаци о деловању супстанце на људе добијени из искуства или инцидената, обично су ограничени на извештаје о штетним последицама по здравље људи, често су непоуздани у погледу о услова изложености и не обезбеђују довољно научних података који се добијају добро изведеним испитивањима на животињама.
3.9.2.7.3. Подаци добијени у испитивањима на животињама могу пружити много више детаља, у виду клиничких посматрања, хематолошких, клиничко-биохемијсих, микроскопских и макроскопских патолошких прегледа у којима се често идентификују опасности од неке супстанце, које не угрожавају живот, али које могу да укажу на функционални поремећај. Сви расположиви подаци и релевантност за људско здравље узимају се у обзир приликом класификације укључујући, између осталих, и следеће ефекте на људе и/или животиње:
1) обољевање или смрт као последица вишекратне или дуготрајне изложености. Обољевање или смрт може бити резултат вишекратне изложености, чак и релативно ниским дозама, односно концентрацијама, услед биоакумулације супстанце или њених метаболита, односно због засићења процеса детоксикације услед поновљене изложености супстанци или њеним метаболитима;
2) значајне функционалне промене у централном или периферном нервном систему или другим системима органа, укључујући знаке депресије централног нервног система и ефекте на посебна чула (као што су чуло вида, слуха и мириса);
3) свака постојана и значајна промена клиничко-биохемијских, хематолошких или параметара анализе мокраће;
4) знатно оштећење органа уочено при патоанатомском прегледу и/или касније потврђено микроскопским прегледом;
5) мултифокална или дифузна некроза, фиброза или формирање гранулома у виталним органима који имају способност регенерације;
6) морфолошке промене које су потенцијално реверзибилне, али пружају јасан доказ о поремећају функције органа (нпр. тешка масна дегенерација јетре);
7) докази о значајном изумирању ћелија (укључујући дегенерацију ћелија и смањење њиховог броја) код виталних органа који немају способност регенерације.
3.9.2.8. Ефекти на основу којих се не може извршити класификација супстанце у категорије 1 и 2 специфичне токсичности за циљни орган после вишекратне изложености:
3.9.2.8.1. Понекад се могу уочити ефекти одређених супстанци код људи или животиња који не оправдавају класификацију. Такви ефекти укључују и:
1) клиничко запажање или незнатне промене у повећању телесне масе, промене у уносу хране или воде, који имају токсиколошки значај али сами по себи не указују на „значајнуˮ токсичност;
2) незнатне промене у клиничко-биохемијским, хематолошким или параметрима анализе мокраће, односно пролазни ефекти, када су такве промене и ефекти од сумњивог или минималног токсиколошког значаја;
3) промене у маси органа без доказа о поремећају функције органа;
4) реакције прилагођавања за које се не сматра да су токсиколошки битне;
5) механизме токсичности супстанци који су специфични за врсту, тј. када је са сигурношћу доказано да ефекти нису релевантни за људе, онда класификација није оправдана.
3.9.2.9. Препоручене вредности за класификацију у категорије 1 и 2 специфичне токсичности за циљни орган (вишекратна изложеност) на основу података из испитивања на животињама
3.9.2.9.1. У испитивањима на животињама, немогуће је ослонити се само на посматрање ефеката без података о дужини изложености током експеримента и дозе/концентрације, јер се тиме изузимају основне поставке токсикологије, тј. све супстанце могу да буду токсичне, а доза/концентрација и дужина излагања су чиниоци који одређују токсичност. У већини експеримената на животињама користе се горње граничне вредности доза.
3.9.2.9.2. Да би се олакшало доношење одлуке да ли треба класификовати супстанцу и у коју категорију (категорија 1 или категорија 2), дате су препоручене вредности дозе, односно концентрације супстанце ради разматрања доза/концентрација за које је показано да значајно утичу на здравље.
Основни разлог за увођење ових препоручених вредности је чињеница да све супстанце могу бити токсичне и да постоји одређена доза/концентрација изнад које се токсичност испољава.
Испитивања на животињама применом поновљених доза намењена су да изазову токсичне ефекте како би се постигао циљ ових испитивања и да већина студија открије неко токсично дејство супстанце бар при примени највиших доза. Не одлучује се само какве ефекте супстанца може да изазове, већ и на којим нивоима доза/концентрација и колико су ови ефекти релевантни за људе.
3.9.2.9.3. Када се у испитивањима на животињама уочи значајно токсично дејство које захтева класификацију, разматрање дужине изложености у експерименту и доза, односно концентрација при којима су та дејства уочена у поређењу са препорученим вредностима обезбеђује корисне податке на основу којих се може донети одлука да ли супстанцу треба или не треба класификовати (јер су токсични ефекти последица штетних својстава саме супстанце, али и дужине изложености и дозе, односно концентрације).
3.9.2.9.4. На одлуку да ли неку супстанцу треба класификовати може утицати и податак о препорученој дози, односно концентрацији при којој или испод које се не уочава значајно токсично дејство.
3.9.2.9.5. Ове препоручене вредности односе се на дејства која су запажена при стандардним 90-то дневним студијама токсичности спроведеним на пацовима. Ове вредности могу послужити као основа за извођење одговарајућих препоручених вредности у студијама токсичности за дужу или краћу изложеност, екстраполацијом времена изложености у дозу слично Хаберовом правилу о инхалацији по коме је доза са ефектом директно пропорционална концентрацији супстанце и дужини изложености. Процену треба вршити од случаја до случаја, нпр. вредности за 28-дневне студије добиће се тако што се препоручене вредности помноже фактором три.
3.9.2.9.6. Стога се класификација у категорију 1 примењује када се значајни токсични ефекти, уочени после вишекратне изложености у 90-дневној студији спроведеној на експерименталним животињама, појављују на нивоу или испод препоручених вредности које су дате у Табели 3.9.2. која је дата у овом прилогу.
Табела 3.9.2. Препоручене вредности за класификацију супстанци у категорију 1 специфичне токсичности за циљни орган – вишекратна изложеност
|
Пут излагања |
Јединице |
Препоручене вредности (доза/концентрација) |
|
Перорално (пацов) |
mg/kg т.м. |
C ≤ 10 |
|
Дермално (пацов или зец) |
mg/kg т.м. |
C ≤ 20 |
|
Инхалационо (пацов) гас |
ppmV/6h/дан |
C ≤ 50 |
|
Инхалационо (пацов) паре |
mg/l/6h/дан |
C ≤ 0,2 |
|
Инхалационо (пацов) прашина/магла/дим |
mg/l/6h/дан |
C ≤ 0,02 |
3.9.2.9.7. Класификација у категорију 2 се примењује када се значајни токсични ефекти уочени после вишекратне изложености у 90-дневној студији спроведеној на експерименталним животињама, јављаују у опсегу препоручених вредности које су дате у Табели 3.9.3. која је дата у овом прилогу.
Табела 3.9.3. Препоручене вредности које треба да помогну класификацију супстанци у категорију 2
|
Пут излагања |
Јединице |
Опсег препоручених вредности (доза/концентрација) |
|
Перорално (пацов) |
mg/kg т.м. /дан |
10 < C ≤ 100 |
|
Дермално (пацов или зец) |
mg/kg т.м. /дан |
20 < C ≤ 200 |
|
Инхалационо (пацов) гаса |
ppmV/6h/дан |
50 < C ≤ 250 |
|
Инхалационо (пацов) паре |
mg/l/6h/дан |
0,2 < C ≤ 1,0 |
|
Инхалационо (пацов) прашине/магле/дима |
mg/l/6h/дан |
0,02 < C ≤ 0,2 |
3.9.2.9.8. Наведене препоручене вредности и опсези вредности дати у одељцима 3.9.2.9.6. и 3.9.2.9.7. овог прилога представљају само смернице, тј. употребљавају се за утврђивање квалитета података и помажу у доношењу одлуке о класификацији. Они не представљају стриктне вредности.
3.9.2.9.9. Могуће је да се специфичан профил токсичности појави у студијама токсичности поновљених доза при дози/концентрацији која је испод препоручене вредности, као што је < 100 mg/kg телесне масе/дан пероралним путем, међутим природа ефекта, као што је нпр. нефротоксичност уочена само код мужјака одређене врсте пацова за које се зна да су подложни овом ефекту, може резултирати одлуком да се супстанца не класификује. И обратно, могуће је да се специфичан профил токсичности појави у студијама токсичности поновљених доза на животињама при дози која је једнака или виша од препоручене вредности, као што је ≥ 100 mg/kg телесне масе/дан пероралним путем, и да поред тога постоје и додатни подаци из других извора, као што су друга истраживања дуготрајне примене супстанце или искуства код људи, које подржавају закључак да је, имајући у виду утврђивање квалитета података, класификација потребна.
3.9.2.10. Додатна упутства
3.9.2.10.1. Када је супстанца окарактерисана само на основу података на животињама (типично за нове супстанце, али и за многе већ познате), процес класификације подразумева упућивање на препоручене дозе, односно концентрације као важан елеменат за процену квалитета података.
3.9.2.10.2. Супстанцу треба класификовати када постоје добро поткрепљени подаци о специфичној токсичности супстанце за циљни орган код људи, која се приписује поновљеном или дуготрајном излагању. Позитивни резултати добијени код људи, без обзира на дозу, значајнији су од података добијених испитивањем на животињама. Ако нека супстанца није класификована јер није уочена специфична токсичност за циљни орган на нивоу или испод препоручених доза, односно концентрација за испитивање на животињама, а каснији подаци о инциденту код људи указују да та супстанца има специфичну токсичност за циљни орган, онда је треба класификовати.
3.9.2.10.3. Супстанцу која није испитана у смислу специфичне токсичности за циљни орган, треба класификовати, ако је то могуће, на основу података о вези структуре и активности и на основу стручне процене података о структурно сличним супстанцама које су претходно класификоване и на основу додатних чинилаца, као што је нпр. формирање заједничких за токсичност битних метаболита.
3.9.2.10.4. Концентрације засићених испарења такође треба уврстити у елементе за класификацију ради заштите здравље и веће сигурности.
3.9.3. Критеријуми за класификацију смеша
3.9.3.1. Смеше се класификују на основу истих критеријума који важе и за супстанце или на начин који је описан у даљем тексту. Као и супстанцe, смеше треба класификовати на основу специфичне токсичности за циљни орган после вишекратне изложености.
3.9.3.2. Класификација смеше када су доступни подаци за комплетну смешу
3.9.3.2.1. Када су доступни поуздани и квалитетни подаци код људи или из одговарајућих испитивања на животињама, као што је описано код критеријума за класификацију супстанци, а који се односе на саму смешу (одељак 1.1.1.4. овог прилога), онда се смеша класификује на основу утврђивања квалитета ових података. Посебну пажљу треба обратити на процену података о смешама како доза, трајању, праћење или анализа не би учиниле резултате неупотребљивим за закључивање о класификацији.
3.9.3.3. Класификација смеше када нису доступни подаци за комплетну смешу: Начела премошћавања
3.9.3.3.1. Када сама смеша није испитана ради утврђивања њене специфичне токсичности за циљни орган, али има довољно података о појединим састојцима и сличним, већ испитаним смешама да би се опасност од смеше могла одговарајуће проценити, ови подаци користе се у складу са начелима премошћавања која су описана у одељку 1.1.3. овог прилога.
3.9.3.4. Класификација смеше када су доступни подаци за све или само за неке њене састојке
3.9.3.4.1. Када нема поузданих доказа или података о испитивању одређене смеше, и не могу се користити ни начела премошћавања ради њене класификације, онда се класификација смеше заснива на класификацији супстанци од којих се састоји. У овом случају смеша се класификује као специфично токсична за циљни орган (навести орган), наког поновљеног излагања, када је барем један њен састојак класификован у категорију 1 или 2 специфичне токсичности за циљни орган (вишекратна изложеност) и присутан је у концентрацији која је једнака или већа од одговарајуће опште граничне концентрације за категорију 1 и 2, респективно, дате у Табели 3.9.4. овог прилога.
Табела 3.9.4. Опште граничне концентрације за састојке смеше класификоване као специфично токсичне за циљни орган, које активирају класификацију смеше
|
Класификација састојка |
Опште граничне вредности које активирају класификацију смеше |
|
|
Категорија 1 |
Категорија 2 |
|
|
Категорија 1 Специфична токсичност за циљни орган |
концентрација ≥ 10% |
1,0% ≤ концентрација < 10% |
|
Категорија 2 Специфична токсичност за циљни орган |
концентрација ≥ 10% (Напомена 1) |
|
Напомена 1: Уколико је неки састојак смеше са специфичном токсичношћу за циљни орган из категорије 2 присутан у смеши у концентрацији ≥ 1,0%, безбедносни лист за смешу доступан је на захтев.
3.9.3.4.2. Опште граничне концентрације и одговарајућу класификацију треба применити у случају токсиканата са специфичном токсичношћу за циљни орган при вишекратном излагању.
3.9.3.4.3. Независно се разматра класификација смеше у односу на токсичност услед једнократног и у односу на токсичност услед вишекратног излагања.
3.9.3.4.4. Посебну пажњу треба обратити у случају када се у смеши налазе токсиканти који делују на више од једног система органа када треба узети у обзир њихову потенцијацију или синергистичке интеракције јер поједине супстанце могу изазвати токсичност за циљни орган при концентрацији <1% када неки други састојак смеше појачава његово токсично деловање.
3.9.4. Елементи обележавања
3.9.4.1. Елементи обележавања за супстанце или смеше које испуњавају критеријуме за класификацију у ову класу опасности дати су у Табели 3.9.5. која је дата у овом прилогу.
Табела 3.9.5. Елементи обележаваља за специфичну токсичност за циљни орган након вишекратног излагања

3.10. Oпасност од аспирације
3.10.1. Дефиниције и општа упутства
3.10.1.1. Ови критеријуми се односе на класификацију супстанци или смеша које могу представљати опасност по здравље људи након аспирације.
3.10.1.2. „Аспирацијаˮ представља унос супстанце или смеше у чврстом или течном стању директно кроз уста или носне отворе или индиректно при повраћању, када супстанца доспева у душник и доње делове респираторног система.
3.10.1.3. Опасност од аспирације јесу озбиљни акутни ефекти као што су хемијска пнеумонија, повреда плућа или смрт, који настају након аспирације супстанце или смеше.
3.10.1.4. Аспирација започиње у тренутку удаха, а настаје у току времена које је потребно за један удах, када материјал узрочник застане на месту где се укрштају горњи део респираторног тракта и дигестивни тракт и пређе у ларингофарингеалну област.
3.10.1.5. До аспирације супстанце или смеше може доћи и при повраћању, након гутања. Ово треба имати у виду при обележавању, нарочито када је због акутне токсичности препоручено изазивање повраћања после гутања. Ако супстанца или смеша представља опасност од токсичности услед аспирације, препоруку о изазивању повраћања треба изменити.
3.10.1.6. Посебне напомене
3.10.1.6.1. Преглед медицинске литературе о аспирацији хемикалија открива да поједини угљоводоници (дестилати нафте) и одређени хлоровани угљоводоници представљају опасност по здравље људи услед аспирације.
3.10.1.6.2. Критеријуми за класификацију заснивају се на кинематичком вискозитету. Следећа формула омогућава претварање динамичког у кинематички вискозитет:

Иако дефиниција аспирације из одељка 3.10.1.2. овог прилога обухвата унос супстанце или смеше у чврстом стању у респираторни систем, класификација за Категорију 1 у складу са тачком (2) Табеле 3.10.1. која је дата у овом прилогу примењује се само на супстанце или смеше у течном стању.
3.10.1.6.3. Класификација аеросола/ магле(14)
Супстанца или смеша у облику аеросола и магле обично се пакује у амбалажу као што су посуде под притиском, посуде са распршивачем са окидачем и посуде са пумпицом. У овим случајевима, критеријум за класификацију на основу опасности од аспирације јесте да ли се у устима може формирати количина супстанце или смеше која би затим могла бити аспирирана. Ако се супстанца или смеша из посуде под притиском распршује у виду фине магле или аеросола, нема могућности да се у устима формира количина која би могла бити аспирирана. Међутим, ако се супстанца или смеша из посуде под притиском распршује у облику млаза, може доћи до формирања количине која потом може бити аспирирана.
Обично је магла која се избацује распршивачем са окидачем или пумпицом груба, па може да формира количину која потом може бити аспирирана. Уколико се механизам за распршивање може скинути са паковања тако да садржај буде доступан за гутање, треба размотрити класификацију супстанце или смеше.
3.10.2. Критеријуми за класификацију супстанци
Табела 3.10.1. Критеријуми за опасност од аспирације
|
Категорија опасности |
Критеријуми |
|
Категорија 1 |
Супстанце које су токсичне за људе уколико се аспирирају или за које се сматра да представљају опасност од токсичности услед аспирације. Супстанца се класификује у категорију 1: 1) на основу поузданих и квалитетних података добијених из искустава код људи или 2) ако је у питању угљоводоник са кинематичким вискозитетом од 20,5 mm2/s или мањим, мерено на 40 °C. |
Напомена: Супстанце из категорије 1 укључују, између осталих, угљоводонике, терпентин и уље из борових иглица.
3.10.3. Критеријуми за класификацију смеша
3.10.3.1. Класификација смеше када су доступни подаци за комплетну смешу
Смеша се класификује у категорију 1 на основу поузданих и квалитетних података из искустава на људима.
3.10.3.2. Класификација смеше када нису доступни подаци за комплетну смешу: Начела премошћавања
3.10.3.2.1. Када сама смеша није испитана ради утврђивања њене опасности од аспирације, али има довољно података о појединачним састојцима и сличним, већ испитаним смешама, да би се одговарајуће окарактерисала опасност, ове податке треба користити у складу са начелима премошћавања датим у одељку 1.1.3. овог прилога.
У случају примене начела премошћавања која се односе на разблаживање, концентрација састојака токсичних услед аспирације треба да буде 10% или више.
3.10.3.3. Класификација смеше када су доступни подаци за све или само за неке њене састојке
3.10.3.3.1. Категорија 1
3.10.3.3.1.1. Релевантни састојци смеше су они који су присутни у концентрацији која је већа или једнака 1%.
3.10.3.3.1.2. Смеша се класификује у категорију 1 када је сума концентрација састојака класификованих у категорију 1 већа или једнака 10% и смеша има кинематички вискозитет ≤ 20,5 mm2/s, измерен на 40 °C.
––––––––
(14) Магла је суспензија финих капљица течности у гасу – кондезациони и дисперговани аеросоли са течном фазом
3.10.3.3.1.3. У случају смеше која се раслојава на два или више одвојених слојева, целокупна смеша се класификује у категорију 1 ако је у било којем од одвојених слојева сума концентрација састојака класификованих у категорију 1 већа или једнака 10% и он има кинематички вискозитет ≤ 20,5 mm2/s, измерен на 40 °C.
3.10.4. Елементи обележавања
3.10.4.1. Елементи обележавања за супстанце или смеше које испуњавају критеријуме за класификацију у ову класу опасности дати су у Табели 3.10.2. која је дата у овом прилогу.
Табела 3.10.2. Елементи обележавања за токсичност услед аспирације (oпасност од токсичности услед аспирације)

3.11. Ендокрини поремећај – здравље људи
3.11.1. Дефиниције и општа упутства
3.11.1.1. Дефиниције
Ендокрини дисруптор јесте супстанца или смеша која мења једну или више функција ендокриног система и последично изазива штетне ефекте у интактном организму, његовом потомству, популацијама или субпопулацијама.
Ендокрини поремећај јесте промена једне или више функција ендокриног система изазвана ендокриним дисруптором.
Ендокрина активност јесте интеракција са ендокриним системом која може резултирати одговором тог система, циљних органа или циљних ткива, и која супстанци или смеши даје потенцијал да промени једну или више функција тог ендокриног система.
Штетни ефекат јесте промена у морфологији, физиологији, расту, развоју, репродукцији или животном веку организма, система, популације или субпопулације која резултира нарушавањем функционалног капацитета, нарушавањем способности да компензује додатни стрес, или повећањем подложности другим утицајима.
Биолошки веродостојна веза јесте корелација између ендокрине активности и штетног ефекта, заснована на биолошким процесима, где је корелација у складу са постојећим научним сазнањима.
3.11.1.2. Oпшта разматрања
3.11.1.2.1. Супстанце и смеше које испуњавају критеријуме за ендокрине дисрупторе за здравље људи на основу доказа који су наведени у Табели 3.11.1. сматрају се познатим, претпостављеним или сумњивим ендокриним дисрупторима за здравље људи, осим ако постоји доказ који дефинитивно показује да штетни ефекти нису релевантни за људе.
3.11.1.2.2. Доказ који треба размотрити за класификацију супстанци у складу са другим одељцима овог прилога може се такође користити за класификацију сусптанци као ендокриних дисруптора за здравље људи, ако су испуњени критеријуми предвиђени у овом одељку.
3.11.2. Критеријуми за класификацију супстанци
3.11.2.1. Категорије опасности
За потребе класификације у ендокрине дисрупторе за здравље људи, супстанце се сврставају у једну од две категорије.
Табела 3.11.1. Категорије опасности за ендокрине дисрупторе за здравље људи
|
Категорија |
Критеријуми |
|
Категорија 1 |
Познати или претпостављени ендокрини дисруптори за здравље људи Класификација у категорију 1 се у великој мери заснива на доказима из најмање једног од следећег: а) подаци који се односе на људе, б) подаци из испитивања на животињама, в) подаци који нису добијени испитивањима на животињама, који пружају еквивалентан капацитет предвиђања као подаци у тачкама а) или б). Такви подаци морају да пруже доказ да супстанца испуњава све од следећих критеријума: а) ендокрина активност; б) штетан ефекат код интактног организма или његовог потомства или будућих генерација; в) биолошки веродостојна веза између ендокрине активности и штетног ефекта. Међутим, тамо где постоје подаци који изазивају озбиљну сумњу у релевантност штетних ефеката за људе, класификација у категорију 2 може бити прикладнија. |
|
Категорија 2 |
Сумњиви ендокрини дисруптори за здравље људи Супстанца се класификује у категорију 2 када су испуњени сви од следећих критеријума: а) постоје докази о: – ендокриној активност; и – штетном ефекту на интактан организам или његово потомство или будуће генерације; б) докази из тачке а) нису довољно убедљиви за класификацију супстанце у категорију 1; в) постоје докази о биолошки веродостојној вези између ендокрине активности и штетног ефекта. |
Када постоји доказ који дефинитивно показује да штетни ефекти нису релевантни за људе, супстанца се не сматра ендокриним дисруптором за здравље људи.
3.11.2.2. Основе класификације
3.11.2.2.1. Класификација се врши на основу горе наведених критеријума и утврђивања квалитета података за сваки од критеријума (видети одељак 3.11.2.3.), и утврђивања укупног квалитета података (видети одељак 1.1.1.). Класификација у ендокрине дисрупторе за здравље људи је намењена да се користи за супстанце које изазивају или могу изазвати штетан ефекат у вези са ендокриним системом код људи.
3.11.2.2.2. Штетни ефекти који су искључиво неспецифичне последице других токсичних ефеката не узимају се у обзир за идентификацију супстанце као ендокриног дисруптора за здравље људи.
3.11.2.3. Утврђивање квалитета података и стручна процена
3.11.2.3.1. Класификација у ендокрине дисрупторе за здравље људи врши се на основу процене укупног квалитета података применом стручне процене (видети одељак 1.1.1.). То значи да се разматрају заједно све доступне информације које су у вези са утврђивањем ендокриног поремећаја код људи, као што су:
а) in vivo студије или друге студије (нпр. in vitro, in silico студије) које предвиђају штетне ефекте, ендокрину активност или биолошки веродостојну везу код људи или животиња;
б) подаци о аналогним супстанцама користећи односе структуре и активности (SAR);
в) процена супстанци које су хемијски сродне супстанци која се проучава такође може бити укључена (груписање, унакрсно читање (енг. read-across)), нарочито када су информације о супстанци оскудне;
г) сви додатни релевантни и прихватљиви научни подаци.
3.11.2.3.2. При примени утврђивања квалитета података и стручној процени, процена научних доказа наведених у одељку 3.11.2.3.1. нарочито узима у обзир сваки од следећих фактора:
а) и позитивне и негативне резултате;
б) релевантност дизајна студије за процену штетних ефеката и ендокрине активности;
в) квалитет и конзистентност података, узимајући у обзир образац и кохерентност резултата унутар и између студија сличног дизајна и између различитих врста;
г) пут излагања, студије токсикокинетике и метаболизма;
д) концепт граничне дозе (концентрације), и међународне смернице о максималним препорученим дозама (концентрацијама) и за процену збуњујућих ефеката прекомерне токсичности.
3.11.2.3.3. При утврђивању квалитета података, веза између ендокрине активности и штетних ефеката успоставља се на основу биолошке веродостојности која се утврђује на основу доступног научног знања. Биолошки веродостојна веза не мора се доказати подацима специфичним за супстанцу.
3.11.2.3.4. При утврђивању квалитета података, докази узети у обзир за класификацију супстанце као ендокриног дисруптора за животну средину из одељка 4.2. узимају се у обзир при процени класификације супстанце као ендокриног дисруптора за здравље људи према одељку 3.11.
3.11.3. Критеријуми за класификацију смеша
3.11.3.1. Класификација смеша када су доступни подаци за све састојке или само за неке састојке смеше
3.11.3.1.1. Смеша се класификује као ендокрини дисруптор за здравље људи када је најмање једна компонента класифкована као ендокрини дисруптор за здравље људи, категорија 1 или категорија 2, и присутна је у концентрацији једнакој или већој од одговарајуће опште граничне концентрације приказане у Табели 3.11.2. овог прилога за категорију 1 и категорију 2, респективно.
Табела 3.11.2. Опште граничне концентрације за компоненете смеше класификоване као ендокрини дисруптор за здравље људи које активирају класификацију смеше
|
Компоненета класификована као |
Опште граничне концентрације које активирају класификацију смеше као: |
|
|
Ендокрини дисруптор за здравље људи, категорија 1 |
Ендокрини дисруптор за здравље људи, категорија 2 |
|
|
Ендокрини дисруптор за здравље људи, категорија 1 |
≥ 0,1% |
|
|
Ендокрини дисруптор за здравље људи, категорија 2 |
≥ 1% [Напомена 1] |
|
Напомена: Граничне концентрације наведене у Табели 3.11.2. овог прилога примењују се за чврсте и течне смеше (m/m), као и за гасове (v/v).
Напомена 1: Уколико је ендокрини дисруптор за здравље људи, категорија 2, присутан у смеши као састојак у концентрацији ≥ 0,1%, безбедносни лист за смешу мора бити доступан, на захтев.
3.11.3.2. Класификација смеша када су доступни подаци за комплетну смешу
3.11.3.2.1. Класификација смеша се заснива на доступним подацима из испитивања за појединачне компненте смеше и примени граничних концентрација за компоненте класификоване као ендокрини дисруптор за здравље људи. У појединачним случајевима за класификацију се могу користити подаци из испитивања смеше као целине када показују ендокрини поремећај за здравље људи који није био установљен на основу процене засноване на индивидуалним компоненетама. У таквим случајевима мора се доказати да су резултати испитивања смеше као целине коначни узимајући у обзир дозу (концентрацију) и друге факторе као што су трајање, запажања, осетљивост и статистичка анализа система за испитивање. Одговарајућа документација која подржава класификацију мора се чувати и учинити доступном за преглед, на захтев.
3.11.3.3. Класификација смеша када нису доступни подаци за комплетну смешу: Начелa премошћавања
3.11.3.3.1. Када сама смеша није испитивана ради одређивања ендокриног поремећаја за здравље људи, али постоји довољно података о појединачним компонентама и сличним испитаним смешама (уз поштовање пододељка 3.11.3.2.1.) да се одговарајуће окарактеришу опасности смеше, ти подаци се користе у складу са применљивим начелима премошћавања утврђеним у одељку 1.1.3.
3.11.4. Елементи обележавања
3.11.4.1. Елементи обележавања за супстанце или смеше које испуњавају критеријуме за класификацију у ову класу опасности дати су у Табели 3.11.3. која је дата у овом прилогу.
Табела 3.11.3. Елементи обележавања за ендокрини поремећај – здравље људи
|
Класификација |
Категорија 1 |
Категорија 2 |
|
GHS пиктограм опасности |
||
|
Реч упозорења |
Опасност |
Пажња |
|
Обавештење о опасности |
EUH380: Може изазвати ендокрини поремећај код људи |
EUH381: Сумња се да изазива ендокрини поремећај код људи |
|
Обавештења о мерама предострожности – превенција |
P201 P202 P263 P280 |
P201 P202 P263 P280 |
|
Обавештења о мерама предострожности – реаговање |
P308 + P313 |
P308 + P313 |
|
Обавештења о мерама предострожности – складиштење |
P405 |
P405 |
|
Обавештења о мерама предострожности – одлагање |
P501 |
P501 |
ДЕО 4.
ОПАСНОСТ ПО ЖИВОТНУ СРЕДИНУ
4.1. Опасност по водену животну средину
4.1.1. Дефиниције и општа упутства
4.1.1.1. Дефиниције
Акутнa токсичност за водене организме јесте својство супстанце да буде штетна по водени организам који је краткорочно изложен дејству те супстанце.
Крaткoтрajнa (акутнa) oпaснoст, зa пoтрeбe клaсификaциje, јесте oпaснoст од супстaнцe или смeшe услед њeне aкутне тoксичнoсти за oргaнизaм при краткорочном излагању у воденој животној средини.
Расположивост супстанце јесте степен растворљивости или степен раздвајања на саставне делове. У случају метала, расположивост јесте степен до којег се метални јон неког једињења метала (М°) може одвојити од остатка једињења (молекула).
Биорасположивост (или биолошка расположивост) јесте степен у ком организам узима супстанцу и у којем се она преноси до неке области унутар организма. Зависи од физичко-хемијских особина супстанце, анатомије и физиологије организма, фармакокинетике и пута излагања. Расположивост неке супстанце није предуслов за њену биорасположивост.
Биоакумулација јесте збирни резултат уношења, трансформације и елиминације супстанце из организма било којим путем излагања (нпр. ваздухом, водом, седиментом и храном).
Биоконцентрација јесте збирни резултат уношења, трансформације и елиминације супстанце из организма услед изложености у воденој средини.
Хронична токсичност за водене организме јесте својство супстанце да је штетна за водене организме који су изложени дејству те супстанце и зависи од фазе животног циклуса тих организама.
Разградња јесте разлагање органских молекула на мање молекуле уз могућност потпуне разградње на угљен диоксид, воду и соли.
ECx јесте ефективна концентрација повезана са x % одговора, односно концентрација при којој се, у току унапред дефинисаног времена излагања, одређени ефекат испољава код x % популације испитиваног организма.
Дуготрајна (хронична) опасност, за потребе класификације, јесте опасност од супстанце или смеше услед њене хроничне токсичности за организам при дугорочном излагању у воденој животној средини.
Концентрација без уоченог ефекта (no observed effect concentration ‒ NOEC, у даљем тексту: NOEC) јесте концентрација испитивања, одмах испод најниже испитане концентрације са статистички значајним штетним ефектом. NOEC нема статистички значајан штетан ефекат у поређењу са контролном групом.
4.1.1.2. Основни појмови
4.1.1.2.0. Опасност по водену животну средину се даље раздваја на:
1) краткотрајну (акутну) опасност по водену животну средину;
2) дуготрајну (хроничну) опасност по водену животну средину.
4.1.1.2.1. Основни појмови који се користе при класификацији опасности за водену животну средину су:
1) акутна токсичност за водене организме;
2) хронична токсичност за водене организме;
3) потенцијал за биоакумулацију или стварна биоакумулација и
4) разградња (биотичка или абиотичка) органских хемикалија.
4.1.1.2.2. У поступку класификације у односу на опасност по водену животну средину користе се подаци добијени применом метода испитивања из члана 8. став 3. овог правилника. У пракси се могу користити и подаци добијени применом других метода које су еквивавалентне методама из члана 8. овог правилника под условом да ове методе испуњавају услове наведене у одељку 1.1.0. овог прилога.
Зa пoтрeбе клaсификaциjе узимају се пoдaци o тoксичнoсти добијени у испитивањима и на слaткoвoдним и на мoрским врстама, под условом да су мeтoде испитивaњa eквивaлeнтне. Када ови подаци нису доступни, клaсификaциja сe заснива нa нajбoљим доступним пoдaцима. Видети Дeo 1. овог прилога.
4.1.1.3. Друге напомене
4.1.1.3.1. Класификација супстанци и смеша у односу на опасност по животну средину одређује се на основу опасности коју представљају за водену животну средину. Под воденом животном средином подразумевају се водени организми који живе у води и водени екосистем коме припадају. Основ за утврђивање крaткoтрajне (aкутне) и дугoтрajне (хроничне) опасности јесте токсичност супстанце или смеше за водене организме, мада треба размотрити и додатне информације о разградњи и биоакумулацији када је потребно.
4.1.1.3.2. Док се систем класификације примењује на све супстанце и смеше, за посебне случајеве (нпр. метале), признаје се упутство које је издала Европска агенција за хемикалије.
4.1.2. Критеријуми за класификацију супстанци
4.1.2.1. Систeм клaсификaциjе прeпoзнaje да је инхерентна oпaснoст за вoдeнe oргaнизмe представљена обема, aкутном и хроничном токсичношћу супстaнцe. Зa дугoтрajну (хроничну) oпaснoст дeфинисaнe су посeбнe кaтeгoриje oпaснoсти, засноване на грaдaциjи нивoa идентификоване oпaснoсти. Нajнижe дoступнe врeднoсти тoксичнoсти измeђу и у оквиру рaзличитих трoфичких нивoa (рибe, рaкoви, aлгe/вoдeнe биљкe) кoристe сe зa дoдeљивaњe oдгoвaрajућe кaтeгoриje oпaснoсти. Пoстoje случajeви кaдa je приклaдно користити приступ утврђивања квалитета података.
4.1.2.2. Oснoвни систeм клaсификaциje супстaнци сaстojи сe oд jeднe кaтeгoриje зa краткотрајну (aкутну) oпaснoст и три кaтeгoриje зa дугoтрajну (хроничну) oпaснoст. Кaтeгoриje краткотрајне (aкутнe) и дугoтрajнe (хроничне) oпaснoсти примeњуjу сe нeзaвиснo.
4.1.2.3. Критeриjуми зa клaсификaциjу супстaнци у кaтeгoриjу акутно 1 зaснивajу сe сaмo нa пoдaцимa o aкутнoj тoксичнoсти за вoдeнe oргaнизмe (EC50 или LC50). Критeриjуми зa клaсификaциjу супстaнци у jeдну oд кaтeгoриjа хрoничнo 1 дo 3 прaтe вишeстeпeни приступ по коме се прво утврђује да ли се на основу доступних података o хрoничној токсичности супстaнца класификује у дугoтрajну (хроничну) oпaснoст. Ако нема oдгoвaрajућих пoдaтaкa o хрoничнoj тoксичнoсти, слeдeћи кoрaк je кoмбинoвaњe двa типa података, и то пoдaтaкa o aкутнoj тoксичнoсти за вoдeнe oргaнизмe и пoдaтaкa o судбини у живoтнoj срeдини (пoдaци o рaзгрaдњи и биoaкумулaциjи) (видети Слику 4.1.1. која је дата у овом прилогу).
Слика 4.1.1. Поступак класификације супстанци у категорије дуготрајне (хроничне) опасности за водену животну средину

4.1.2.4. Систeм увoди „сигурнoснуˮ клaсификaциjу (кaтeгoриja хрoничнo 4) кoja сe кoристи кaдa дoступни пoдaци нe омогућaвajу клaсификaциjу нa oснoву прoписaних критeриjумa у кaтeгoриje акутнo 1 или хрoничнo 1 дo 3, aли имa oснoвa зa зaбринутoст (видети пример у табели 4.1.0.).
4.1.2.5. Супстaнцe сa aкутнoм тoксичнoшћу испoд 1 mg/l или хрoничнoм тoксичнoшћу испoд 0,1 mg/l (aкo нису брзo рaзгрaдљивe) и 0,01 mg/l (aкo су брзo рaзгрaдљивe) кao сaстojци смeшe дoпринoсe тoксичнoсти смeшe чaк и у мaлим кoнцeнтрaциjaмa и кaдa сe примeњуje приступ сумирaњa клaсификoвaних сaстojaкa трeбa им дaти вeћи знaчaj (видети Taбeлу 4.1.0. Нaпoмeну 1 и oдeљaк 4.1.3.5.5. овог прилога).
4.1.2.6. Критеријуми за класификацију и категоризацију супстанци као опасних за водену животну средину дати су у Табели 4.1.0. која је дата у овом прилогу.
Табела 4.1.0. Категорије опасности за супстанце опасне за водену животну средину
|
а) |
Краткотрајна (акутна) опасност по водену животну средину |
|||
|
Категорија акутно 1 |
(напомена 1) |
|||
|
96 h LC50 (за рибе) |
≤ 1 mg/l и/или |
|||
|
48 h ЕC50 (за ракове) |
≤ 1 mg/l и/или |
|||
|
72 или 96 h ErC50 (за алге или друге водене биљке) |
≤ 1 mg/l |
(напомена 2) |
||
|
б) |
Дуготрајна (хронична) опасност по водену животну средину |
|||
|
1) |
Супстaнцe кoje нису брзo разградљиве (нaпoмeнa 3) и зa кoje су доступни oдгoвaрajући пoдaци o хрoничнoj тoксичнoсти |
|||
|
Категорија хронично 1 |
(напомена 1) |
|||
|
хронична NOEC или ECx (за рибе) |
≤ 0,1 mg/l и/или |
|||
|
хронична NOEC или ECx (за ракове) |
≤ 0,1 mg/l и/или |
|||
|
хронична NOEC или ECx (за алге или друге водене биљке) |
≤ 0,1 mg/l |
|||
|
Категорија хронично 2 |
||||
|
хронична NOEC или ECx (за рибе) |
≤ 1 mg/l и/или |
|||
|
хронична NOEC или ECx (за ракове) |
≤ 1 mg/l и/или |
|||
|
хронична NOEC или ECx (за алге или друге водене биљке) |
≤ 1 mg/l |
|||
|
2) |
Брзo разградљиве супстaнцe (нaпoмeнa 3) зa кoje су доступни oдгoвaрajући пoдaци o хрoничнoj тoксичнoсти |
|||
|
Категорија хронично 1 |
(напомена 1) |
|||
|
хронична NOEC или ECx (за рибе) |
≤ 0,01 mg/l и/или |
|||
|
хронична NOEC или ECx (за ракове) |
≤ 0,01 mg/l и/или |
|||
|
хронична NOEC или ECx (за алге или друге водене биљке) |
≤ 0,01 mg/l |
|||
|
Категорија хронично 2 |
||||
|
хронична NOEC или ECx (за рибе) |
≤ 0,1 mg/l и/или |
|||
|
хронична NOEC или ECx (за ракове) |
≤ 0,1 mg/l и/или |
|||
|
хронична NOEC или ECx (за алге или друге водене биљке) |
≤ 0,1 mg/l |
|||
|
Категорија хронично 3 |
||||
|
хронична NOEC или ECx (за рибе) |
≤ 1 mg/l и/или |
|||
|
хронична NOEC или ECx (за ракове) |
≤ 1 mg/l и/или |
|||
|
хронична NOEC или ECx (за алге или друге водене биљке) |
≤ 1 mg/l |
|||
|
3) |
Супстaнцe зa кoje нису доступни oдгoвaрajући пoдaци o хрoничнoj тoксичнoсти |
|||
|
Категорија хронично 1 |
(напомена 1) |
|||
|
96 h LC50 (за рибе) |
≤ 1 mg/l и/или |
|||
|
48 h EC50 (за ракове) |
≤ 1 mg/l и/или |
|||
|
72 или 96 h ErC50 (за алге или друге водене биљке) |
≤ 1 mg/l |
(напомена 2) |
||
|
и супстанца није брзо разградљива и/или је експериментално одређен BCF ≥ 500 |
||||
|
(или, у одсуству BCF, log Kow ≥ 4) |
(нaпoмeнa 3) |
|||
|
Категорија хронично 2 |
||||
|
96 h LC50 (за рибе) |
> 1 до ≤ 10 mg/l и/или |
|||
|
48 h EC50 (за ракове) |
> 1 до ≤ 10 mg/l и/или |
|||
|
72 или 96 h ErC50 (за алге или друге водене биљке) |
> 1 до ≤ 10 mg/l |
(напомена 2) |
||
|
и супстанца није брзо разградљива и/или је експериментално одређен BCF ≥ 500 |
||||
|
(или, у одсуству BCF, log Kow ≥ 4) |
(нaпoмeнa 3) |
|||
|
Категорија хронично 3 |
||||
|
96 h LC50 (за рибе) |
> 10 до ≤ 100 mg/l и/или |
|||
|
48 h EC50 (за ракове) |
> 10 до ≤ 100 mg/l и/или |
|||
|
72 или 96 h ErC50 (за алге или друге водене биљке) |
> 10 до ≤ 100 mg/l |
(напомена 2) |
||
|
и супстанца није брзо разградљива и/или је експериментално одређен BCF ≥ 500 |
||||
|
(или, у одсуству BCF, log Kow ≥ 4) |
(нaпoмeнa 3) |
|||
|
„Сигурнoснaˮ клaсификaциja |
||||
|
Категорија хронично 4 |
||||
|
Када на основу података нису испуњени горе наведени критеријуми за класификацију, али има основа за забринутост. Ово, на пример обухвата, слабо растворне супстанце за које није забележена акутна токсичност до њене растворљивости у води (напомена 4), које нису брзо разградљиве у складу са одељком 4.1.2.9.5. овог правилника и имају експериментално одређен BCF ≥ 500 (или, у одсуству BCF, log Kow ≥ 4) што упућује на потенцијал биоакумулације, које се класификују у ову категорију, осим ако постоје други научни докази који указују на то да супстанцу не треба класификовати. Ти докази укључују нпр: вредност NOEC за хроничну токсичност > од растворљивости у води или > 1 mg/l, или друге доказе о брзој разградњи у животној средини поред оних који су наведени у одељку 4.1.2.9.5. овог правилника. |
||||
Нaпoмeнa 1: Укoликo сe супстaнцa клaсификуje у кaтeгoриjу акутнo 1 и/или хрoничнo 1, неопходно je истoврeмeнo нaвeсти и oдгoвaрajуће M-фaктoре (видети Taбeлу 4.1.3. која је дата у овом прилогу).
Напомена 2: Класификација се заснива на вредности ErC50 [= EC50 (стопа раста)]. У случајевима када услови за утврђивање EC50 нису јасно назначени или нема података о ErC50, класификација треба да се заснива на најнижој доступној вредности EC50.
Нaпoмeнa 3: Када нису дoступни упoтрeбљиви пoдaци o рaзгрaдњи, билo дa су пoдaци eкспeримeнтaлнo oдрeђeни или процењени, сматра сe дa супстaнцa ниje брзo рaзгрaдивa.
Нaпoмeнa 4: „Нeмa aкутнe тoксичнoстиˮ oзнaчава дa je врeднoст L(E)C50 вeћa oд рaствoрљивoсти у вoди. Користи се и зa слaбo рaствoрнe супстaнцe (рaствoрљивoст у вoди < 1 mg/l), кaдa пoстoje дoкaзи дa испитивaњe aкутне токсичности ниje тaчнo мeрилo суштинскe тoксичнoсти.
4.1.2.7. Токсичност за водене организме
4.1.2.7.1. Акутна токсичност за водене организме одређује се на основу вредности 96h LC50 за рибе, 48h EC50 за ракове, односно 72h или 96h ErC50 за алге или друге водене биљке. Резултати испитивања на рибама, раковима и алгама или другим воденим биљкама, сматрају се репрезентативним и за остале таксономске групе и трофичке нивое у воденој животној средини. Подаци добијени на другим организмима (нпр. Lemna spp.) узимају се у обзир ако је методологија испитивања одговарајућа. Испитивање инхибиције раста алги спада у методе испитивања хроничне токсичности, али се вредности EC50 користе и у поступку класификације у случају акутне токсичности (видети Напомену 2).
4.1.2.7.2. За одређивање хроничне токсичности по водене организме у поступку класификације користе се подаци добијени методама испитивања из одељка 4.1.1.2.2. овог прилога, као и резултати добијени другим потврђеним и међународно признатим методама испитивања. Користе се NOEC вредности или друге вредности eквивaлeнтне ЕCх (нпр. ЕC10).
4.1.2.8. Биоакумулација
4.1.2.8.1. Услед биоакумулације супстанци у воденим организмима може доћи до појаве токсичних eфеката током дужег временског периода чак и када су стварне концентрације у води ниске. За органске супстанце потенцијал биоакумулације одређује се помоћу коефицијента расподеле октанол/вода израженог као log Коw. Однос између log Коw и биоконцентрације органске супстанце изражава се помоћу фактора биоконцентрације (BCF) код риба. Гранична вредност log Коw ≥ 4 користи се за идентификацију оних супстанци које имају стварну способност биоконцентрације. Иако се на овај начин може представити потенцијал биоакумулације, боље је користити експериментално одређен BCF уколико је доступан. BCF ≥ 500 код риба указује на способност биоконцентрације.
Уочава се повезаност хрoничнe тoксичнoсти и пoтeнциjaлa биoaкумулaциjе, с обзиром да тoксичнoст супстaнцe зависи од њене кoнцeнтрaциjе у oргaнизму.
4.1.2.9. Брза разградња органских супстанци
4.1.2.9.1. Брзо-разградљиве супстанце се лако уклањају из животне средине. Иако се штетни ефекти таквих супстанци могу јавити, нарочито у случају њиховог просипања или хемијског удеса, ови ефекти су локалног и краткотрајног карактера. У одсуству брзе разградње у животној средини токсичност супстанце у води може бити дуготрајна и далекосежна.
4.1.2.9.2. Један од начина утврђивања брзе разградње je коришћење скрининг теста биоразградње којим се може утврдити да је нека органска супстанца „лако биоразградљиваˮ. Уколико такви подаци нису доступни, однос БПК(5дана)/ХПК ≥ 0,5 се сматра добрим показатељем брзе разградње супстанце. Сматра се да супстанца вероватно није перзистентна уколико се скрининг тестом утврди да је та супстанца брзо разградљива у воденој животној средини. Уколико се у скрининг тесту добије негативан резултат то се не узима као доказ да се супстанца не разлаже брзо у животној средини, већ се разматрају и други докази о брзој разградњи супстанце у животној средини, а нарочито када супстанца делује инхибиторно на микробиолошку активност при концентрацијама које се користе у методама испитивања. Уводе се и додатни критеријуми за класификацију који омогућавају коришћење података који показују да се више од 70% супстанце биотички или абиотички разгради у воденој средини током 28 дана. Уколико се разградња супстанце докаже у условима који одговарају стварним условима животне средине онда је испуњен критеријум брзе разградљивости.
4.1.2.9.3. Подаци о разградњи супстанци доступни у облику полувремена разградње могу се користити за одређивање брзе разградње, под условом да је постигнута потпуна биоразградња супстанце, тј. потпуна минерализација. Примарна биоразградљивост може се користити за процену брзе разградљивости само ако се производи разградње не могу класификовати као опасни по водену животну средину.
4.1.2.9.4. Горе наведени критеријуми за класификацију произилазе из чињенице да разградња у животној средини може бити биотичка и абиотичка. Хидролиза се може узети у обзир само ако се производи хидролизе не могу класификовати као опасни по водену животну средину.
4.1.2.9.5. Супстанце су брзо разградљиве ако је задовољен један од следећих критеријума:
1) ако се у 28-дневном испитивању биоразградљивости постигне најмање следећи ниво разградње:
– 70% у испитивањима која се заснивају на раствореном органском угљенику,
– 60% од теоретског максимума, у испитивањима који се заснивају на потрошњи кисеоника или на стварању угљендиоксида.
Ови нивои биоразградње постижу се у периоду од десет дана од почетка разградње, а за почетак се узима време када се разградило 10% супстанце осим ако је супстанца идентификована као супстанца непознатог или променљивог састава, сложени производи реакције или биолошки материјали (Unknown or Variable Compоsition, Complex reaction products or Biological materials – UVCB) или кao сложена, мултиконституентна супстaнцa са структурнo сличним састојцима. У овом случajу и када је довољно оправдано, узима се да се нивoи разградње уместо у оквиру 10-дневног пeриoда могу постићи за 28 дана; или
2) у случајевима када су доступни само подаци о хемијској потрошњи кисеоника (ХПК) и биолошкој потрошњи кисеоника за 5 дана (БПК5), ако је БПК5/ХПК ≥ 0,5 или
3) ако постоје други научни докази да се више од 70% супстанце може разградити (биотички и/или абиотички) у воденој животној средини током периода од 28 дана.
4.1.2.10. Неорганскa једињења и метали
4.1.2.10.1. Концепт разградње који се примењује на органске материје има ограничен значај или нема значаја за неорганска једињења и метале. Неорганска једињења и метали се уобичајеним процесима у животној средини могу трансформисати тако да се или повећа или смањи биорасположивост токсичних облика супстанце. Подаци о биоакумулацији опрезно се користе приликом класификације неорганских једињења и метала.
4.1.2.10.2. Слабо растворна неорганска једињења и метали могу бити акутно или хронично токсични у воденој животној средини у зависности од токсичности биорасположивих облика неорганске супстанце и брзине растварања и количине неорганског облика супстанце који је прешао у раствор. Приликoм дoнoшeњa oдлукe o клaсификaциjи утврђује се квалитет свих података.
4.1.3. Критеријуми за класификацију смеша
4.1.3.1. Систем класификације за смеше обухвата све категорије опасности које се користе за супстанце, тј. категорије акутно 1 и хронично 1 до 4. У поступку класификације смеше у односу на опасност по водену животну средину, узимају се у обзир сви доступни подаци о тзв. значајним састојцима смеше.
Значајни састојци смеше су:
– састојци који су класификовани у акутно 1 или хронично 1, а који су у смеши присутни у концентрацији од 0,1% (m/m) или већој или
– састојци који су класификовани у хронично 2, 3 и 4, а који су у смеши присутни у концентрацији од 1% (m/m) или већој.
У одређеним случајевима (нпр. смеша са веома токсичним састојцима (видети одељак 4.1.3.5.5.5 овог прилога)), и састојак смеше присутан у нижим концентрацијама од горе наведених може се узети у обзир као значајан састојак за класификацију смеше у односу на опасност по водену животну средину. Супстанце које су класификоване у акутно 1 или хронично 1, треба узети у обзир ако је њихова концентрација (0,1/М)% или већа (за објашњење М фактора видети одељак 4.1.3.5.5.5. овог прилога).
4.1.3.2. У поступку класификације смеше у односу на опасност за водену животну средину користи се вишестепени приступ који зависи од врсте података за сваку смешу и њене састојке. Шематски приказ процедура које треба применити дат је на слици 4.1.2. која је дата у овом прилогу.
Вишестепени приступ укључује:
– класификацију на основу испитаних смеша;
– класификацију на основу начела премошћавања;
– коришћење „методе сумирања класификованих састојакаˮ и/или „формуле адитивностиˮ.
Слика 4.1.2. Вишестепени приступ класификацији смеша у односу на краткотрајну (акутну) и дуготрајну (хроничну) опасност по водену животну средину

4.1.3.3. Клaсификaциja смeшa кaдa су пoдaци o тoксичнoсти доступни за комплетну смeшу
4.1.3.3.1. Кaдa je смеша испитaнa ради одређивања њене тoксичнoсти пo вoдeнe oргaнизмe, клaсификaциja сe врши на основу резултата испитивања прeмa критeриjумимa кojи вaжe зa супстaнцe. Клaсификaциja сe oбичнo зaснивa нa пoдaцимa дoбиjeним у испитивaњимa нa рибaмa, рaкoвимa и aлгaмa, oднoснo вoдeним биљкaмa (видети oдeљкe 4.1.2.7.1. и 4.1.2.7.2. овог прилога). Кaдa нeдостају oдгoвaрajући пoдaци o aкутнoj или хрoничнoj тoксичнoсти саме смеше, примeњују сe нaчeлa прeмoшћaвaњa или мeтoдa сумирaњa (видети oдeљкe 4.1.3.4. и 4.1.3.5. овог прилога).
4.1.3.3.2. Класификација смеше у односу на дуготрајну (хроничну) опасност захтева додатне податке о разградљивости и, у одређеним случајевима, биоакумулацији. Не врше се испитивања разградљивости и биоакумулације смеше, јер их је тешко тумачити, тј. ова испитивања могу бити значајна само за појединачне супстанце.
4.1.3.3.3. Клaсификaциja смеше у кaтeгoриjу акутнo 1
a) Кaдa су доступни oдгoвaрajући пoдaци о aкутној тoксичнoсти (вредност L(E)C50 или EC50) из испитивања смеше као целине, који пoкaзуjу дa je L(E)C50 ≤ 1 mg/l, смеша се класификује у кaтeгoриjу акутнo 1, у склaду сa Taбeлом 4.1.0. тaчка a).
б) Кaдa су доступни пoдaци о акутној токсичности (вредност(и) LC50 или EC50) из испитивања смеше као целине, који пoкaзуjу дa je вредност L(E)C50 > 1 mg/l зa свe трoфичкe нивoe, није потребно да се смеша класификује у односу на краткотрајну (акутну) oпaснoст.
4.1.3.3.4. Класификација у категорије хронично 1, 2 и 3
а) Када су доступни одговарајући подаци о хроничној токсичности (ECx или NOEC) из испитивања смеше као целине, који показују да је ECx или NOEC испитане смеше ≤ 1 mg/l:
1) смеша се класификује у категорију хронично 1, 2 или 3 у складу са Табелом 4.1.0. тачка б) 2) као брзо разградљива, ако се на основу доступних података може закључити да су сви значајни састојци смеше брзо разградљиви;
2) смеша се класификује у категорију хронично 1 или 2 у свим другим случајевима, у складу са Табелом 4.1.0. тачка б) 1) као смеша која није брзо разградљива;
б) Када су доступни одговарајући подаци о хроничној токсичности (ECx или NOEC) из испитивања смеше као целине, који показују да је ECx или NOEC испитане смеше > 1 mg/l зa свe трoфичкe нивoe, није потребно класификовати смешу у односу на дуготрајну (хроничну) oпaснoст у категорије хронично 1, 2 или 3.
4.1.3.3.5. Клaсификaциja смеше у кaтeгoриjу хрoничнo 4
Aкo пoстoje рaзлoзи зa зaбринутoст, смеша се класификује у кaтeгoриjу Хрoничнo 4 („сигурнoснaˮ клaсификaциja) у склaду сa Taбeлoм 4.1.0. овог прилога.
4.1.3.4. Клaсификaциja смeшa кaдa пoдaци o тoксичнoсти нису доступни за комплетну смешу: Начелa премошћавања
4.1.3.4.1. Када сама смеша није испитана у односу на опасности по водену животну средину, али постоји довољно података о појединачним састојцима и сличним испитаним смешама, ови подаци се користе у поступку класификације у складу са начелима премошћавања датим у одељку 1.1.3. овог прилога. У случају примене начела премошћавања за разблаживање поступа се у складу са одељцима 4.1.3.4.2. и 4.1.3.4.3. овог прилога.
4.1.3.4.2. Разблаживање: Уколико је смеша добијена разблаживањем неке друге испитане смеше или супстанце, класификоване у односу на опасност за водену животну средину, растварачем који је класификован у исту или нижу категорију опасности у односу на најмање токсичан почетни састојак смеше и за који се не очекује да утиче на степен опасности осталих састојака, тада се смеша добијена разблаживањем може класификовати исто као и оригинална испитана смеша или супстанца. Aлтернативно, може се применити метода објашњена у одељку 4.1.3.5. овог прилога.
4.1.3.4.3. Ако је смеша добијена разблаживањем друге испитане смеше или супстанце водом или другим потпуно нетоксичним материјалом, токсичност смеше може се израчунати на основу података о оригиналној смеши или супстанци.
4.1.3.5. Класификација смеша када су подаци о токсичности доступни за поједине или за све састојке смеше
4.1.3.5.1. Класификација смеше заснива се на сумирању концентрација њених класификованих састојака. Проценат састојака класификованих у „акутноˮ или „хроничноˮ примењује се директно у методи сумирања. Примена ове методе детаљно је објашњена у одељку 4.1.3.5.5. овог прилога.
4.1.3.5.2. Смеше се могу састојати од комбинације састојака који су класификовани (као акутно 1 и/или аронично 1, 2, 3 или 4) и других за које су доступни одговарајући подаци о токсичности добијени испитивањима. Када су одговарајући подаци о токсичности доступни за више од једног састојка смеше, комбинована токсичност тих састојака израчунава се помоћу формула адитивности датих у овом одељку под тач. а) или б), у зависности од природе доступних података:
а) на основу акутне токсичности по водену животну средину:

при чему је:
Ci – концентрација i-тог састојка (масени проценат);
L(E)C50i – LC50 или EC50 за састојак i у mg/l;
h – број састојака, иде од 1 до n;
L(E)C50m – LC50 или EC50 дела смеше за који су доступни подаци добијени испитивањима.
Израчуната токсичност може се искористити да се овом делу смеше додели категорија краткотрајне (акутне) опасности, која се затим користи приликом примене методе сумирања;
б) на основу хроничне токсичности по водену животну средину:

при чему је:
Ci – концентрација i-тог састојка (масени проценат) која обухвата брзо разградљиве састојке;
Cj – концентрација j-тог састојка (масени проценат) која обухвата састојке који нису брзо разградљиви;
NOECi – NOEC (или друге признате мере за хроничну токсичност) за састојак i која обухвата брзо разградљиве састојке, у mg/l;
NOECj – NOEC (или друге признате мере за хроничну токсичност) за састојак ј која обухвата састојке који нису брзо разградљиви, у mg/l;
n – број састојака, i и j иду од 1 до n;
EqNOECm – еквивалентна NOEC дела смеше за који су доступни подаци добијени испитивањима.
Еквивалентна токсичност одражава чињеницу да су супстанце којe нису брзо разградљиве класификоване у категорију опасности која је за један ниво виша у односу на класификацију брзо разградљивих супстанци.
Израчуната еквивалентна токсичност може се искористити да се овом делу смеше додели, категорија дуготрајне (хроничне) опасности, у складу са критеријумима за брзо разградљиве супстанце (видети Табелу 4.1.0. тачка б) 2)), која се затим користи приликом примене методе сумирања.
4.1.3.5.3. Када се примењује формула адитивности за део смеше, токсичност тог дела смеше израчунава се коришћењем, за сваку супстанцу, вредности токсичности које се односе на исту таксономску групу (тј. рибе, ракове, алге или еквивалентну), а затим се користи највиша добијена токсичност (најнижа концетрација), тј. користи се најосетљивија од три таксономске групе. У случају да подаци о токсичности нису доступни за све састојке у оквиру исте таксономске групе, вредност токсичности сваког од састојака која се користи бира се на исти начин на који се вредности токсичности бирају ради класификације супстанци, тј. користи се виша токсичност (добијена за најосетљивији испитивани организам). Израчуната акутна и хронична токсичност се затим користе ради процене да ли ће овај део смеше бити класификован као акутно 1 и/или хронично 1, 2 или 3, применом истих критеријума прописаних за супстанце.
4.1.3.5.4. Уколико је смеша класификована на више од једног начина, користити се онај начин који даје најстрожији резултат.
4.1.3.5.5. Метода сумирања
4.1.3.5.5.1. Образложење
4.1.3.5.5.1.1. У случају класификационих категорија за супстанце хронично 1, 2 и 3, основни критеријуми токсичности разликују се при преласку из једне категорије опасности у другу за фактор 10. Супстанце класификоване на основу високе вредности LC50 или EC50 доприносе класификацији смеше у нижу категорију опасности. Приликом израчунавања ових класификационих категорија заједно се разматра допринос свих супстанци класификованих у хронично 1, 2 или 3.
4.1.3.5.5.1.2. Када смеша садржи састојке класификоване у категорију акутно 1 или хронично 1, чија је акутна токсичност испод 1mg/l и/или хронична токсичност испод 0,1 mg/l (ако нису брзо разградљиви) и 0,01 mg/l (ако јесу брзо разградљиви), ови састојци доприносе токсичности смеше чак и у ниским концентрацијама. Активне супстанце у пестицидима често имају високу токсичност за водене организме, као и неке друге супстанце, нпр. органометална једињења. У таквим случајевима примена општих граничних концентрација доводи до неодговарајуће, односно подцењене класификације смеше. Због тога се користе М фактори за високо токсичне састојке, као што је дато у одељку 4.1.3.5.5.5. овог прилога.
4.1.3.5.5.2. Поступак класификације
4.1.3.5.5.2.1. Класификација смеше у вишу категорију опасности надјачава класификацију у нижу категорију опасности, нпр. класификација у хронично 1 надјачава класификацију у хронично 2. Поступак класификације је завршен ако је као резултат класификације добијена категорија хронично 1. хронично 1 је највиша могућа категорија опасности, зато није потребно наставити са даљим поступком класификације.
4.1.3.5.5.3. Класификација у категорију акутно 1
4.1.3.5.5.3.1. Прво се разматрају све компоненте класификоване у категорију акутно 1. Уколико је сума процентуалних концентрација ових компоненти помножених њиховим одговарајућим М-факторима већа или једнака 25%, цела смеша се класификује као акутно 1.
4.1.3.5.5.3.2. Класификација смеша на основу краткотрајне (акутне) опасности, применом методе сумирања класификованих састојака, дата је у Табели 4.1.1. овог прилога.
Табела 4.1.1. Класификација смеше у односу на краткотрајну (акутну) опасност применом методе сумирања концентрација класификованих састојака
|
Сума састојака класификованих као |
Смеша је класификована као |
|
Акутно 1 ´ М ≥ 25% |
Акутно 1 |
Напомена: За објашњење М‒фактора видети одељак 4.1.3.5.5.5. овог прилога.
4.1.3.5.5.4. Класификација у категорије хронично 1, 2, 3 и 4
4.1.3.5.5.4.1. Прво се разматрају сви састојци класификовани у категорију хронично 1. Уколико је збир процентуалних концентрација ових састојака помножених њиховим одговарајућим М-факторима једнак или већи од 25% смеша се класификује у категорију хронично 1. Уколико је резултат израчунавања класификација смеше у категорију хронично 1, поступак класификације је завршен.
4.1.3.5.5.4.2. У случајевима када смеша није класификована у категорију хронично 1, разматра се класификација смеше у категорију хронично 2. Смеша се класификује у категорију хронично 2, уколико је збир процентуалних концентрација свих састојака класификованих у категорију хронично 1, помножених њиховим одговарајућим М-факторима помножен бројем 10, сабран са збиром процентуалних концентрација свих састојака који су класификовани у категорију хронично 2, једнак или већи од 25%. Уколико је резултат израчунавања класификација смеше у категорију хронично 2, поступак класификације је завршен.
4.1.3.5.5.4.3. У случајевима када смеша није класификована ни у категорију хронично 1, ни у категорију хронично 2, разматра се њена класификација у категорију хронично 3. Смеша се класификује у категорију хронично 3, уколико је збир процентуалних концентрација свих састојака класификованих у категорију хронично 1, помножених њиховим одговарајућим М-факторима, помножен бројем 100, сабран, са збиром процентуалних концентрација састојака класификованих у категорију хронично 2 помноженим са бројем 10 и сабран са збиром процентуалних концентрација састојака класификованих у категорију хронично 3, једнак или већи од 25%.
4.1.3.5.5.4.4. У случају када смеша није класификована у категорију хронично 1, 2 или 3, разматра се класификација у категорију хронично 4. Смеша се класификује у категорију хронично 4, уколико је збир процентуалних концентрација свих састојака класификованих у категорију хронично 1, 2, 3 и 4, једнак или већи од 25%.
4.1.3.5.5.4.5. Класификација смеша на основу дуготрајне (хроничне) опасности, применом методе сумирања класификованих састојака, дата је у Табели 4.1.2. овог прилога.
Табела 4.1.2. Класификација смеше у односу на дуготрајну (хроничну) опасност по животну средину применом методе сумирања концентрација класификованих састојака
|
Сума састојака класификованих као |
Смеша се класификује као |
|
Хронично 1 × М(*) ≥ 25% |
Хронично 1 |
|
(М × 10 × Хронично 1) + Хронично 2 ≥ 25% |
Хронично 2 |
|
(М × 100 × Хронично 1) + (10 × Хронично 2) + Хронично 3 ≥ 25% |
Хронично 3 |
|
Хронично 1 + Хронично 2 + Хронично 3 + Хронично 4 ≥ 25% |
Хронично 4 |
|
Напомена (*): За објашњење М‒фактора видети одељак 4.1.3.5.5.5. овог прилога. |
|
4.1.3.5.5.5. Смеше са високо токсичним састојцима
4.1.3.5.5.5.1. Састојци класификовани у категорију акутно 1 и категорију хронично 1, са токсичношћу испод 1mg/l и/или хрoничнoм тoксичнoшћу испoд 0,1 mg/l (aкo нису брзo рaзгрaдљивe) и 0,01 mg/l (aкo су брзo рaзгрaдљивe) доприносе токсичности смеше чак и у ниској концентрацији и даје им се већи значај при примени методе сумирања класификација. Када смеша садржи састојке класификоване у категорију акутно 1 или категорију хронично 1, примењује се једно од следећег:
– вишестепени приступ описан у одељцима 4.1.3.5.5.3 и 4.1.3.5.5.4 овог прилога, тако што се сабирају концентрације састојака класификованих у категорију акутно 1 и категорију хронично 1 помножене фактором, уместо простог сабирања процената. Ово значи да се концентрација састојака класификованих у категорију акутно 1, из леве колоне Табеле 4.1.1. и концентрација састојака класификованих у категорију хронично 1 из леве колоне Табеле 4.1.2. множе одговарајућим М-фактором. М-фактори за ове састојке се одређују на основу вредности LC50 или ЕC50, као што је дато у Табели 4.1.3. која је дата у овом прилогу. У поступку класификације смеша које садрже састојке класификоване у категорију акутно 1, или категорију хронично 1 морају бити познате вредности М-фактора да би се применила метода сумирања;
– формула адитивности (видети одељак 4.1.3.5.2. овог прилога), под условом да су подаци о токсичности доступни за све високо токсичне састојке смеше и да постоје поуздани докази да сви други састојци, укључујући и оне за које подаци о специфичној акутној и/или хроничној токсичности нису доступни, имају нижу токсичност или уопште нису токсични и не доприносе опасности смеше по животну средину.
Табела 4.1.3. М‒фактори за веома токсичне састојке смеше
|
Акутна токсичност |
М-фактор |
Хронична токсичност |
М-фактор |
|
|
L(E)C50 вредност у mg/l |
NOEC вредност у mg/l |
NRD(1) састојци |
RD(2) састојци |
|
|
0,1 < L(E)C50 ≤ 1 |
1 |
0,01 < NOEC ≤ 0,1 |
1 |
– |
|
0,01 < L(E)C50 ≤ 0,1 |
10 |
0,001 < NOEC ≤ 0,01 |
10 |
1 |
|
0,001 < L(E)C50 ≤ 0,01 |
100 |
0,0001 < NOEC ≤ 0,001 |
100 |
10 |
|
0,0001 < L(E)C50 ≤ 0,001 |
1000 |
0,00001 < NOEC ≤ 0,0001 |
1000 |
100 |
|
0,00001< L(E)C50 ≤ 0,0001 |
10000 |
0,000001 < NOEC ≤ 0,00001 |
10000 |
1000 |
|
(прогресија се наставља за фактор 10) |
(прогресија се наставља за фактор 10) |
|||
|
(1) није брзо разградљиво (non-rapidly degradable – NRD) (2) брзо разградљиво (rapidly degradable – RD) |
||||
4.1.3.6. Класификација смеша са састојцима о којима нема података који се могу употребити у поступку класификације
4.1.3.6.1. У случају када за један или више релевантних састојака нема корисних информација о краткотрајној (акутној) и/или дуготрајној (хроничној) опасности за водену животну средину, смеша се не може трајно сврстати у једну или више категорија опасности. У том случају смеша се класификује само на основу састојака са познатом токсичношћу, и додаје се обавештење на етикети и у безбедносном листу: „Садржи x% састојака непознате опасности за водену животну средину.ˮ
4.1.4. Елементи обележавања
4.1.4.1. Елементи обележавања за супстанце или смеше које испуњавају критеријуме за класификацију у ову класу опасности дати су у Табели 4.1.4. која је дата у овом прилогу.
Табела 4.1.4. Елементи обележавања за опасно по водену животну средину


4.2. Ендокрини поремећај – животна средина
4.2.1. Дефиниције и општа упутства
4.2.1.1. Дефиниције
Ендокрини дисруптор јесте супстанца или смеша која мења једну или више функција ендокриног система и последично изазива штетне ефекте у интактном организму, његовом потомству, популацијама или субпопулацијама.
Ендокрини поремећај јесте промена једне или више функција ендокриног система изазвана ендокриним дисруптором.
Ендокрина активност јесте интеракција са ендокриним системом која може резултирати одговором тог система, циљних органа или циљних ткива, и која супстанци или смеши даје потенцијал да промени једну или више функција тог ендокриног система.
Штетни ефекат јесте промена у морфологији, физиологији, расту, развоју, репродукцији или животном веку организма, система, популације или субпопулације која резултира нарушавањем функционалног капацитета, нарушавањем способности да компензује додатни стрес, или повећањем подложности другим утицајима.
Биолошки веродостојна веза јесте корелација између ендокрине активности и штетног ефекта, заснована на биолошким процесима, где је корелација у складу са постојећим научним сазнањима.
4.2.1.2. Oпшта разматрања
4.2.1.2.1. Супстанце и смеше које испуњавају критеријуме за ендокрине дисрупторе за животну средину на основу доказа који су наведени у Табели 4.2.1. сматрају се познатим, претпостављеним или сумњивим ендокриним дисрупторима за животну средину, осим ако постоји доказ који дефинитивно показује да идентификовани штетни ефекти нису релевантни на нивоу популације или субпопулације.
4.2.1.2.2. Доказ који треба размотрити за класификацију супстанци у складу са другим одељцима овог прилога може се такође користити за класификацију сусптанци као ендокриних дисруптора за животну средину ако су испуњени критеријуми предвиђени у овом одељку.
4.2.2. Критеријуми за класификацију супстанци
4.2.2.1. Категорије опасности
За потребе класификације у ендокрине дисрупторе за животну средину, супстанце се сврставају у једну од две категорије.
Табела 4.2.1. Категорије опасности за ендокрине дисрупторе за животну средину
|
Категорија |
Критеријуми |
|
Категорија 1 |
Познати или претпостављени ендокрини дисруптори за животну средину Класификација у категорију 1 се у великој мери заснива на доказима из најмање једног од следећег: а) подаци добијени испитивањима на животињама, б) подаци који нису добијени испитивањима на животињама, а који пружају еквивалентан капацитет предвиђања као подаци у тачки а). Такви подаци морају да пруже доказ да супстанца испуњава све од следећих критеријума: а) ендокрина активност; б) штетан ефекат код интактног организма или његовог потомства или будућих генерација; в) биолошки веродостојна веза између ендокрине активности и штетног ефекта. Међутим, тамо где постоје подаци који изазивају озбиљну сумњу у релевантност штетних ефеката идентификованих на нивоу популације или субпопулације, класификација у категорију 2 може бити прикладнија. |
|
Категорија 2 |
Сумња се да је ендокрини дисруптор за животну средину Супстанца се класификује у категорију 2 када су испуњени сви од следећих критеријума: а) постоје докази о: – ендокриној активности; и – штетном ефекту на интактан организам или његово потомство или будуће генерације; б) докази из тачке а) нису довољно убедљиви за класификацију супстанце у категорију 1; в) постоје докази о биолошки веродостојној вези између ендокрине активности и штетног ефекта. |
Када постоји доказ који дефинитивно показује да идентификовани штетни ефекти нису релевантни на нивоу популације или субпопулације, супстанца се не сматра ендокриним дисруптором за животну средину.
4.2.2.2. Основе класификације
4.2.2.2.1. Класификација се врши на основу горе наведених критеријума и утврђивања квалитета података за сваки од критеријума (видети одељак 4.2.2.3.) и утврђивања укупног квалитета података (видети одељак 1.1.1.) Класификација као ендокрини дисруптор за животну средину је намењена да се користи за супстанце које изазивају или могу изазвати штетан ефекат у вези са ендокриним системом на нивоу популације или субпопулације.
4.2.2.2.2. Штетни ефекти који су искључиво неспецифичне последице других токсичних ефеката не узимају се у обзир за идентификацију супстанце као ендокриног дисруптора за животну средину.
4.2.2.3 Утврђивање квалитета података и стручна процена
4.2.2.3.1. Класификација у ендокрине дисрупторе за животну средину врши се на основу процене укупног квалитета података применом стручне процене (видети одељак 1.1.1). То значи да се разматрају заједно све доступне информације које су у вези са утврђивањем ендокриног поремећаја за животну средину, као што су:
а) in vivo студије или друге студије (нпр. in vitro, in silico студије) које предвиђају штетне ефекте, ендокрину активност или биолошки веродостојну везу код животиња;
б) подаци о аналогним супстанцама користећи односе структуре и активности (SAR);
в) процена супстанци које су хемијски сродне супстанци која се проучава такође може бити укључена (груписање, унакрсно читање (енг. read-across)), нарочито када су информације о супстанци оскудне;
г) сви додатни релевантни и прихватљиви научни подаци.
4.2.2.3.2. При примени утврђивања квалитета података и стручној процени, процена научних доказа наведених у одељку 4.2.2.3.1. нарочито узима у обзир сваки од следећих фактора:
а) и позитивне и негативне резултате;
б) релевантност дизајна студије за процену штетних ефеката на нивоу популације или субпопулације и за процену ендокрине активности;
в) штетне ефекте на размножавање, раст, развој и друге релевантне штетне ефекте за које је вероватно да ће утицати на популације и субпопулације;
г) квалитет и конзистентност података, узимајући у обзир образац и кохерентност резултата унутар и између студија сличног дизајна, и између различитих врста;
д) пут излагања, студије токсикокинетике и метаболизма;
ђ) концепт граничне дозе (концентрације) и међународне смернице о максималним препорученим дозама (концентрацијама) и за процену збуњујућих ефеката прекомерне токсичности.
е) ако су доступни, одговарајуће, поуздане и репрезентативне податке са терена, или податке добијене мониторингом, или резултате из испитивања модела популације.
4.2.2.3.3. При утврђивању квалитета података, веза између ендокрине активности и штетних ефеката успоставља се на основу биолошке веродостојности која се утврђује на основу доступног научног знања. Биолошки веродостојна веза не мора се доказати подацима специфичним за супстанцу.
4.2.2.3.4. При утврђивању квалитета података, докази узети у обзир за класификацију супстанце као ендокриног дисруптора за здравље људи из одељка 3.11. узимају се у обзир при процени класификације супстанце као ендокриног дисруптора за животну средину према одељку 4.2.
4.2.3. Критеријуми за класификацију смеша
4.2.3.1. Класификација смеша када су доступни подаци за све састојке или само за неке састојке смеше
4.2.3.1.1. Смеша се класификује као ендокрини дисруптор за животну средину када је најмање једна компонента класифкована као ендокрини дисруптор за животну средину, категорија 1 или категорија 2, и присутна је у концентрацији једнакој или већој од одговарајуће опште граничне концентрације приказане у Табели 4.2.2. овог прилога за категорију 1 и категорију 2, респективно.
Табела 4.2.2. Опште граничне концентрације за компоненете смеше класификоване као ендокрини дисруптор за животну средину које активирају класификацију смеше
|
Компоненета класификована као |
Опште граничне концентрације које активирају класификацију смеше као: |
|
|
Ендокрини дисруптор за животну средину, категорија 1 |
Ендокрини дисруптор за животну средину, категорија 2 |
|
|
Ендокрини дисруптор за животну средину, категорија 1 |
≥ 0,1% |
|
|
Ендокрини дисруптор за животну средину, категорија 2 |
≥ 1% [Напомена 1] |
|
Напомена: Граничне концентрације наведене у Табели 4.2.2. овог прилога примењују се за чврсте и течне смеше (m/m), као и за гасове (v/v).
Напомена 1: Уколико је ендокрини дисруптор за животну средину категорија 2 присутан у смеши као састојак у концентрацији ≥ 0,1%, безбедносни лист за смешу мора бити доступан на захтев.
4.2.3.2. Класификација смеша када су доступни подаци за комплетну смешу
4.2.3.2.1. Класификација смеша се заснива на доступним подацима из испитивања за појединачне компненте смеше и примени граничних концентрација за компоненте класификоване као ендокрини дисруптор за животну средину. У појединачним случајевима за класификацију се могу користити подаци из испитивања смеше као целине када показују ендокрини поремећај за животну средину који није био установљен на основу процене засноване на индивидуалним компоненетама. У таквим случајевима мора се доказати да су резултати испитивања смеше као целине коначни узимајући у обзир дозу (концентрацију) и друге факторе као што су трајање, запажања, осетљивост и статистичкa анализa система за испитивање. Одговарајућа документација која подржава класификацију мора се чувати и учинити доступном за преглед, на захтев.
4.2.3.3. Класификација смеша када нису доступни подаци за комплетну смешу: Начелa премошћавања
4.2.3.3.1. Када сама смеша није испитивана ради одређивања ендокриног поремећаја за животну средину, али постоји довољно података о појединачним компонентама и сличним испитаним смешама (уз поштовање одредби пододељка 4.2.3.2.1.) да се одговарајуће окарактеришу опасности смеше, ти подаци се користе у складу са применљивим начелима премошћавања утврђеним у одељку 1.1.3.
4.2.4. Елементи обележавања
4.2.4.1. Елементи обележавања за супстанце или смеше које испуњавају критеријуме за класификацију у ову класу опасности дати су у Табели 4.2.3. која је дата у овом прилогу.
Табела 4.2.3. Елементи обележавања за ендокрини поремећај – животнa срединa
|
Класификација |
Категорија 1 |
Категорија 2 |
|
GHS пиктограм опасности |
||
|
Реч упозорења |
Опасност |
Пажња |
|
Обавештење о опасности |
EUH430: Може изазвати ендокрини поремећај у животној средини |
EUH431: Сумња се да изазива ендокрини поремећај у животној средини |
|
Обавештења о мерама предострожности – превенција |
P201 P202 P273 |
P201 P202 P273 |
|
Обавештења о мерама предострожности – реаговање |
P391 |
P391 |
|
Обавештења о мерама предострожности – складиштење |
P405 |
P405 |
|
Обавештења о мерама предострожности – одлагање |
P501 |
P501 |
4.3. Својства перзистентности, биоакумулативности и токсичности или велике перзистентности и велике биоакумулативности
4.3.1. Дефиниције и општа упутства
4.3.1.1. За потребе овог одељка примењују се следеће дефиниције:
„ПБТ” јесте перзистентна, биоакумулативна и токсична супстанца или смеша која испуњава критеријуме утврђене у одељку 4.3.2.1.
„вПвБ” јесте веома перзистентна и веома биоакумулативна супстанца или смеша која испуњава критеријуме за класификацију утврђене у одељку 4.3.2.2.
4.3.1.2. Класа опасности „Својства перзистентности, биоакумулативности и токсичности или велике перзистентности и велике биоакумулативности” дели се на:
– ПБТ својства, и
– вПвБ својства.
4.3.2. Критеријуми за класификацију супстанци
4.3.2.1. Критеријуми за класификацију као ПБТ
Супстанца се класификује као ПБТ када испуњава критеријуме за перзистентност, биоакумулативност и токсичност утврђене у одељцима 4.3.2.1.1. до 4.3.2.1.3. и процењена је према одељку 4.3.2.3.
4.3.2.1.1. Перзистентност
Супстанца испуњава ктеријуме за перзистентност (П) када је испуњен било који од следећих услова:
а) полувреме разградње у морској води је дуже од 60 дана;
б) полувреме разградње у слаткој или естуарској води је дуже од 40 дана;
в) полувреме разградње у морском седименту је дуже од 180 дана;
г) полувреме разградње у седименту слатке или естуарске воде је дуже од 120 дана;
д) полувреме разградње у земљишту је дуже од 120 дана.
4.3.2.1.2. Биоакумулативност
Супстанца испуњава критеријуме за биоакумулативност (Б) када је фактор биоконцентрације у воденима врстама већи од 2000.
4.3.2.1.3. Токсичност
Супстанца испуњава критеријуме за токсичност (Т) у свим следећим ситуацијама:
а) дугорoчна концентрација без запаженог ефекта (NOEC) или ECx (нпр. EC10) за морске или слатководне организме је мања од 0,01 mg/l;
б) супстанца испуњава критеријуме за класификацију као карциногена, (категорија 1А или 1Б), мутагена за герминативне ћелије (категорија 1А или 1Б), или токсична по репродукцију (категорија 1А, 1Б или 2) према одељку 3.5, 3.6. или 3.7;
в) постоји други доказ хроничне токсичности, као што је идентификација да супстанца испуњава критеријуме за класификацију у класу специфична токсичност за циљни орган, вишекратна изложеност, категорија 1 или 2, према одељку 3.9;
г) сусптанца испуњава критеријуме за класификацију као ендокрини дисруптор за здравље људи, категорија 1, или ендокрини дисруптор за животну средину, категорија 1, према одељцима 3.11. или 4.2.
4.3.2.2. Критеријуми за класификацију као вПвБ
Супстанца се класификује као вПвБ када испуњава критеријуме за перзистентност и биоакумулативност утврђене у одељцима 4.3.2.2.1. и 4.3.2.2.2. и процењена је према одељку 4.3.2.3.
4.3.2.2.1. Перзистентност
Супстанца испуњава ктеријуме за велику перзистентност (вП) када је испуњен било који од следећих услова:
а) полувреме разградње у морској, слаткој или естуарској води је дуже од 60 дана;
б) полувреме разградње у седименту морске, слатке или естуарске воде је дуже од 180 дана;
в) полувреме разградње у земљишту је дуже од 180 дана.
4.3.2.2.2. Биоакумулативност
Супстанца испуњава критеријуме за велику биоакумулативност (вБ) када је фактор биоконцентрације у воденима врстама већи од 5000.
4.3.2.3. Основе класификације
За класификацију ПБТ супстанци и вПвБ супстанци примењује се утврђивање квалитета података и стручна процена упоређивањем свих релевантних и доступних података наведених у одељку 4.3.2.3. са критеријумима утврђеним у одељку 4.3.2.1. и 4.3.2.2. Утврђивање квалитета податка примењује се нарочито када се критеријуми утврђени у одељцима 4.3.2.1. и 4.3.2.2. не могу директно применити на доступне податке.
Информације које се користе за процену ПБТ/вПвБ својстава заснивају се на подацима добијеним при релевантним условима.
Идентификација такође узима у обзир ПБТ/вПвБ својства релевантних састојака, адитива или нечистоћа супстанце и релевантних производа трансформације или разградње.
Ова класа опасности (својства перзистентности, биоакумулативности и токсичности (ПБТ) или велике перзистентности, велике биоакумулативности (вПвБ)) примењује се на све органске супстанце, укључујући органо-метале.
Подаци утврђени у одељцима 4.3.2.3.1, 4.3.2.3.2. и 4.3.2.3.3. узимају се у обзир за процену П, вП, Б, вБ и T својстава.
4.3.2.3.1. Процена П или вП својстава
За процену П или вП својстава узимају се у обзир следећи подаци:
а) резултати симулационог испитивања разградње у површинској води;
б) резултати симулационог испитивања разградње у земљишту;
в) резултати симулационог испитивања разградње у седименту;
г) друге информације, као што су подаци из теренских студија или студија мониторинга, под условом да се њихова прикладност и поузданост може разумно доказати.
4.3.2.3.2. Процена Б или вБ својстава
За процену Б или вБ својстава узимају се у обзир следећи подаци:
а) резултати студија биоконцентрације или биоакумулације у воденим врстама;
б) друге информације о потенцијалу биоакумулације, под условом да се њихова прикладност и поузданост може разумно доказати, као што су:
– резултати студије биоакумуације у копненим врстама;
– подаци из научних анализа људских телесних течности или ткива, нпр. крви, млека или масног ткива;
– детекција повишених нивоа у биоти, нарочито код угрожених врста или рањивих популација или субпопулација, у поређењу са нивоима у животној средини која их окружује;
– резултати студија хроничне токсичности на животињама;
– процена токсикокинетичког понашања супстанце.
в) информације о способности супстанце за биомагнификацију у ланцу исхране, ако је могуће израженој помоћу фактора биомагнификације или фактора трофичне магнификације.
4.3.2.3.3. Процена Т својстава
За процену Т својстава узимају се у обзир следећи подаци:
а) резултати испитивања дугорочне токсичности на воденим бескичмењацима;
б) резултати испитивања дугорочне токсичности на рибама;
в) резултати студије инхибиције раста алги или водених биљака;
г) информација да супстанца испуњава критеријуме за класификацију као карциногена, категорија 1А или 1Б (додељено јој је обавештење о опасности H350 или H350i), мутагена за герминативне ћелије, категорија 1А или 1Б (додељено јој је обавештење о опасности H340), токсична по репродукцију категорија 1А, 1Б или 2 (додељено јој је обавештења о опасности H360, H360F, H360D, H360FD, H360Fd, H360fD, H361, H361f, H361d или H361fd), или токсична за специфичан циљни орган након поновљене дозе, категорија 1 или 2 (додељено јој је обавештења о опасности H372 или H373);
д) информација да сусптанца испуњава критеријум за класификацију као ендокрини дисруптор за здравље људи, категорија 1, или ендокрини дисруптор за животну средину, категорија 1 (додељено јој је обавештења о опасности EUH380 или EUH430);
ђ) резултати испитивања дугорочне токсичности на копненим организимима, бескичмењацима и биљкама;
е) резултати испитивања дугорочне токсичности на организмима који живе у седименту;
ж) резултати испитивања дугорочне токсичности или репродуктивне токсичности на птицама;
з) друге информације, под условом да се њихова прикладност и поузданост може разумно доказати.
4.3.2.4. Утврђивање квалитета података и стручна процена
4.3.2.4.1. У примени утврђивања квалитета података коришћењем стручне процене како је наведено у Одељку 1.1.1, узимају се у обзир сви релевантни научни докази, као што су:
а) in vivo студије или друге студије (нпр. in vitro, in silico студије);
б) информације из примене категоријског приступа (груписање, read-across);
в) подаци о аналогним сусптанцама на основу односа структуре и активности (SAR), који пружају информацију о П, вП, Б, вБ и Т својствима;
г) резултати мониторинга и моделирања;
д) искуства људи, као што су подаци у вези са радним местом и подаци из база података о удесима;
ђ) епидемиолошке и клиничке студије;
е) добро документовани извештаји о случају, објављене студије и запажања које су прошле стручну рецензију;
ж) било који додатни прихватљиви подаци.
Квалитету и доследности података додељује се одговарајућа тежина. Доступни подаци, без обзира на њихове појединачне закључке, сакупљају се заједно и врши се јединствено утврђивање квалитета података.
4.3.2.4.2. У примени утврђивања квалитета података, поред информација из одељака 4.3.2.3.1, 4.3.2.3.2. и 4.3.2.3.3, као део научне процене информација релевантних за П, вП, Б, вБ и Т својства, узимају се у обзир и следеће информације:
а) индиција П или вП својстава:
1) резултати испитивања брзе биоразградљивости;
2) резултати других скрининг тестова разградљивости (нпр. побољшано испитивање брзе биоразградљивости, испитивања инхерентне биоразградљивости);
3) резултати добијени помоћу добро развијених и поузданих (Q)SAR модела биоразградљивости;
4) друге информације, под условом да се њихова прикладност и поузданост може разумно доказати;
б) индиција Б или вБ својстава:
1) коефицијент расподеле октанол/вода одређен експериментално или процењен помоћу добро развијених и поузданих (Q)SAR модела;
2) друге информације, под условом да се њихова прикладност и поузданост може разумно доказати;
в) индиција Т својстава:
1) краткорочна токсичност за водене организме (нпр. резултати испитивања акутне токсичности на бескичмењацима, алгама или воденим биљкама или рибама, in vitro испитивање акутне токсичности на линији рибљих ћелија);
2) друге информације, под условом да се њихова прикладност и поузданост може разумно доказати.
4.3.3. Критеријуми за класификацију смеша
4.3.3.1. Смеша се класификује као ПБТ или вПвБ ако је најмање један састојак смеше класификован као ПБТ односно вПвБ и присутан је у концентрацији једнакој или већој од 0,1% (масени удео).
4.3.4. Елементи обележавања
4.3.4.1. Елементи обележавања за супстанце или смеше које испуњавају критеријуме за класификацију у ову класу опасности дати су у Табели 4.3.1. која је дата у овом прилогу.
Табела 4.3.1. Елементи обележавања за ПБТи вПвБ својства
|
Класификација |
ПБТ |
вПвБ |
|
GHS пиктограм опасности |
||
|
Реч упозорења |
Опасност |
Опасност |
|
Обавештење о опасности |
EUH440: Акумулира се у животној средини и живим организмима, укључујући људе |
EUH441: Веома се акумулира у животној средини и живим организмима, укључујући људе |
|
Обавештења о мерама предострожности – превенција |
P201 P202 P273 |
P201 P202 P273 |
|
Обавештења о мерама предострожности – реаговање |
P391 |
P391 |
|
Обавештења о мерама предострожности – одлагање |
P501 |
P501 |
4.4. Својства перзистентности, мобилности и токсичности или велике перзистентности и велике мобилности
4.4.1. Дефиниције и општа упутства
4.4.1.1. За потребе овог одељка примењују се следеће дефиниције:
„ПМТ” јесте перзистентна, мобилна и токсична супстанца или смеша која испуњава критеријуме утврђене у одељку 4.4.2.1.
„вПвМ” јесте веома перзистентна и веома мобилна супстанца или смеша која испуњава критеријуме за класификацију утврђене у одељку 4.4.2.2.
„log Koc” јесте декадни логаритам коефицијента расподеле у систему органски угљеник/ вода (Koc).
4.4.1.2. Класа опасности „Својства перзистентности, мобилности и токсичности или велике перзистентности и велике мобилности” дели се на:
– ПМТ својства; и
– вПвМ својства.
4.4.2. Критеријуми за класификацију супстанци
4.4.2.1. Критеријуми за класификацију као ПМТ
Супстанца се класификује као ПМТ када испуњава критеријуме за перзистентност, мобилност и токсичност утврђене у одељцима 4.4.2.1.1, 4.4.2.1.2. и 4.4.2.1.3 и процењена је према одељку 4.4.2.3.
4.4.2.1.1. Перзистентност
Супстанца испуњава ктеријуме за перзистентност (П) када је испуњен било који од следећих услова:
а) полувреме разградње у морској води је дуже од 60 дана;
б) полувреме разградње у слаткој или естуарској води је дуже од 40 дана;
в) полувреме разградње у морском седименту је дуже од 180 дана;
г) полувреме разградње у седименту слатке или естуарске воде је дуже од 120 дана;
д) полувреме разградње у земљишту је дуже од 120 дана.
4.4.2.1.2. Мобилност
Супстанца испуњава критеријуме за мобилност (М) када је log Koc мањи од 3. За супстанце које јонизују, критеријум за мобилност је испуњен када је најнижа вредност log Koc при pH између 4 и 9, мања од 3.
4.4.2.1.3. Токсичност
Супстанца испуњава критеријуме за токсичност у свим следећим ситуацијама:
а) дугорочна концентрација без запаженог ефекта (NOEC) или ECx (нпр. EC10) за морске или слатководне организме је мања од 0,01 mg/l;
б) супстанца испуњава критеријуме за класификацију као карциногена, (категорија 1А или 1Б), мутагена за герминативне ћелије (категорија 1А или 1Б) или токсична по репродукцију (категорија 1А, 1Б или 2) према одељку 3.5, 3.6. или 3.7;
в) постоје други докази о хроничној токсичности, као што је идентификација да супстанца испуњава критеријуме за класификацију у класу специфична токсичност за циљни орган, вишекратна изложеност, категорија 1 или 2, према одељку 3.9;
г) сусптанца испуњава критеријуме за класификацију као ендокрини дисруптор за здравље људи, категорија 1, или ендокрини дисруптор за животну средину, категорија 1, према одељцима 3.11. или 4.2.
4.4.2.2. Критеријуми за класификацију као вПвМ
Супстанца се класификује као вПвМ када испуњава критеријуме за перзистентност и мобилност утврђене у одељцима 4.4.2.2.1 и 4.4.2.2.2 и процењена је према одељку 4.4.2.3.
4.4.2.2.1. Перзистентност
Супстанца испуњава ктеријуме за велику перзистентност (вП) када је испуњен било који од следећих услова:
а) полувреме разградње у морској, слаткој или естуарској води је дуже од 60 дана;
б) полувреме разградње у седименту морске, слатке или естуарске воде је дуже од 180 дана;
в) полувреме разградње у земљишту је дуже од 180 дана.
4.4.2.2.2. Мобилност
Супстанца испуњава критеријуме за велику мобилност (вМ) када је log Koc мањи од 2. За супстанце које јонизују, критеријум за велику мобилност је испуњен када је најнижа вредност log Koc при pH између 4 и 9, мања од 2.
4.4.2.3. Основе класификације
За класификацију ПМТ супстанци и вПвМ супстанци примењује се утврђивање квалитета података и стручна процена упоређивањем свих релевантних и доступних података наведених у одељку 4.4.2.3. са критеријумима утврђеним у одељцима 4.4.2.1. и 4.4.2.2. Утврђивање квалитета податка примењује се нарочито када се критеријуми утврђени у одељцима 4.4.2.1. и 4.4.2.2. не могу директно применити на доступне податке.
Информације које се користе за процену ПМТ/вПвМ својстава заснивају се на подацима добијеним при релевантним условима.
Идентификација такође узима у обзир ПМТ/вПвМ својства релевантних састојака, адитива или нечистоћа супстанце и релевантних производа трансформације или разградње.
Ова класа опасности (својства перзистентности, мобилности и токсичности (ПМТ) или велике перзистентности и велике мобилности (вПвМ)) примењује се на све органске супстанце, укључујући органо-метале.
Подаци утврђени у одељцима 4.4.2.3.1, 4.4.2.3.2 и 4.4.2.3.3 узимају се у обзир за процену П, вП, М, вМ и T својстава.
4.4.2.3.1. Процена П или вП својстава
За процену П или вП својстава узимају се у обзир следећи подаци:
а) резултати симулационог испитивања разградње у површинској води;
б) резултати симулационог испитивања разградње у земљишту;
в) резултати симулационог испитивања разградње у седименту;
г) друге информације, као што су подаци из теренских студија или студија мониторинга, под условом да се њихова прикладност и поузданост може разумно доказати.
4.3.2.3.2. Процена М или вМ својстава
За процену М или вМ својстава узимају се у обзир следећи подаци:
а) резултати испитивања адсорпције/десорпције;
б) друге информације, као што су подаци добијени излуживањем, моделирањем или из студија мониторинга, под условом да се њихова прикладност и поузданост може разумно доказати.
4.4.2.3.3. Процена Т својстава
За процену Т својстава узимају се у обзир следећи подаци:
а) резултати испитивања дугорочне токсичности на воденим бескичмењацима;
б) резултати испитивања дугорочне токсичности на рибама;
в) резултати студије инхибиције раста алги или водених биљака;
г) информација да супстанца испуњава критеријуме за класификацију као карциногена, категорија 1А или 1Б (додељено јој је обавештење о опасности H350 или H350i), мутагена за герминативне ћелије, категорија 1А или 1Б (додељено јој је обавештење о опасности H340), токсична по репродукцију категорија 1А, 1Б или 2 (додељено јој је обавештење о опасности H360, H360F, H360D, H360FD, H360Fd, H360fD, H361, H361f, H361d или H361fd), или токсична за специфичан циљни орган након поновљене дозе, категорија 1 или 2 (додељено јој је обавештење о опасности H372 или H373);
д) информација да сусптанца испуњава критеријум за класификацију као ендокрини дисруптор за здравље људи, категорија 1, или ендокрини дисруптор за животну средину, категорија 1 (додељено јој је обавештење о опасности EUH380 или EUH430);
ђ) резултати испитивања дугорочне токсичности на копненим организимима; бескичмењацима и биљкама;
е) резултати испитивања дугорочне токсичности на организмима који живе у седименту;
ж) резултати испитивања дугорочне токсичности или репродуктивне токсичности на птицама;
з) друге информације, под условом да се њихова прикладност и поузданост може разумно доказати.
4.4.2.4. Утврђивање квалитета података и стручна процена
4.3.2.4.1. У примени утврђивања квалитета података коришћењем стручне процене како је наведено у одељку 1.1.1, узимају се у обзир заједно сви релевантни научни докази, као што су:
а) in vivo студије или друге студије (нпр. in vitro, in silico студије);
б) информације из примене категоријског приступа (груписање, read-across);
в) подаци о аналогним сусптанцама на основу односа структуре и активности (SAR), који пружају информацију о П, вП, М, вМ и Т својствима;
г) резултати мониторинга и моделирања;
д) искуства људи, као што су подаци у вези са радним местом и подаци из база података о удесима;
ђ) епидемиолошке и клиничке студије;
е) добро документовани извештаји о случају, објављене студије и запажања које су прошле стручну рецензију;
ж) било који додатни прихватљиви подаци.
Квалитету и доследности података додељује се одговарајућа тежина. Доступни подаци, без обзира на њихове појединачне закључке, сакупљају се заједно и врши се јединствено утврђивање квалитета података.
4.4.2.4.2. У примени утврђивања квалитета података, поред информација из одељака 4.4.2.3.1, 4.4.2.3.2 и 4.4.2.3.3, као део научне процене информација релевантних за П, вП, М, вМ и Т својства, узимају се у обзир и следеће информације:
а) индиција П или вП својстава:
1) резултати испитивања брзе биоразградљивости;
2) резултати других скрининг тестова разградљивости (нпр. побољшано испитивање брзе биоразградљивости, испитивања инхерентне биоразградљивости);
3) резултати добијени помоћу добро развијених и поузданих (Q)SAR модела биоразградљивости;
4) друге информације, под условом да се њихова прикладност и поузданост може разумно доказати;
б) информације релевантне за М или вМ својства:
1) коефицијент расподеле у систему органски угљеник/вода (Koc) процењен помоћу добро развијених и поузданих (Q)SAR модела;
2) друге информације, под условом да се њихова прикладност и поузданост може разумно доказати;
в) информације релевантне за Т својства:
1) краткорочна токсичност за водене организме (нпр. резултати испитивања акутне токсичности на бескичмењацима, алгама или воденим биљкама или рибама, in vitro испитивање акутне токсичности на линији рибљих ћелија);
2) друге информације, под условом да се њихова прикладност и поузданост може разумно доказати.
4.4.3. Критеријуми за класификацију смеша
4.4.3.1. Смеша се класификује као ПМТ или вПвМ ако је најмање један састојак смеше класификован као ПМТ односно вПвМ и присутан је у концентрацији једнакој или већој од 0,1% (масени удео).
4.4.4. Елементи обележавања
4.4.4.1. Елементи обележавања за супстанце или смеше које испуњавају критеријуме за класификацију у ову класу опасности дати су у Табели 4.4.1. која је дата у овом прилогу.
Табела 4.4.1. Елементи обележавања за класу опасности ПМТ и вПвМ својства
|
Класификација |
ПМТ |
вПвМ |
|
GHS пиктограм опасности |
||
|
Реч упозорења |
Опасност |
Опасност |
|
Обавештење о опасности |
EUH450: Може изазвати дуготрајну и дифузну контаминацију водних ресурса |
EUH451: Може изазвати веома дуготрајну и дифузну контаминацију водних ресурса |
|
Обавештења о мерама предострожности – превенција |
P201 P202 P273 |
P201 P202 P273 |
|
Обавештења о мерама предострожности – реаговање |
P391 |
P391 |
|
Обавештења о мерама предострожности – одлагање |
P501 |
P501 |
ДЕО 5.
ДОДАТНЕ ОПАСНОСТИ
5.1. Опасно по озонски омотач
5.1.1. Дефиниције и општа упутства
5.1.1.1. Пoтeнциjaл oштeћeњa oзoнскoг oмoтaчa (ODP) je интeгрaтивнa величина, рaзличита зa свaку врсту извора халогенованих угљоводоника, кoja прeдстaвљa oчeкивани стeпeн оштећења озона у стрaтoсфeри oд стране одређеног халогенованог угљоводоника у oднoсу нa исту мaсу трихлорoфлуорoметана (CFC-11). Пo звaничнoj дeфинициjи, ODP jeсте oднoс интeгрисaнoг пoрeмeћaja укупнoг oзoнa зa диференцијалне мaсeнe eмисиje oдрeђeнoг jeдињeњa и jeднaке eмисиjе CFC-11.
5.1.1.2. Супстанца опасна по озонски омотач јесте супстанца која на основу расположивих доказа о њеним својствима и претпостављеној или уоченој судбини и понашању у животној средини може представљати опасност за структуру и/или функционисање озонског омотача у стратосфери. Ово укључује супстaнцe кoje су нaвeдeнe у прописима којима се уређују супстaнце кoje oштeћуjу oзoнски oмoтaч.
5.1.2. Критеријуми за класификацију супстанци
Супстанца се класификује као опасна за озонски омотач (категорија 1) када доступни подаци о својствима супстанце и претпостављеној или уоченој судбини и понашању у животној средини указују да супстанца може представљати опасност за структуру, односно улогу озонског омотача у стратосфери.
5.1.3. Критеријуми за класификацију смеша
Смеша се класификује као опасна по озонски омотач (категорија 1) на основу појединачних концентрација супстанци које улазе у састав смеше, а које су класификоване као опасне по озонски омотач и у складу са Табелом 5.1. која је дата у овом прилогу.
Табела 5.1. Опште граничне концентрације за супстанце (у смеши) класификоване као опасне по озонски омотач (категорија 1), које активирају класификацију смеше као опасне по озонски омотач
|
Класификација супстанце |
Класификација смеше |
|
Опасно по озонски омотач (категорија 1) |
C ≥ 0,1% |
5.1.4. Елементи обележавања
5.1.4.1. Елементи обележавања за супстанце или смеше које испуњавају критеријуме за класификацију у ову класу опасности дати су у Табели 5.2. која је дата у овом прилогу.
Табела 5.2. Елементи обележавања за опасно по озонски омотач
